環境光感測器模擬人眼
資料提供者:Electronic Products
2014-02-27
如何定義明亮? 照度,也就是光的亮度,係以勒克斯 (lux) 為單位進行量測。 日光直接照射的亮度為 100,000 lux,路燈則僅有 20 lux。 長時間觀看明亮且炫光的螢幕會導致眼睛疲勞,直到最近仍然被視為是使用電腦和其他消費性電子配備所無法避免的副作用。 不過,目前的環境光感測器能大幅降低可能會產生的不適和疲勞。 這些稱為「光偵測器」的電子零件能偵測並持續量測其所在環境中的光量,以近似人眼的方式感知亮度。 此元件的目標在於滿足人眼的需求,透過調光調整亮度,進而降低眼睛疲勞。
環境光感測器的用途也包括天色變暗時自動開啟路燈、接近黃昏或進入隧道而光線減弱時自動控制車頭燈,或是針對汽車內部儀表板調光,以便駕駛在光線狀態改變時也可看見儀表資訊。 同樣的,在觸控式電話螢幕上,環境光感測器會協助處理器判定環境光照度以啟動背光,並且在環境光對人眼而言已經足夠且無需背光時,進行自動調光。 感測器也會持續進行量測,為顯示器調光,因此無論照明條件為何,都可提供一致的輸出顯示。
環境光感測器能在多種光源下使用,涵蓋自然日光、螢光燈到白熾燈,因此無論光源為何或亮度變化多快,感測器皆能讓顯示器達到最佳觀看舒適度,進而提升使用者體驗並且節能。
實例
目前市面上有許多不同類型的環境光感測器,各有優缺點。 本文將探討幾款具有代表性的光感測器,其模擬人眼的方式各有些微差異。
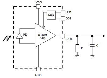
ams-TAOS USA 的 TSL2591(圖 1)是超高靈敏度的光數位化轉換器,可將光強度轉換成數位訊號,直接透過 I²C 介面輸出。 本元件在單一 CMOS 積體電路上結合一個寬頻光電二極體(可見光與紅外線)和一個紅外線響應光電二極體。 兩個整合式 ADC 能將光電二極體的電流轉換為數位輸出,呈現各通道所測得的照射度。 此數位輸出可輸入到微處理器,然後使用經驗公式求得環境照度(單位為 lux),藉此模擬人眼反應。 TSL 2591 支援傳統位準式中斷,在韌體取消中斷前,都會保持中斷。

此元件會模擬人眼反應並提供彈性操作。 因此適合用於深色玻璃後方,具有低工作開銷以及 3.0 μA 的低功率睡眠狀態。
TSL2591 含有兩個 ADC,能整合來自兩個光電二極體的電流。 兩個通道的整合會同時進行。 轉換循環完成後,轉換結果分別會傳輸到通道 0 和通道 1 數據暫存器。 傳輸過程會經過雙重緩衝,確保維持數據的完整性。 傳輸完成後,此元件會自動開始進行下一個整合循環。 進行訊號調節無需外部電路。 由於此元件採用數位輸出,相較於類比方式,此輸出宣稱能有效耐受雜訊。
ROHM 的 BH1603FVC 類比電流輸出型環境光感測器 IC (圖 2)是採用類比電流輸出的環境光感測器,非常適合用來取得環境光資訊,藉此調整行動電話的 LCD 和鍵盤背光時。 這些感測器有助於節能並提升可視性。
特點包含 3.0 x 1.6 mm 的小型表面黏著封裝、近似人眼的光譜靈敏度、與亮度成比例的輸出電流、2.4 V 的最小電源電壓,以及內建關斷功能。

此元件採用小型 3.0 x 1.6 mm 的表面黏著封裝,具有近似人眼的光譜靈敏度、與亮度成比例的輸出電流,並且採用 2.4 V 的最小電源電壓。
應用包含行動電話、LCD 電視、筆記型電腦、可攜式遊戲主機、數位相機、PDA 以及 LCD 顯示器。 為了協助工程師,ROHM 提供產品培訓單元 介紹其環境光感測器。 此單元涵蓋 BH1603FVC,以及數位型號的 BH1710FVC。
Maxim 的 MAX44009(圖 3)具有整合式光電二極體和 ADC,並採用 I²C 數位介面,適合以低功率為目標的應用。 此晶片裝在光學透明封裝中,可量測環境光。 IC 轉換器內的光電二極體會將光轉換為電流,接著再用低功率電路處理成數位位元串流。 晶片上的可編程中斷功能會停止持續輪詢元件要求取得數據,因此能提供基本的節能效果;這款元件的工作電流低於 1 µA,因此供應商宣稱這是業界最低功率的環境光感測器。
除了超低電流消耗,此元件亦具有寬廣的動態光範圍,從 0.045 lux 延伸至 188,000 lux,此範圍超過 4,000,000:1。
此元件展現了感測器技術,在模擬人眼的能力上有很大的進展,能採用與人眼相同的方式偵測亮度。 此感測器具有與人眼相似的光譜靈敏度。 人眼對於綠色的峰值靈敏度為 560 nm,但對藍色(約 470 nm)和紅色(約 630 nm)的靈敏度則明顯較低。 人眼無法看見紅外線(大於 700 nm)和紫外線(小於 400 nm)的輻射。

由於矽晶光電二極體會接收到部分紅外線輻射,因此光譜中的差異會影響亮度量測。 日光等含有大量 IR 的光源,其實亮度遠比人眼可感受的程度更高。 MAX44009 具有優異的 IR 拒斥功能,其內部的 IR 補償機制能將這些效應降至最低,並反映準確的照度。
環境光感測器必須對可見光有所反應,但不回應 UV 或紅外線光。Vishay 的 TEMT6200FX01 也將目標擺在儘可能接近人眼的光譜靈敏度。 矽晶 NPN 晶膜平延光電電晶體採用小型、透明 0805 封裝進行表面黏著,對可見光的靈敏度與人眼相當,峰值靈敏度為 550 nm。 此元件採用紅外線過濾環氧樹脂技術,對超過此可見光範圍的波長具有最低靈敏度。 這有助於預防自然光和人工照明(如白熾燈或鹵素燈泡)中紅外線成分的干擾。 DigiKey 網站有提供 Vishay 的環境光感測器產品培訓單元。
無論是要控制光線、達到 LCD 可視性最佳化,或是透過鍵盤背光照明的控制達到電池省電效果,工程師皆可透過多種環境光感測器,滿足各式應用需求。
若要深入瞭解此文章所述之零件,請使用本文所示之連結進入 DigiKey 網站的產品資訊頁面。
聲明:各作者及/或論壇參與者於本網站所發表之意見、理念和觀點,概不反映 DigiKey 的意見、理念和觀點,亦非 DigiKey 的正式原則。

