過電壓保護電路設計技巧大揭密
2026-03-06
電路中的過電壓(Overvoltage)指的是電壓超過設計範圍的情況,這種異常可能導致電子元件損壞、系統故障或安全事故,因此,了解其成因與對策,對於電路設計與保護非常關鍵。
電路過電壓發生的主要原因包括雷擊(雷電感應)、負載突變(Load Dump)、靜電放電(ESD)、電源不穩定、開關感應(Inductive Kickback)、共模干擾等因素。雷擊會造成瞬間高電壓(數千至數萬伏特),經由電源線或天線耦合進入設備,常見於戶外設備、通訊基地台、電網設備等。負載突變(Load Dump)則特別會發生在汽車電子中,若電池突然被切斷(例如拆卸電瓶),會造成發電機輸出端的瞬間高電壓。
此外,靜電放電(ESD)是由於人體或其他物體帶電後接觸電路,放出高電壓但能量不大的脈衝,可對敏感元件造成損害。電源不穩定則是來自於市電或電源供應器本身品質不良,或輸入電壓波動大,會導致瞬間過電壓。開關感應(Inductive Kickback)則是感性負載(如電感、馬達、繼電器)在斷電時會釋放反向高電壓。共模干擾則是因為地線電位飄移或電路接地不良導致局部過電壓。
以下將為您介紹一些常見的過電壓保護電路,以及在設計上的注意事項。
1. PNP三極體加PNP三極體過電壓保護電路
PNP三極體加PNP 三極體所組成的過電壓保護電路,常見於高電壓防護設計中,尤其在電源輸入埠或電池供電裝置中,用於提供自動切斷與限電壓保護功能。這種架構的核心思想是利用三極體的導通與截止特性來檢測與切斷過電壓,屬於一種主動式過電壓保護電路。
PNP三極體加PNP三極體所組成的過電壓保護電路,比較適合小功率直流電路,支持過電壓自動切斷,只要供電電壓一旦超過設定閾值,輸出即被切斷,並具備延遲恢復(若無鎖定)特性,一旦輸入電壓恢復正常,輸出可能再次啟動(視設計而定),可進行主動保護,無需微控制器,其全由類比元件構成,反應迅速,並可以低成本實現,僅需少量三極體與電阻即可組成。
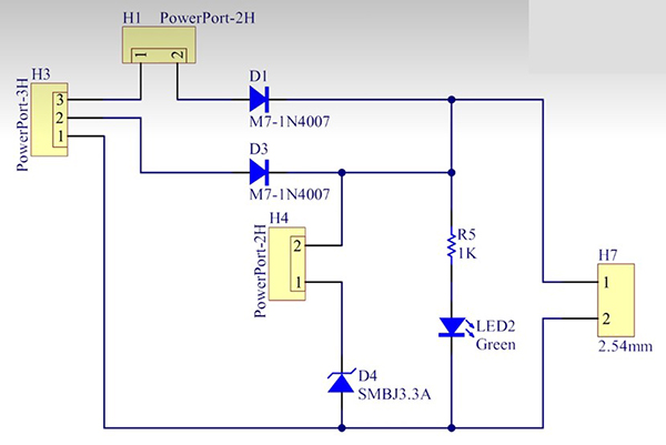
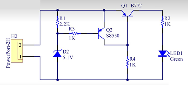
PNP三極體加PNP三極體所組成的過電壓保護電路範例
以上圖為例,核心控制元件是Q2和D2,主開關是Q1,當電壓輸入在直流4.5V到5.1V的時候,D2反向截止,Q2截止,Q1的積極電壓為0,Q1導通,電路正常工作。當輸入電壓大於5.1V時,D2齊納二極體擊穿,Q2基極電壓鉗位到5.1V,當輸入電壓大於5.7V時,Q2導通,此時,Q1的基極電壓等於VCC,Q1截止電路切斷輸入。當輸入電壓再回到正常範圍時,電路自動恢復供電。
在設計這種電路時,首先應注意PNP三極體的選型,其電壓耐受值需高於最大輸入電壓(建議留20~30%安全裕度),且電流能力需大於負載最大電流,並盡量選用低飽和壓降VCE(sat)的型號,以降低功率消耗,在啟動閾值設計上,可使用分壓電阻結合齊納二極體來設計Q2的導通條件,若希望更精確控制,建議使用可調電壓參考源(如TI TL431)。
在熱與功率消耗的考慮方面,Q1做為主電流通道,會產生功率消耗,因此需考慮散熱與PCB銅箔設計,並可於Q1串接低值電阻(如0.1Ω)檢測電流,順便分壓保護基極,且應避免誤觸發,在電源瞬間啟動時可能因瞬間電壓波動誤導通Q2,因此,可搭配電容延遲設計,以改善穩定性。
2. LM393加繼電器過電壓保護電路
LM393 加繼電器構成的過電壓保護電路,是一種比較器結合機械開關控制的主動式過電壓防護架構。它透過比較器(LM393)監測輸入電壓是否超過設定閾值,若過電壓則驅動繼電器切斷電源或切換電路,以達到保護目的。這種方法常應用於電源輸入埠、電池管理、充電系統等。
這種過電壓保護電路適用於大功率的直流電路,支持自動監控與切斷,LM393可即時比較輸入電壓,超過電壓即切斷,因此反應速度快,類比比較器反應速度通常在µs級,且輸出靈活,可控制繼電器吸合、斷電、切換路徑,可設計滯後(Hysteresis),以避免在閾值附近反覆觸發,並可與MCU獨立運作,不需微控制器也可獨立進行保護。
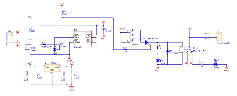
LM393加繼電器構成的過電壓保護電路範例
以上圖的電路為例,當輸入電壓為直流12V時,電路正常工作,當輸入電壓大於14V時,直接控制繼電器斷開電路,此時需要手動復位或者是重新啟動電路,才能恢復正常。這個電路的核心是LM393電壓比較器,此處使用了2.5V電壓基準,當輸入電壓小於14V時,LM393的1IN+小於TL431的2.5V基準,LM393的1OUT輸出低電平,閘流電晶體Q3不導通,繼電器不動作,主電路正常接通,LED3正常發光。
當輸入電壓大於14V後,LM393的1IN+的電壓值大於2.5V基準電壓,此時LM393的1OUT輸出被上拉到高電平,閘流電晶體Q3導通,繼電器動作,主電路斷開,LED3熄滅,LED4發光,代表電路出現了過電壓故障。由於Q3的維持電流大於關斷電流,繼電器會持續保持打開的狀態,此時就算電路的電壓恢復正常,電路也不會自動恢復,此時需要按下復位開關,才能復位。
在設計這種電路時需先注意基準電壓準確性,可用齊納二極體(如5.1V)或精密電壓參考源(如TL431)做為比較基準,基準電壓需穩定,不受輸入電壓波動影響。在分壓電阻選擇上,需根據輸入電壓與LM393比較接腳範圍設計(0–Vcc),且電阻值不能太高,避免輸入阻抗過大導致比較器反應延遲。
在繼電器選型方面,耐壓與電流能力須符合負載,驅動電流必須由LM393的外部驅動器(如NPN三極體)提供。在電路滯後設計方面,若沒有滯後,輸入電壓在閾值附近波動會造成繼電器快速反覆動作,因此可於正回饋電阻網路加入設計(回授一部分輸出電壓至比較器)。另外還應防止誤觸發,比較器輸入端可接入小電容做去耦,並加入RC延遲以抑制瞬間電壓脈衝所造成的誤判。此外,在繼電器與負載分離方面,若控制高電壓或大電流,建議用光耦與MOSFET驅動繼電器,避免干擾進入邏輯電路。
LM393結合繼電器過電壓保護架構具有電路簡單、成本低廉,可精確設定閾值,適合12V、24V等中低電壓保護,並易於模擬滯後、延遲與多閾值設計的優點。
3. TVS二極體過電壓保護電路
採用TVS(二極體式瞬態電壓抑制器,Transient Voltage Suppression Diode) 的過電壓保護電路,是一種常見、簡潔且反應快速的被動式浪湧與瞬態過電壓防護方案。它廣泛應用於工業控制、汽車電子、通訊介面、電源輸入埠等場景中,用以吸收電網或訊號線上突發的過電壓或浪湧。
TVS二極體過電壓保護電路擁有極快反應時間(<1ns),可抑制極短時間的高電壓脈衝,例如ESD、雷擊、電源突波,並具有高能量吸收能力,不同型號可吸收數瓦至數千瓦的脈衝能量(如600W、1500W TVS),且具有低導通電壓,保護精確的特性,根據型號不同,有不同的鉗位(Clamping)電壓可供選擇,並有雙向/單向選項,適用於DC、AC、訊號或電源線等不同情境。此外,TVS二極體過電壓保護電路還有體積小、安裝方便的優勢,可封裝為SMA、SMD、DO-15等,便於整合到各種PCB設計中。
TVS二極體構成的過電壓保護電路範例
以上圖為例,採用了SMBJ3.3A TVS二極體,反向截止電壓是3.3V,最大鉗位電壓是7.2V,擊穿電壓是4V,峰值脈衝電流(Ipp)在10/1000µs是42A。在電路正常工作時,TVS處於關斷截止狀態,呈現高阻抗,不影響電路正常工作,當電路出現靜電、浪湧等異常過電壓的時候,TVS兩極間的電壓,由額定反向電壓上升到擊穿電壓而被擊穿,TVS迅速由高阻狀態突變到低阻狀態,洩放由於異常過電壓導致的異常過電流到地上去,同時把異常過電壓鉗位在後級電路可承受的安全水平之內,從而保護了後極電路,免遭異常過電壓的損壞,當異常過電壓消失之後,TVS的阻值又恢復為高阻態,電路又恢復正常運作。
在設計TVS二極體構成的過電壓保護電路時,在選型上應注意工作電壓(VRWM)必須大於正常電壓,否則會造成誤導通,崩潰電壓(VBR)一般選擇比最大工作電壓高10~20%,鉗位電壓(VC)必須低於後級電路的最大承受電壓,最大峰值功率(PPP)須足以吸收預期的浪湧能量(如IEC 61000-4-5要求)。
在TVS的放置位置考量上,TVS必須靠近保護目標輸入端,減少走線電感對反應速度的影響,若保護的是高速訊號線,可使用低電容TVS(如<1pF)。此外,還可以搭配使用串聯電阻/磁珠,以降低突波電流,延長TVS壽命,以及濾波電容來抑制高頻干擾,協同濾波效果,搭配保險絲(PTC或快斷)來進行過電流保護,防止TVS失效後造成短路風險。
另一方面,若應用需符合EMC或工業標準,須符合對應的浪湧防護標準,像是IEC 61000-4-2(ESD),TVS選型要滿足±8kV接觸放電能力,IEC 61000-4-5(浪湧)標準要求TVS需能承受1kV~6kV脈衝,應根據等級選型,在汽車AEC-Q101標準,建議使用車規TVS,例如Littelfuse PESD、Bourns SMAJ-Q系列。
|
結語
當我們面對瞬變浪湧、不穩定電源或意外操作時,過電壓保護不再只是選配,而是確保系統穩定與元件壽命的關鍵防線。從簡單的TVS二極體到具邏輯控制的LM393+繼電器架構,再到類比式PNP雙電晶體設計,每種方案都有其獨特定位與應用優勢。透過理解各類保護電路的原理、選型重點與實作技巧,我們不只是在堆疊硬體,而是在打造一套「預測風險、主動防禦」的電子安全機制。設計過電壓保護,不僅是技術實踐,更是電子工程師對可靠性的承諾。
為協助您快速瞭解過電壓保護電路設計技巧,DigiKey特別提供相關的影片介紹,以幫助您加快設計相關電路的速度,歡迎點擊觀看。
更多相關技術與精選內容
聲明:各作者及/或論壇參與者於本網站所發表之意見、理念和觀點,概不反映 DigiKey 的意見、理念和觀點,亦非 DigiKey 的正式原則。















