Texas Instruments 的 DLPC410 規格書
I TEXAS
INSTRUMENTS
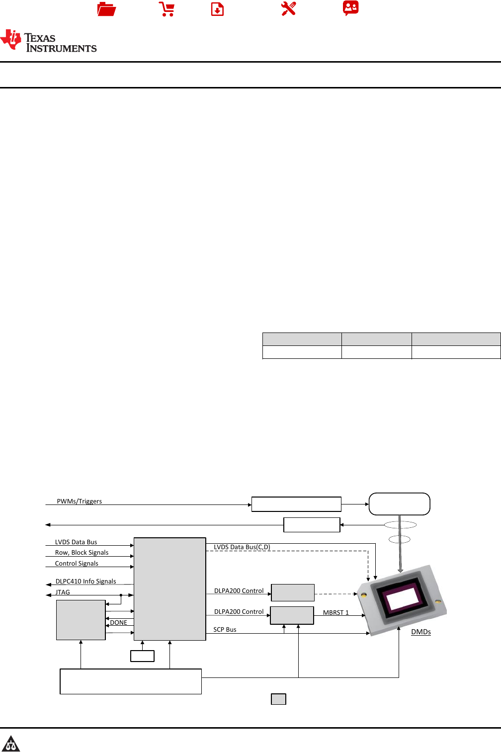
PWMS n evs
was mm Bus
Row, Block Swgnals
Controlswgna‘s
mmuu mic Swgna‘s
‘7 7
m mmmmE
DLPAZOU canuol MERST 1 3
DONE
7 , 50 Bus 1 \ DMD;
DLPC410
SCP Bus
LVDS Data Bus(C,D)
Power Management
OSC
DLPA200 Control
DLPR410
JTAG
DLPC410 Info Signals
Control Signals
Row, Block Signals
LVDS Data Bus
LEDs / LASERs /
Lamp
PWMs/Triggers
DMDs
DLP650LNIR
DLP7000
DLP7000UV
DLP9500
DLP9500UV
LED/LASER/Lamp Driver
DLPA200 MBRST 1
Optical Sensor
Optical Power Sense
LVDS Data Bus(A,B)
DLPA200 Control DLPA200 MBRST 2
D0
Clk
DONE
OE
TI Components
Product
Folder
Order
Now
Technical
Documents
Tools &
Software
Support &
Community
An IMPORTANT NOTICE at the end of this data sheet addresses availability, warranty, changes, use in safety-critical applications,
intellectual property matters and other important disclaimers. PRODUCTION DATA.
DLPC410
DLPS024G –AUGUST 2012–REVISED FEBRUARY 2020
DLPC410 DMD Digital Controller
1
1 Features
1• Operates the Following DLP®Chips:
– DLP650LNIR, DLP7000, DLP7000UV,
DLP9500, and DLP9500UV DMDs
– DLPA200 DMD Micromirror Driver
– DLPR410 Configuration PROM
• Enables High Speed DMD Pattern Rates
– 1-Bit Binary Pattern Rates up to 32 kHz
– 8-Bit Monochrome Pattern Rates up to 4 kHz
• 400 MHz Input Data Clock Rates
• 64-Bit 2xLVDS Data Bus Interfaces In/Out
• Supports Random Row and LOAD4 DMD
Addressing
• Compatible With a Variety of User Defined
Processors or FPGAs
2 Applications
• Industrial:
– Direct Imaging Lithography
– 3D Printing (SLA and SLS)
– 3D Machine Vision
– 3D Scanners for Robotics & Inspection
– Dynamic Grayscale Laser Marking and Coding
– Industrial Printing
– High Speed Projection and Advanced Imaging
– Ablation and Repair Systems
– Microscopes
3 Description
The DLPC410 is a digital controller that supports five
DMD options: DLP650LNIR, DLP7000, DLP7000UV,
DLP9500, and DLP9500UV. It is the convenient,
high-speed data and control interface between the
application electronics and the DMD. The DLPC410
provides DMD Mirror Clocking Pulses (Resets) and
timing information to the DLPA200 DMD Micromirror
Driver. The device is configured with firmware stored
in the DLPR410 PROM.
This family of chipsets enables pixel data rates up to
48 Gigabits per second (Gbps) with the option for
single, dual, quad, and global Resets. In addition,
random row addressing and LOAD4 capabilities are
offered. Often the family of chips is used when
designing UV and NIR systems such as direct
imaging lithography, 3D printing, and laser marking
systems that need fast throughput and pixel accurate
control.
Device Information(1)
PART NUMBER PACKAGE BODY SIZE (NOM)
DLPC410 FCBGA (676) 27.00 mm x 27.00 mm
(1) For all available packages, see the orderable addendum at
the end of the data sheet.
Simplified Application
l TEXAS
INSTRUMENTS
2
DLPC410
DLPS024G –AUGUST 2012–REVISED FEBRUARY 2020
www.ti.com
Product Folder Links: DLPC410
Submit Documentation Feedback Copyright © 2012–2020, Texas Instruments Incorporated
Table of Contents
1 Features.................................................................. 1
2 Applications ........................................................... 1
3 Description ............................................................. 1
4 Revision History..................................................... 2
5 Description (continued)......................................... 5
6 Pin Configuration and Functions......................... 6
7 Specifications....................................................... 20
7.1 Absolute Maximum Ratings .................................... 20
7.2 ESD Ratings............................................................ 20
7.3 Recommended Operating Conditions..................... 20
7.4 Electrical Characteristics......................................... 21
7.5 Timing Requirements.............................................. 21
8 Detailed Description............................................ 23
8.1 Overview ................................................................. 23
8.2 Functional Block Diagrams ..................................... 24
8.3 Feature Description................................................. 26
8.4 Device Functional Modes........................................ 49
8.5 Programming........................................................... 58
9 Application and Implementation ........................ 59
9.1 Application Information............................................ 59
9.2 Typical Application .................................................. 59
9.3 Initialization Setup................................................... 61
10 Power Supply Recommendations ..................... 64
10.1 Power Down Operation......................................... 64
11 Layout................................................................... 64
11.1 Layout Guidelines ................................................. 64
11.2 Layout Example .................................................... 66
11.3 DLPC410 Chipset Connections ........................... 67
12 Device and Documentation Support ................. 76
12.1 Device Support...................................................... 76
12.2 Documentation Support ........................................ 77
12.3 Support Resources ............................................... 77
12.4 Trademarks........................................................... 77
12.5 Electrostatic Discharge Caution............................ 77
12.6 Glossary................................................................ 77
13 Mechanical, Packaging, and Orderable
Information ........................................................... 77
4 Revision History
NOTE: Page numbers for previous revisions may differ from page numbers in the current version.
Changes from Revision F (February 2019) to Revision G Page
• Removed extraneous setup/hold diagram (Figure 3) for COMP_DATA and NS_FLIP ...................................................... 22
• Fixed "BLKAD(10:0)" to "BLKAD(3:0)" on block diagrams .................................................................................................. 24
• Changed Figure 8 Row Cycle Diagram to match Table 9 and Table 10 pixel mapping ..................................................... 37
• Changed DDC_VERSION(3:0) to DDC_VERSION(2:0) to reflect hardware pinout ............................................................ 49
• Corrected initialization sequence to reflect both DLPA200s configured in two steps .......................................................... 61
• Deleted "DMD Device OK" debug section as debug signals are not assigned for output on ECP pins (reserved). ........... 62
Changes from Revision E (January 2019) to Revision F Page
• Modified functions for TP4-TP31 ......................................................................................................................................... 15
• Corrected DLP650LNIR Bus A Pixel Mapping .................................................................................................................... 38
• Corrected DLP650LNIR Bus A Pixel Mapping .................................................................................................................... 39
• Corrected DLP650LNIR Bus B Pixel Mapping .................................................................................................................... 40
• Corrected DLP650LNIR Bus B Pixel Mapping .................................................................................................................... 41
• Removed ECP2M calibration feedback pins ....................................................................................................................... 62
• Removed ECP2M DLPA200 Init Status pin ........................................................................................................................ 62
• Removed ECP2M DMD Init Status pin ................................................................................................................................ 62
• Removed the ECP2_M TP20 referring to AA18 instead ..................................................................................................... 63
Changes from Revision D (December 2018) to Revision E Page
• Changed ARST description that was incorrectly described in DLPS024 Revision D. ......................................................... 48
l TEXAS
INSTRUMENTS
3
DLPC410
www.ti.com
DLPS024G –AUGUST 2012–REVISED FEBRUARY 2020
Product Folder Links: DLPC410
Submit Documentation FeedbackCopyright © 2012–2020, Texas Instruments Incorporated
Changes from Revision C (December 2015) to Revision D Page
• Added new DLP650LNIR to supported DMDs (multiple) ....................................................................................................... 1
• Changed input data clock rate to 400 MHz only .................................................................................................................... 1
• Updated Applications list for latest markets .......................................................................................................................... 1
• Changed Simplified Diagram to include new DLP650LNIR ................................................................................................... 1
• Changed pin DDC_SPARE_0 to LOAD4 ............................................................................................................................ 16
• Removed 200MHz - new revision tested at 400MHz only .................................................................................................. 21
• Re-organization of Detailed Description for flow, clarity, and readability ............................................................................. 23
• Added DLP650LNIR functional block diagram .................................................................................................................... 24
• Updated DLP7000 functional block diagram (no technical changes)................................................................................... 25
• Updated DLP9500 functional block diagram (no technical changes)................................................................................... 26
• Added new DLP650LNIR DMD Characteristics to Table 2.................................................................................................. 28
• Added DLP650LNIR DMD to Row Addressing and Table 11 .............................................................................................. 41
• Re-worded the Block Operations section for clarity. ........................................................................................................... 45
• Added new DLP650LNIR DMD Characteristics ................................................................................................................... 48
• Added/edited LOAD4 sections, enabled by DLPR410A....................................................................................................... 49
• Removed reference to 200 MHz input data clock. ............................................................................................................... 49
• Added the DLP650LNIR and its block load time to Table 16 .............................................................................................. 51
• Added Table 17 ................................................................................................................................................................... 54
• Combined Application Example Diagrams to encompass all DLPC410 supported DMDs ................................................. 60
• Added DLP650LNIR to Detailed Design procedure section ................................................................................................ 61
• Added Figure 24 - DLP650LNIR window transmittance ...................................................................................................... 61
• Changed "Generate Data" to "Present Data to DLPC410" ................................................................................................. 63
• Changed "DLPC410 DMD data signals" to "LVDS data bus differential pairs".................................................................... 65
• Removed reference to TI part number 2510440-001. ......................................................................................................... 76
• Removed Discovery Chipset data sheet, added DLP650LNIR data sheet, corrected other device names ........................ 77
Changes from Revision B (June 2013) to Revision C Page
• Added ESD Rating table, Feature Description section, Device Functional Modes,Application and Implementation
section, Power Supply Recommendations section, Layout section, Device and Documentation Support section, and
Mechanical, Packaging, and Orderable Information section ................................................................................................. 1
• Removed references to Discovery 4100 and deleted DLPR4101 throughout document....................................................... 1
• Added DLP7000UV and DLP9500UV to Features and Description....................................................................................... 1
• Added note - Xilinx System Monitor analog supply & ground - "must be connected to ground" (AVDD_0 & AVSS_0)........ 7
• Changed "DAD A" descriptions to "DLPA200 number 1" and "DAD B" descriptions to "DLPA200 number 2" ..................... 7
• Reversed DDC_Bnn_VR pairs pullups / pulldowns (for nn =12, 15, and 16)) ....................................................................... 8
• Changed Pin # C22 name from DDC_B11_VRP (duplicate) to DDC_B15_VRP ................................................................. 8
• Added "Not used" to description for DMD_B_RESET and DMD_B_SCPEN ...................................................................... 14
• Added TP14 and TP17 note - Xilinx Temperature Diode .................................................................................................... 14
• Added "in Reference Design" to ECP2 Mictor pin notes...................................................................................................... 14
• Changed ECP2 pin description from "Not Defined" to "Not Used" ...................................................................................... 14
• Added ECP2_M_TP[3:29] descriptions and active state...................................................................................................... 15
• Deleted duplicate pin numbers M13 and M14 ..................................................................................................................... 16
• Changed Description from "DMD Power" to "DMD Power Good indicator" ........................................................................ 16
• Changed duplicate pin name from RSVD_0 to RSVD_1 ..................................................................................................... 17
• Updated pin description for SCPDI and SCPDO ................................................................................................................. 17
l TEXAS
INSTRUMENTS
4
DLPC410
DLPS024G –AUGUST 2012–REVISED FEBRUARY 2020
www.ti.com
Product Folder Links: DLPC410
Submit Documentation Feedback Copyright © 2012–2020, Texas Instruments Incorporated
• Changed STEPVCC to connect to ground, active "Hi" to "-", and clock to "-" .................................................................... 17
• Changed Description from "JTAG Data Clock" to "JTAG Data" .......................................................................................... 17
• Changed pin names for VCCO_n_npins to list each pin separately................................................................................... 18
• Added note about Xilinx System Monitor differential pins (VN_0 & VP_0) and reference voltage (VREFN_0 &
VREFP_0)............................................................................................................................................................................. 18
• Changed Description from "DMD Reset Watchdog" to "DMD Mirror Clocking Pulse Watchdog" ....................................... 19
• Deleted duplicate pin numbers in "UNUSED" pin list........................................................................................................... 19
• Updated the functional block diagrams ................................................................................................................................ 25
• Moved DLP7000 / DLP7000UV and DLP9500 / DLP9500UV Example Block Diagrams from Functional Block
Diagram section to Typical Application Section .................................................................................................................. 26
• Deleted the "Step DMD SRAM Memory Voltage" and "Load 4" Enhanced Functionality (with DLPR4101 PROM
only)" sections ...................................................................................................................................................................... 48
• Updated the embedded example block diagrams................................................................................................................ 60
• Added DLP7000UV and DLP9500UV well suited for direct imaging lithography, 3D printing, and UV applications .......... 61
• Added Debugging Guidelines section .................................................................................................................................. 61
• Changed maximum differential trace length from 100 to 150 matching Table 13................................................................ 65
• Added DLP7000UV and DLP9500UV Related Documentation ........................................................................................... 77
Changes from Revision A (September 2012) to Revision B Page
• Changed Feature From: 1-Bit Binary Pattern Rates up to 32-kHz To: 1-Bit Binary Pattern Rates up to 32-kHz (up to
48-kHz when used with DLPR4101)....................................................................................................................................... 1
• Added Section "Load 4" Enhanced Functionality (with DLPR4101 PROM only)................................................................. 49
• Added DLPR4101 to DLPR410............................................................................................................................................ 77
Changes from Original (August 2012) to Revision A Page
• Changed the device From: Product Preview to Production.................................................................................................... 1
l TEXAS
INSTRUMENTS
5
DLPC410
www.ti.com
DLPS024G –AUGUST 2012–REVISED FEBRUARY 2020
Product Folder Links: DLPC410
Submit Documentation FeedbackCopyright © 2012–2020, Texas Instruments Incorporated
5 Description (continued)
In DLP-based electronics solutions, image data is 100% digital from the DLPC410 input port to the projected
image. The image stays in digital form and is never converted into an analog signal. The DLPC410 processes
the digital input image and converts the data into a format needed by the image on the DMD. The DMD then
steers the light using binary pulse-width modulation (PWM) for each pixel mirror.
The DLPC410 is the DMD digital controller that controls the DLP650LNIR, DLP7000, DLP7000UV, DLP9500,
and DLP9500UV DMDs (see Functional Block Diagram,Functional Block Diagram, and Functional Block
Diagram). The DLPC410 provides developers easy access to the DMD as well as high speed, independent
micromirror control. See the list of required chipset components for each DMD solution in Device Configurations
table:
Table 1. DLPC410 Device Configurations
DMD DMD MICROMIRROR DRIVER DMD DIGITAL CONTROLLER
DLP9500 DLP 0.95 1080p 2xLVDS Type A DMD 2 ea. DLPA200
DLPC410 (+ DLPR410 Configuration
PROM)
DLP9500UV DLP 0.95 UV 1080p 2xLVDS Type A DMD 2 ea. DLPA200
DLP7000 DLP 0.7 XGA 2xLVDS Type A DMD 1 ea. DLPA200
DLP7000UV DLP 0.7 UV XGA 2xLVDS Type A DMD 1 ea. DLPA200
DLP650LNIR 0.65 NIR WXGA S450 DMD 1 ea. DLPA200
Reliable function and operation of the DLPC410 requires that it be used in conjunction with the other components
of the chipset in DLPC410 Device Configurations table. For more information on the chipset components, see the
data sheets in Related Documentation.
l TEXAS
INSTRUMENTS
I
OOOOdOOOOOOOOOOOOO
OOOOQOOOOOOOOOOOOO
OOOOQOOOOOOOOOOOOO
OOOOOOOOOOOOOOOO
000000000000000
000000000000000
000000000000000
OO
00
OO
00
00
00
E 6 §
I
OOOOOOOOOOOOObOOOOOOOOOOOO
0000000000000
0000000000000
.< oodoooooooooo="" oodoooooooooo="" oooooooooooooo="" oooooooooooooooo="" ooqqoooooooooooo="" oooooooooooooooog-="" ooooooooooooooooo="" ooooooooooooooooo="" oooqooooooooooooo="" oooqooooooooooooo="" ooooooooooooooooo="" ooooooooooooooooo="" oooooooooooooooooooo="" oooooooooooooooooooooo="" oooooooooqooooooooooooo="" ooooooooooooooooooooooo="" ooooooooodooooooooooooo="" 000000000qooooooooooooo="" i="" 3="" 5="" 7="" 9="" 11="" 13="" 15="" 17="" 19="" 21="" 23="" 25="" 2="" 4="" l="" 8="" 10="" 12="" 14="" 1g="" 18="" 20="" 22="" 24="" 26="" a1="" ball="" pad="" corner="">< 00="" 000="" 000="" 000="" oooooooooooooooo="" 000="" 000="" 00="" 0000000000000="" 0000000000000="" 0000000000000="" 0000000000000="" 0000000000000="" 0000000000000="" 0000000000000="" ooooooooo="" 00000000="" 00000000="" ooooooo="" ooooooo="" ..="">6
DLPC410
DLPS024G –AUGUST 2012–REVISED FEBRUARY 2020
www.ti.com
Product Folder Links: DLPC410
Submit Documentation Feedback Copyright © 2012–2020, Texas Instruments Incorporated
6 Pin Configuration and Functions
ZYR Package
676-Pin FCBGA
Bottom View
l TEXAS
INSTRUMENTS
7
DLPC410
www.ti.com
DLPS024G –AUGUST 2012–REVISED FEBRUARY 2020
Product Folder Links: DLPC410
Submit Documentation FeedbackCopyright © 2012–2020, Texas Instruments Incorporated
Pin Functions
PIN TYPE SIGNAL TERMINATION
/NOTES ACTIVE
(Hi or Lo) CLOCK DATA
RATE DESCRIPTION
NAME NO.
APPS_CNTL_DPN F7 - - This pair connected with 100
Ωresistor between pair. - - Not Used
APPS_CNTL_DPP E7 - - - - Not Used
ARST AC13 I LVCMOS25_S_
12_I Lo - DLPC410 Reset
AVDD_0 M14 - - Not used - connect to
Ground (no name in
Reference Design)
- - Xilinx System Monitor analog
supply - (not used - must be
connected to ground)
AVSS_0 M13 - - Not used - connect to
Ground (no name in
Reference Design)
- - Xilinx System Monitor analog
ground - (not used - must be
connected to ground)
BLKAD_0 E12 I LVCMOS25_S_
12_I Hi = 1 DDC_DCLK_[A,B,C,D] Block Address bit 0
BLKAD_1 D13 I LVCMOS25_S_
12_I Hi = 1 DDC_DCLK_[A,B,C,D] Block Address bit 1
BLKAD_2 E13 I LVCMOS25_S_
12_I Hi = 1 DDC_DCLK_[A,B,C,D] Block Address bit 2
BLKAD_3 F13 I LVCMOS25_S_
12_I Hi = 1 DDC_DCLK_[A,B,C,D] Block Address bit 3
BLKMD_0 H13 I LVCMOS25_S_
12_I Hi = 1 DDC_DCLK_[A,B,C,D] Block Mode Bit 0
BLKMD_1 H14 I LVCMOS25_S_
12_I Hi = 1 DDC_DCLK_[A,B,C,D] Block Mode Bit 1
CLKIN_R AD13 I LVCMOS25_S_
12_I - Reference Clock Reference Clock
COMP_DATA G19 I LVCMOS25_S_
12_I Hi DDC_DCLK_[A,B,C,D] Compliment Data (0 <--> 1)
CS_B_0 N18 - - 1 kΩpulldown to ground Lo - Xilinx Config
D_OUT_BUSY_0 W11 - NC Do not connect - - Not Used
DAD_A_ADDR0 E1 O LVCMOS25_F_
12_O Connected to DLPA200
number 1 Address 0 pin Hi = 1 - DLPA200 Number 1 Reset
Block bit 0
DAD_A_ADDR1 E2 O LVCMOS25_F_
12_O Connected to DLPA200
Number 1 Address 1 pin Hi = 1 - DLPA200 Number 1 Reset
Block bit 1
DAD_A_ADDR2 E3 O LVCMOS25_F_
12_O Connected to DLPA200
Number 1 Address 2 pin Hi = 1 - DLPA200 Number 1 Reset
Block bit 2
DAD_A_ADDR3 F3 O LVCMOS25_F_
12_O Connected to DLPA200
Number 1 Address 3 pin Hi = 1 - DLPA200 Number 1 Reset
Block bit 3
DAD_A_MODE0 C1 O LVCMOS25_F_
12_O Connected to DLPA200
Number 1 Mode 0 pin Hi = 1 - DLPA200 Number 1Mode bit 0
DAD_A_MODE1 D1 O LVCMOS25_F_
12_O Connected to DLPA200
Number 1 Mode 1 pin Hi = 1 - DLPA200 Number 1 Mode bit
1
DAD_A_SCPEN AE3 O LVCMOS25_F_
12_O Connected to DLPA200
Number 1 SCPEN pin Lo - DLPA200 Number 1 SCP
Communication Enable
DAD_A_SEL0 AB12 O LVCMOS25_F_
12_O Connected to DLPA200
Number 1 SEL 0 pin Hi = 1 - DLPA200 Number 1 Address
bit 0
DAD_A_SEL1 AC12 O LVCMOS25_F_
12_O Connected to DLPA200
Number 1 SEL 1 pin Hi = 1 - DLPA200 Number 1 Address
bit 1
DAD_A_STROBE AF3 O LVCMOS25_F_
12_O Connected to DLPA200
Number 1 STROBE pin Hi - DLPA200 Number 1 Transition
Strobe
DAD_B_ADDR0 E26 O LVCMOS25_F_
12_O Connected to DLPA200
Number 2 Address 1 pin Hi = 1 - DLPA200 Number 2 Reset
Block bit 0
DAD_B_ADDR1 E25 O LVCMOS25_F_
12_O Connected to DLPA200
Number 2 Address 2 pin Hi = 1 - DLPA200 Number 2 Reset
Block bit 1
DAD_B_ADDR2 F25 O LVCMOS25_F_
12_O Connected to DLPA200
Number 2 Address 3 pin Hi = 1 - DLPA200 Number 2 Reset
Block bit 2
DAD_B_ADDR3 F24 O LVCMOS25_F_
12_O Connected to DLPA200
Number 2 Address 0 pin Hi = 1 - DLPA200 Number 2 Reset
Block bit 3
DAD_B_MODE0 D26 O LVCMOS25_F_
12_O Connected to DLPA200
Number 2 Mode 0 pin Hi = 1 - DLPA200 Number 2 Mode bit
0
DAD_B_MODE1 D25 O LVCMOS25_F_
12_O Connected to DLPA200
Number 2 Mode 1 pin Hi = 1 - DLPA200 Number 2 Mode bit
1
DAD_B_SCPEN AB19 O LVCMOS25_F_
12_O Connected to DLPA200
Number 2 SCPEN pin Lo - DLPA200 Number 2 SCP
Communication Enable
DAD_B_SEL0 R22 O LVCMOS25_F_
12_O Connected to DLPA200
Number 2 SEL 0 pin Hi = 1 - DLPA200 Number 2 Address
bit 0
DAD_B_SEL1 R23 O LVCMOS25_F_
12_O Connected to DLPA200
Number 2 SEL 1 pin Hi = 1 - DLPA200 Number 2 Address
bit 1
DAD_B_STROBE AB20 O LVCMOS25_F_
12_O Connected to DLPA200
Number 2 STROBE pin Hi - DLPA200 Number 2 Transition
Strobe
l TEXAS
INSTRUMENTS
8
DLPC410
DLPS024G –AUGUST 2012–REVISED FEBRUARY 2020
www.ti.com
Product Folder Links: DLPC410
Submit Documentation Feedback Copyright © 2012–2020, Texas Instruments Incorporated
Pin Functions (continued)
PIN TYPE SIGNAL TERMINATION
/NOTES ACTIVE
(Hi or Lo) CLOCK DATA
RATE DESCRIPTION
NAME NO.
DAD_INIT AF4 O LVCMOS25_F_
12_O Connected to DLPA200
Number 1 and Number 2
RESET pin
Hi - DLPA200 Number 1 / Number
2 Init
DAD_OE AF5 O LVCMOS25_F_
12_O Connected to DLPA200
Number 1 and Number 2 OE
pin
Lo - DLPA200 Number 1 / Number
2 Output Enable
DDC_B11_VRN L23 - REFERENCE 51.1 Ωpullup to 2.5 V - - Reference Voltage
DDC_B11_VRP L22 - REFERENCE 51.1 Ωpulldown to ground - - Reference Ground
DDC_B12_VRN M5 - REFERENCE 51.1 Ωpullup to 2.5 V - - Reference Voltage
DDC_B12_VRP M6 - REFERENCE 51.1 Ωpulldown to ground - - Reference Ground
DDC_B15_VRN D23 - REFERENCE 51.1 Ωpullup to 2.5 V - - Reference Voltage
DDC_B15_VRP C22 - REFERENCE 51.1 Ωpulldown to ground - - Reference Ground
DDC_B16_VRN A4 - REFERENCE 51.1 Ωpullup to 2.5 V - - Reference Voltage
DDC_B16_VRP A5 - REFERENCE 51.1 Ωpulldown to ground - - Reference Ground
DDC_DCLK_A_DPN B21 I LVDS_25 100 Ωacross pair (not
terminated in the DLPC410) - - Bank A Input Clock (Neg)
DDC_DCLK_A_DPP C21 I LVDS_25_I - - Bank A Input Clock (Pos)
DDC_DCLK_B_DPN A7 I LVDS_25 100 Ωacross pair (not
terminated in the DLPC410) - - Bank B Input Clock (Neg)
DDC_DCLK_B_DPP B7 I LVDS_25_I - - Bank B Input Clock (Pos)
DDC_DCLK_C_DPN K20 I LVDS_25 100 Ωacross pair (not
terminated in the DLPC410) - - Bank C Input Clock (Neg)
DDC_DCLK_C_DPP K21 I LVDS_25_I - - Bank C Input Clock (Pos)
DDC_DCLK_D_DPN L5 I LVDS_25 100 Ωacross pair (not
terminated in the DLPC410) - - Bank D Input Clock (Neg)
DDC_DCLK_D_DPP K5 I LVDS_25_I - - Bank D Input Clock (Pos)
DDC_DCLKOUT_A_DPN N1 O LVDS_25 Pair connected to DMD
(LVDS terminated internally
in DMD - 100 Ω)
- - Bank A Output Clock (Neg)
DDC_DCLKOUT_A_DPP M1 O LVDS_25_O - - Bank A Output Clock (Pos)
DDC_DCLKOUT_B_DPN Y5 O LVDS_25 Pair connected to DMD
(LVDS terminated internally
in DMD - 100 Ω)
- - Bank B Output Clock (Neg)
DDC_DCLKOUT_B_DPP Y6 O LVDS_25_O - - Bank B Output Clock (Pos)
DDC_DCLKOUT_C_DPN AA22 O LVDS_25 Pair connected to DMD
(LVDS terminated internally
in DMD - 100 Ω)
- - Bank C Output Clock (Neg)
DDC_DCLKOUT_C_DPP AB22 O LVDS_25_O - - Bank C Output Clock (Pos)
DDC_DCLKOUT_D_DPN M26 O LVDS_25 Pair connected to DMD
(LVDS terminated internally
in DMD - 100 Ω)
- - Bank D Output Clock (Neg)
DDC_DCLKOUT_D_DPP M25 O LVDS_25_O - - Bank D Output Clock (Pos)
DDC_DIN_A0_DPN A15 I LVDS_25 100 Ωacross pair (not
terminated in the DLPC410) - DDC_DCLK_A DDR Data A bit 0 Input (Neg)
DDC_DIN_A0_DPP A14 I LVDS_25_I - DDC_DCLK_A DDR Data A bit 0 Input (Pos)
DDC_DIN_A1_DPN B14 I LVDS_25 100 Ωacross pair (not
terminated in the DLPC410) - DDC_DCLK_A DDR Data A bit 1 Input (Neg)
DDC_DIN_A1_DPP C14 I LVDS_25_I - DDC_DCLK_A DDR Data A bit 1 Input (Pos)
DDC_DIN_A2_DPN B16 I LVDS_25 100 Ωacross pair (not
terminated in the DLPC410) - DDC_DCLK_A DDR Data A bit 2 Input (Neg)
DDC_DIN_A2_DPP B15 I LVDS_25_I - DDC_DCLK_A DDR Data A bit 2 Input (Pos)
DDC_DIN_A3_DPN C16 I LVDS_25 100 Ωacross pair (not
terminated in the DLPC410) - DDC_DCLK_A DDR Data A bit 3 Input (Neg)
DDC_DIN_A3_DPP D16 I LVDS_25_I - DDC_DCLK_A DDR Data A bit 3 Input (Pos)
DDC_DIN_A4_DPN A17 I LVDS_25 100 Ωacross pair (not
terminated in the DLPC410) - DDC_DCLK_A DDR Data A bit 4 Input (Neg)
DDC_DIN_A4_DPP B17 I LVDS_25_I - DDC_DCLK_A DDR Data A bit 4 Input (Pos)
DDC_DIN_A5_DPN C17 I LVDS_25 100 Ωacross pair (not
terminated in the DLPC410) - DDC_DCLK_A DDR Data A bit 5 Input (Neg)
DDC_DIN_A5_DPP D18 I LVDS_25_I - DDC_DCLK_A DDR Data A bit 5 Input (Pos)
DDC_DIN_A6_DPN A19 I LVDS_25 100 Ωacross pair (not
terminated in the DLPC410) - DDC_DCLK_A DDR Data A bit 6 Input (Neg)
DDC_DIN_A6_DPP A18 I LVDS_25_I - DDC_DCLK_A DDR Data A bit 6 Input (Pos)
DDC_DIN_A7_DPN C18 I LVDS_25 100 Ωacross pair (not
terminated in the DLPC410) - DDC_DCLK_A DDR Data A bit 7 Input (Neg)
DDC_DIN_A7_DPP B19 I LVDS_25_I - DDC_DCLK_A DDR Data A bit 7 Input (Pos)
DDC_DIN_A8_DPN D19 I LVDS_25 100 Ωacross pair (not
terminated in the DLPC410) - DDC_DCLK_A DDR Data A bit 8 Input (Neg)
DDC_DIN_A8_DPP C19 I LVDS_25_I - DDC_DCLK_A DDR Data A bit 8 Input (Pos)
DDC_DIN_A9_DPN B20 I LVDS_25 100 Ωacross pair (not
terminated in the DLPC410) - DDC_DCLK_A DDR Data A bit 9 Input (Neg)
DDC_DIN_A9_DPP A20 I LVDS_25_I - DDC_DCLK_A DDR Data A bit 9 Input (Pos)
DDC_DIN_A10_DPN A22 I LVDS_25 100 Ωacross pair (not
terminated in the DLPC410) - DDC_DCLK_A DDR Data A bit 10 Input (Neg)
DDC_DIN_A10_DPP B22 I LVDS_25_I - DDC_DCLK_A DDR Data A bit 10 Input (Pos)
DDC_DIN_A11_DPN A24 I LVDS_25 100 Ωacross pair (not
terminated in the DLPC410) - DDC_DCLK_A DDR Data A bit 11 Input (Neg)
DDC_DIN_A11_DPP A23 I LVDS_25_I - DDC_DCLK_A DDR Data A bit 11 Input (Pos)
l TEXAS
INSTRUMENTS
9
DLPC410
www.ti.com
DLPS024G –AUGUST 2012–REVISED FEBRUARY 2020
Product Folder Links: DLPC410
Submit Documentation FeedbackCopyright © 2012–2020, Texas Instruments Incorporated
Pin Functions (continued)
PIN TYPE SIGNAL TERMINATION
/NOTES ACTIVE
(Hi or Lo) CLOCK DATA
RATE DESCRIPTION
NAME NO.
DDC_DIN_A12_DPN C23 I LVDS_25 100 Ωacross pair (not
terminated in the DLPC410) - DDC_DCLK_A DDR Data A bit 12 Input (Neg)
DDC_DIN_A12_DPP B24 I LVDS_25_I - DDC_DCLK_A DDR Data A bit 12 Input (Pos)
DDC_DIN_A13_DPN C24 I LVDS_25 100 Ωacross pair (not
terminated in the DLPC410) - DDC_DCLK_A DDR Data A bit 13 Input (Neg)
DDC_DIN_A13_DPP D24 I LVDS_25_I - DDC_DCLK_A DDR Data A bit 13 Input (Pos)
DDC_DIN_A14_DPN A25 I LVDS_25 100 Ωacross pair (not
terminated in the DLPC410) - DDC_DCLK_A DDR Data A bit 14 Input (Neg)
DDC_DIN_A14_DPP B25 I LVDS_25_I - DDC_DCLK_A DDR Data A bit 14 Input (Pos)
DDC_DIN_A15_DPN C26 I LVDS_25 100 Ωacross pair (not
terminated in the DLPC410) - DDC_DCLK_A DDR Data A bit 15 Input (Neg)
DDC_DIN_A15_DPP B26 I LVDS_25_I - DDC_DCLK_A DDR Data A bit 15 Input (Pos)
DDC_DIN_B0_DPN A12 I LVDS_25 100 Ωacross pair (not
terminated in the DLPC410) - DDC_DCLK_B DDR Data B bit 0 Input (Neg)
DDC_DIN_B0_DPP A13 I LVDS_25_I - DDC_DCLK_B DDR Data B bit 0 Input (Pos)
DDC_DIN_B1_DPN B12 I LVDS_25 100 Ωacross pair (not
terminated in the DLPC410) - DDC_DCLK_B DDR Data B bit 1 Input (Neg)
DDC_DIN_B1_DPP C13 I LVDS_25_I - DDC_DCLK_B DDR Data B bit 1 Input (Pos)
DDC_DIN_B2_DPN D10 I LVDS_25 100 Ωacross pair (not
terminated in the DLPC410) - DDC_DCLK_B DDR Data B bit 2 Input (Neg)
DDC_DIN_B2_DPP D11 I LVDS_25_I - DDC_DCLK_B DDR Data B bit 2 Input (Pos)
DDC_DIN_B3_DPN C12 I LVDS_25 100 Ωacross pair (not
terminated in the DLPC410) - DDC_DCLK_B DDR Data B bit 3 Input (Neg)
DDC_DIN_B3_DPP C11 I LVDS_25_I - DDC_DCLK_B DDR Data B bit 3 Input (Pos)
DDC_DIN_B4_DPN A10 I LVDS_25 100 Ωacross pair (not
terminated in the DLPC410) - DDC_DCLK_B DDR Data B bit 4 Input (Neg)
DDC_DIN_B4_DPP B11 I LVDS_25_I - DDC_DCLK_B DDR Data B bit 4 Input (Pos)
DDC_DIN_B5_DPN D9 I LVDS_25 100 Ωacross pair (not
terminated in the DLPC410) - DDC_DCLK_B DDR Data B bit 5 Input (Neg)
DDC_DIN_B5_DPP C9 I LVDS_25_I - DDC_DCLK_B DDR Data B bit 5 Input (Pos)
DDC_DIN_B6_DPN B10 I LVDS_25 100 Ωacross pair (not
terminated in the DLPC410) - DDC_DCLK_B DDR Data B bit 6 Input (Neg)
DDC_DIN_B6_DPP B9 I LVDS_25_I - DDC_DCLK_B DDR Data B bit 6 Input (Pos)
DDC_DIN_B7_DPN A8 I LVDS_25 100 Ωacross pair (not
terminated in the DLPC410) - DDC_DCLK_B DDR Data B bit 7 Input (Neg)
DDC_DIN_B7_DPP A9 I LVDS_25_I - DDC_DCLK_B DDR Data B bit 7 Input (Pos)
DDC_DIN_B8_DPN D6 I LVDS_25 100 Ωacross pair (not
terminated in the DLPC410) - DDC_DCLK_B DDR Data B bit 8 Input (Neg)
DDC_DIN_B8_DPP D5 I LVDS_25_I - DDC_DCLK_B DDR Data B bit 8 Input (Pos)
DDC_DIN_B9_DPN C7 I LVDS_25 100 Ωacross pair (not
terminated in the DLPC410) - DDC_DCLK_B DDR Data B bit 9 Input (Neg)
DDC_DIN_B9_DPP C6 I LVDS_25_I - DDC_DCLK_B DDR Data B bit 9 Input (Pos)
DDC_DIN_B10_DPN B6 I LVDS_25 100 Ωacross pair (not
terminated in the DLPC410) - DDC_DCLK_B DDR Data B bit 10 Input (Neg)
DDC_DIN_B10_DPP B5 I LVDS_25_I - DDC_DCLK_B DDR Data B bit 10 Input (Pos)
DDC_DIN_B11_DPN D4 I LVDS_25 100 Ωacross pair (not
terminated in the DLPC410) - DDC_DCLK_B DDR Data B bit 11 Input (Neg)
DDC_DIN_B11_DPP D3 I LVDS_25_I - DDC_DCLK_B DDR Data B bit 11 Input (Pos)
DDC_DIN_B12_DPN B4 I LVDS_25 100 Ωacross pair (not
terminated in the DLPC410) - DDC_DCLK_B DDR Data B bit 12 Input (Neg)
DDC_DIN_B12_DPP C4 I LVDS_25_I - DDC_DCLK_B DDR Data B bit 12 Input (Pos)
DDC_DIN_B13_DPN C3 I LVDS_25 100 Ωacross pair (not
terminated in the DLPC410) - DDC_DCLK_B DDR Data B bit 13 Input (Neg)
DDC_DIN_B13_DPP C2 I LVDS_25_I - DDC_DCLK_B DDR Data B bit 13 Input (Pos)
DDC_DIN_B14_DPN A3 I LVDS_25 100 Ωacross pair (not
terminated in the DLPC410) - DDC_DCLK_B DDR Data B bit 14 Input (Neg)
DDC_DIN_B14_DPP A2 I LVDS_25_I - DDC_DCLK_B DDR Data B bit 14 Input (Pos)
DDC_DIN_B15_DPN B2 I LVDS_25 100 Ωacross pair (not
terminated in the DLPC410) - DDC_DCLK_B DDR Data B bit 15 Input (Neg)
DDC_DIN_B15_DPP B1 I LVDS_25_I - DDC_DCLK_B DDR Data B bit 15 Input (Pos)
DDC_DIN_C0_DPN E20 I LVDS_25 100 Ωacross pair (not
terminated in the DLPC410) - DDC_DCLK_C DDR Data C bit 0 Input (Neg)
DDC_DIN_C0_DPP E21 I LVDS_25_I - DDC_DCLK_C DDR Data C bit 0 Input (Pos)
DDC_DIN_C1_DPN F20 I LVDS_25 100 Ωacross pair (not
terminated in the DLPC410) - DDC_DCLK_C DDR Data C bit 1 Input (Neg)
DDC_DIN_C1_DPP G20 I LVDS_25_I - DDC_DCLK_C DDR Data C bit 1 Input (Pos)
DDC_DIN_C2_DPN H19 I LVDS_25 100 Ωacross pair (not
terminated in the DLPC410) - DDC_DCLK_C DDR Data C bit 2 Input (Neg)
DDC_DIN_C2_DPP J19 I LVDS_25_I - DDC_DCLK_C DDR Data C bit 2 Input (Pos)
DDC_DIN_C3_DPN E23 I LVDS_25 100 Ωacross pair (not
terminated in the DLPC410) - DDC_DCLK_C DDR Data C bit 3 Input (Neg)
DDC_DIN_C3_DPP E22 I LVDS_25_I - DDC_DCLK_C DDR Data C bit 3 Input (Pos)
DDC_DIN_C4_DPN F23 I LVDS_25 100 Ωacross pair (not
terminated in the DLPC410) - DDC_DCLK_C DDR Data C bit 4 Input (Neg)
DDC_DIN_C4_DPP F22 I LVDS_25_I - DDC_DCLK_C DDR Data C bit 4 Input (Pos)
DDC_DIN_C5_DPN G22 I LVDS_25 100 Ωacross pair (not
terminated in the DLPC410) - DDC_DCLK_C DDR Data C bit 5 Input (Neg)
DDC_DIN_C5_DPP G21 I LVDS_25_I - DDC_DCLK_C DDR Data C bit 5 Input (Pos)
DDC_DIN_C6_DPN J20 I LVDS_25 100 Ωacross pair (not
terminated in the DLPC410) - DDC_DCLK_C DDR Data C bit 6 Input (Neg)
DDC_DIN_C6_DPP J21 I LVDS_25_I - DDC_DCLK_C DDR Data C bit 6 Input (Pos)
l TEXAS
INSTRUMENTS
10
DLPC410
DLPS024G –AUGUST 2012–REVISED FEBRUARY 2020
www.ti.com
Product Folder Links: DLPC410
Submit Documentation Feedback Copyright © 2012–2020, Texas Instruments Incorporated
Pin Functions (continued)
PIN TYPE SIGNAL TERMINATION
/NOTES ACTIVE
(Hi or Lo) CLOCK DATA
RATE DESCRIPTION
NAME NO.
DDC_DIN_C7_DPN H22 I LVDS_25 100 Ωacross pair (not
terminated in the DLPC410) - DDC_DCLK_C DDR Data C bit 7 Input (Neg)
DDC_DIN_C7_DPP H21 I LVDS_25_I - DDC_DCLK_C DDR Data C bit 7 Input (Pos)
DDC_DIN_C8_DPN J23 I LVDS_25 100 Ωacross pair (not
terminated in the DLPC410) - DDC_DCLK_C DDR Data C bit 8 Input (Neg)
DDC_DIN_C8_DPP H23 I LVDS_25_I - DDC_DCLK_C DDR Data C bit 8 Input (Pos)
DDC_DIN_C9_DPN K22 I LVDS_25 100 Ωacross pair (not
terminated in the DLPC410) - DDC_DCLK_C DDR Data C bit 9 Input (Neg)
DDC_DIN_C9_DPP K23 I LVDS_25_I - DDC_DCLK_C DDR Data C bit 9 Input (Pos)
DDC_DIN_C10_DPN M19 I LVDS_25 100 Ωacross pair (not
terminated in the DLPC410) - DDC_DCLK_C DDR Data C bit 10 Input (Neg)
DDC_DIN_C10_DPP M20 I LVDS_25_I - DDC_DCLK_C DDR Data C bit 10 Input (Pos)
DDC_DIN_C11_DPN M21 I LVDS_25 100 Ωacross pair (not
terminated in the DLPC410) - DDC_DCLK_C DDR Data C bit 11 Input (Neg)
DDC_DIN_C11_DPP M22 I LVDS_25_I - DDC_DCLK_C DDR Data C bit 11 Input (Pos)
DDC_DIN_C12_DPN N19 I LVDS_25 100 Ωacross pair (not
terminated in the DLPC410) - DDC_DCLK_C DDR Data C bit 12 Input (Neg)
DDC_DIN_C12_DPP P19 I LVDS_25_I - DDC_DCLK_C DDR Data C bit 12 Input (Pos)
DDC_DIN_C13_DPN N21 I LVDS_25 100 Ωacross pair (not
terminated in the DLPC410) - DDC_DCLK_C DDR Data C bit 13 Input (Neg)
DDC_DIN_C13_DPP N22 I LVDS_25_I - DDC_DCLK_C DDR Data C bit 13 Input (Pos)
DDC_DIN_C14_DPN P20 I LVDS_25 100 Ωacross pair (not
terminated in the DLPC410) - DDC_DCLK_C DDR Data C bit 14 Input (Neg)
DDC_DIN_C14_DPP P21 I LVDS_25_I - DDC_DCLK_C DDR Data C bit 14 Input (Pos)
DDC_DIN_C15_DPN N23 I LVDS_25 100 Ωacross pair (not
terminated in the DLPC410) - DDC_DCLK_C DDR Data C bit 15 Input (Neg)
DDC_DIN_C15_DPP P23 I LVDS_25_I - DDC_DCLK_C DDR Data C bit 15 Input (Pos)
DDC_DIN_D0_DPN T3 I LVDS_25 100 Ωacross pair (not
terminated in the DLPC410) - DDC_DCLK_D DDR Data D bit 0 Input (Neg)
DDC_DIN_D0_DPP R3 I LVDS_25_I - DDC_DCLK_D DDR Data D bit 0 Input (Pos)
DDC_DIN_D1_DPN R5 I LVDS_25 100 Ωacross pair (not
terminated in the DLPC410) - DDC_DCLK_D DDR Data D bit 1 Input (Neg)
DDC_DIN_D1_DPP R6 I LVDS_25_I - DDC_DCLK_D DDR Data D bit 1 Input (Pos)
DDC_DIN_D2_DPN R7 I LVDS_25 100 Ωacross pair (not
terminated in the DLPC410) - DDC_DCLK_D DDR Data D bit 2 Input (Neg)
DDC_DIN_D2_DPP P6 I LVDS_25_I - DDC_DCLK_D DDR Data D bit 2 Input (Pos)
DDC_DIN_D3_DPN N3 I LVDS_25 100 Ωacross pair (not
terminated in the DLPC410) - DDC_DCLK_D DDR Data D bit 3 Input (Neg)
DDC_DIN_D3_DPP P3 I LVDS_25_I - DDC_DCLK_D DDR Data D bit 3 Input (Pos)
DDC_DIN_D4_DPN P4 I LVDS_25 100 Ωacross pair (not
terminated in the DLPC410) - DDC_DCLK_D DDR Data D bit 4 Input (Neg)
DDC_DIN_D4_DPP P5 I LVDS_25_I - DDC_DCLK_D DDR Data D bit 4 Input (Pos)
DDC_DIN_D5_DPN N6 I LVDS_25 100 Ωacross pair (not
terminated in the DLPC410) - DDC_DCLK_D DDR Data D bit 5 Input (Neg)
DDC_DIN_D5_DPP N7 I LVDS_25_I - DDC_DCLK_D DDR Data D bit 5 Input (Pos)
DDC_DIN_D6_DPN N4 I LVDS_25 100 Ωacross pair (not
terminated in the DLPC410) - DDC_DCLK_D DDR Data D bit 6 Input (Neg)
DDC_DIN_D6_DPP M4 I LVDS_25_I - DDC_DCLK_D DDR Data D bit 6 Input (Pos)
DDC_DIN_D7_DPN M7 I LVDS_25 100 Ωacross pair (not
terminated in the DLPC410) - DDC_DCLK_D DDR Data D bit 7 Input (Neg)
DDC_DIN_D7_DPP L7 I LVDS_25_I - DDC_DCLK_D DDR Data D bit 7 Input (Pos)
DDC_DIN_D8_DPN K7 I LVDS_25 100 Ωacross pair (not
terminated in the DLPC410) - DDC_DCLK_D DDR Data D bit 8 Input (Neg)
DDC_DIN_D8_DPP K6 I LVDS_25_I - DDC_DCLK_D DDR Data D bit 8 Input (Pos)
DDC_DIN_D9_DPN J4 I LVDS_25 100 Ωacross pair (not
terminated in the DLPC410) - DDC_DCLK_D DDR Data D bit 9 Input (Neg)
DDC_DIN_D9_DPP J5 I LVDS_25_I - DDC_DCLK_D DDR Data D bit 9 Input (Pos)
DDC_DIN_D10_DPN H7 I LVDS_25 100 Ωacross pair (not
terminated in the DLPC410) - DDC_DCLK_D DDR Data D bit 10 Input (Neg)
DDC_DIN_D10_DPP J6 I LVDS_25_I - DDC_DCLK_D DDR Data D bit 10 Input (Pos)
DDC_DIN_D11_DPN G4 I LVDS_25 100 Ωacross pair (not
terminated in the DLPC410) - DDC_DCLK_D DDR Data D bit 11 Input (Neg)
DDC_DIN_D11_DPP H4 I LVDS_25_I - DDC_DCLK_D DDR Data D bit 11 Input (Pos)
DDC_DIN_D12_DPN G5 I LVDS_25 100 Ωacross pair (not
terminated in the DLPC410) - DDC_DCLK_D DDR Data D bit 12 Input (Neg)
DDC_DIN_D12_DPP H6 I LVDS_25_I - DDC_DCLK_D DDR Data D bit 12 Input (Pos)
DDC_DIN_D13_DPN G7 I LVDS_25 100 Ωacross pair (not
terminated in the DLPC410) - DDC_DCLK_D DDR Data D bit 13 Input (Neg)
DDC_DIN_D13_DPP G6 I LVDS_25_I - DDC_DCLK_D DDR Data D bit 13 Input (Pos)
DDC_DIN_D14_DPN F4 I LVDS_25 100 Ωacross pair (not
terminated in the DLPC410) - DDC_DCLK_D DDR Data D bit 14 Input (Neg)
DDC_DIN_D14_DPP F5 I LVDS_25_I - DDC_DCLK_D DDR Data D bit 14 Input (Pos)
DDC_DIN_D15_DPN E5 I LVDS_25 100 Ωacross pair (not
terminated in the DLPC410) - DDC_DCLK_D DDR Data D bit 15 Input (Neg)
DDC_DIN_D15_DPP E6 I LVDS_25_I - DDC_DCLK_D DDR Data D bit 15 Input (Pos)
DDC_DOUT_A0_DPN AE2 O LVDS_25 Pair connected to DMD
(LVDS terminated internally
in DMD - 100 Ω)
- DDC_DCLKOUT_A DDR Data A bit 0 Output (Neg)
DDC_DOUT_A0_DPP AF2 O LVDS_25_O - DDC_DCLKOUT_A DDR Data A bit 0 Output (Pos)
DDC_DOUT_A1_DPN AD1 O LVDS_25 Pair connected to DMD
(LVDS terminated internally
in DMD - 100 Ω)
- DDC_DCLKOUT_A DDR Data A bit 1 Output (Neg)
DDC_DOUT_A1_DPP AE1 O LVDS_25_O - DDC_DCLKOUT_A DDR Data A bit 1 Output (Pos)
l TEXAS
INSTRUMENTS
11
DLPC410
www.ti.com
DLPS024G –AUGUST 2012–REVISED FEBRUARY 2020
Product Folder Links: DLPC410
Submit Documentation FeedbackCopyright © 2012–2020, Texas Instruments Incorporated
Pin Functions (continued)
PIN TYPE SIGNAL TERMINATION
/NOTES ACTIVE
(Hi or Lo) CLOCK DATA
RATE DESCRIPTION
NAME NO.
DDC_DOUT_A2_DPN AC1 O LVDS_25 Pair connected to DMD
(LVDS terminated internally
in DMD - 100 Ω)
- DDC_DCLKOUT_A DDR Data A bit 2 Output (Neg)
DDC_DOUT_A2_DPP AC2 O LVDS_25_O - DDC_DCLKOUT_A DDR Data A bit 2 Output (Pos)
DDC_DOUT_A3_DPN AB1 O LVDS_25 Pair connected to DMD
(LVDS terminated internally
in DMD - 100 Ω)
- DDC_DCLKOUT_A DDR Data A bit 3 Output (Neg)
DDC_DOUT_A3_DPP AB2 O LVDS_25_O - DDC_DCLKOUT_A DDR Data A bit 3 Output (Pos)
DDC_DOUT_A4_DPN Y2 O LVDS_25 Pair connected to DMD
(LVDS terminated internally
in DMD - 100 Ω)
- DDC_DCLKOUT_A DDR Data A bit 4 Output (Neg)
DDC_DOUT_A4_DPP AA2 O LVDS_25_O - DDC_DCLKOUT_A DDR Data A bit 4 Output (Pos)
DDC_DOUT_A5_DPN W1 O LVDS_25 Pair connected to DMD
(LVDS terminated internally
in DMD - 100 Ω)
- DDC_DCLKOUT_A DDR Data A bit 5 Output (Neg)
DDC_DOUT_A5_DPP Y1 O LVDS_25_O - DDC_DCLKOUT_A DDR Data A bit 5 Output (Pos)
DDC_DOUT_A6_DPN V1 O LVDS_25 Pair connected to DMD
(LVDS terminated internally
in DMD - 100 Ω)
- DDC_DCLKOUT_A DDR Data A bit 6 Output (Neg)
DDC_DOUT_A6_DPP V2 O LVDS_25_O - DDC_DCLKOUT_A DDR Data A bit 6 Output (Pos)
DDC_DOUT_A7_DPN U1 O LVDS_25 Pair connected to DMD
(LVDS terminated internally
in DMD - 100 Ω)
- DDC_DCLKOUT_A DDR Data A bit 7 Output (Neg)
DDC_DOUT_A7_DPP U2 O LVDS_25_O - DDC_DCLKOUT_A DDR Data A bit 7 Output (Pos)
DDC_DOUT_A8_DPN R2 O LVDS_25 Pair connected to DMD
(LVDS terminated internally
in DMD - 100 Ω)
- DDC_DCLKOUT_A DDR Data A bit 8 Output (Neg)
DDC_DOUT_A8_DPP T2 O LVDS_25_O - DDC_DCLKOUT_A DDR Data A bit 8 Output (Pos)
DDC_DOUT_A9_DPN N2 O LVDS_25 Pair connected to DMD
(LVDS terminated internally
in DMD - 100 Ω)
- DDC_DCLKOUT_A DDR Data A bit 9 Output (Neg)
DDC_DOUT_A9_DPP M2 O LVDS_25_O - DDC_DCLKOUT_A DDR Data A bit 9 Output (Pos)
DDC_DOUT_A10_DPN K1 O LVDS_25 Pair connected to DMD
(LVDS terminated internally
in DMD - 100 Ω)
- DDC_DCLKOUT_A DDR Data A bit 10 Output (Neg)
DDC_DOUT_A10_DPP L2 O LVDS_25_O - DDC_DCLKOUT_A DDR Data A bit 10 Output (Pos)
DDC_DOUT_A11_DPN K2 O LVDS_25 Pair connected to DMD
(LVDS terminated internally
in DMD - 100 Ω)
- DDC_DCLKOUT_A DDR Data A bit 11 Output (Neg)
DDC_DOUT_A11_DPP K3 O LVDS_25_O - DDC_DCLKOUT_A DDR Data A bit 11 Output (Pos)
DDC_DOUT_A12_DPN J3 O LVDS_25 Pair connected to DMD
(LVDS terminated internally
in DMD - 100 Ω)
- DDC_DCLKOUT_A DDR Data A bit 12 Output (Neg)
DDC_DOUT_A12_DPP H3 O LVDS_25_O - DDC_DCLKOUT_A DDR Data A bit 12 Output (Pos)
DDC_DOUT_A13_DPN H2 O LVDS_25 Pair connected to DMD
(LVDS terminated internally
in DMD - 100 Ω)
- DDC_DCLKOUT_A DDR Data A bit 13 Output (Neg)
DDC_DOUT_A13_DPP J1 O LVDS_25_O - DDC_DCLKOUT_A DDR Data A bit 13 Output (Pos)
DDC_DOUT_A14_DPN H1 O LVDS_25 Pair connected to DMD
(LVDS terminated internally
in DMD - 100 Ω)
- DDC_DCLKOUT_A DDR Data A bit 14 Output (Neg)
DDC_DOUT_A14_DPP G1 O LVDS_25_O - DDC_DCLKOUT_A DDR Data A bit 14 Output (Pos)
DDC_DOUT_A15_DPN G2 O LVDS_25 Pair connected to DMD
(LVDS terminated internally
in DMD - 100 Ω)
- DDC_DCLKOUT_A DDR Data A bit 15 Output (Neg)
DDC_DOUT_A15_DPP F2 O LVDS_25_O - DDC_DCLKOUT_A DDR Data A bit 15 Output (Pos)
DDC_DOUT_B0_DPN AE5 O LVDS_25 Pair connected to DMD
(LVDS terminated internally
in DMD - 100 Ω)
- DDC_DCLKOUT_B DDR Data B bit 0 Output (Neg)
DDC_DOUT_B0_DPP AE6 O LVDS_25_O - DDC_DCLKOUT_B DDR Data B bit 0 Output (Pos)
DDC_DOUT_B1_DPN AD3 O LVDS_25 Pair connected to DMD
(LVDS terminated internally
in DMD - 100 Ω)
- DDC_DCLKOUT_B DDR Data B bit 1 Output (Neg)
DDC_DOUT_B1_DPP AD4 O LVDS_25_O - DDC_DCLKOUT_B DDR Data B bit 1 Output (Pos)
DDC_DOUT_B2_DPN AD5 O LVDS_25 Pair connected to DMD
(LVDS terminated internally
in DMD - 100 Ω)
- DDC_DCLKOUT_B DDR Data B bit 2 Output (Neg)
DDC_DOUT_B2_DPP AD6 O LVDS_25_O - DDC_DCLKOUT_B DDR Data B bit 2 Output (Pos)
DDC_DOUT_B3_DPN AC3 O LVDS_25 Pair connected to DMD
(LVDS terminated internally
in DMD - 100 Ω)
- DDC_DCLKOUT_B DDR Data B bit 3 Output (Neg)
DDC_DOUT_B3_DPP AC4 O LVDS_25_O - DDC_DCLKOUT_B DDR Data B bit 3 Output (Pos)
DDC_DOUT_B4_DPN AB5 O LVDS_25 Pair connected to DMD
(LVDS terminated internally
in DMD - 100 Ω)
- DDC_DCLKOUT_B DDR Data B bit 4 Output (Neg)
DDC_DOUT_B4_DPP AB6 O LVDS_25_O - DDC_DCLKOUT_B DDR Data B bit 4 Output (Pos)
DDC_DOUT_B5_DPN AB7 O LVDS_25 Pair connected to DMD
(LVDS terminated internally
in DMD - 100 Ω)
- DDC_DCLKOUT_B DDR Data B bit 5 Output (Neg)
DDC_DOUT_B5_DPP AC6 O LVDS_25_O - DDC_DCLKOUT_B DDR Data B bit 5 Output (Pos)
DDC_DOUT_B6_DPN AA5 O LVDS_25 Pair connected to DMD
(LVDS terminated internally
in DMD - 100 Ω)
- DDC_DCLKOUT_B DDR Data B bit 6 Output (Neg)
DDC_DOUT_B6_DPP AA4 O LVDS_25_O - DDC_DCLKOUT_B DDR Data B bit 6 Output (Pos)
DDC_DOUT_B7_DPN AA7 O LVDS_25 Pair connected to DMD
(LVDS terminated internally
in DMD - 100 Ω)
- DDC_DCLKOUT_B DDR Data B bit 7 Output (Neg)
DDC_DOUT_B7_DPP Y7 O LVDS_25_O - DDC_DCLKOUT_B DDR Data B bit 7 Output (Pos)
DDC_DOUT_B8_DPN Y3 O LVDS_25 Pair connected to DMD
(LVDS terminated internally
in DMD - 100 Ω)
- DDC_DCLKOUT_B DDR Data B bit 8 Output (Neg)
DDC_DOUT_B8_DPP W3 O LVDS_25_O - DDC_DCLKOUT_B DDR Data B bit 8 Output (Pos)
DDC_DOUT_B9_DPN W4 O LVDS_25 Pair connected to DMD
(LVDS terminated internally
in DMD - 100 Ω)
- DDC_DCLKOUT_B DDR Data B bit 9 Output (Neg)
DDC_DOUT_B9_DPP V4 O LVDS_25_O - DDC_DCLKOUT_B DDR Data B bit 9 Output (Pos)
l TEXAS
INSTRUMENTS
12
DLPC410
DLPS024G –AUGUST 2012–REVISED FEBRUARY 2020
www.ti.com
Product Folder Links: DLPC410
Submit Documentation Feedback Copyright © 2012–2020, Texas Instruments Incorporated
Pin Functions (continued)
PIN TYPE SIGNAL TERMINATION
/NOTES ACTIVE
(Hi or Lo) CLOCK DATA
RATE DESCRIPTION
NAME NO.
DDC_DOUT_B10_DPN W6 O LVDS_25 Pair connected to DMD
(LVDS terminated internally
in DMD - 100 Ω)
- DDC_DCLKOUT_B DDR Data B bit 10 Output (Neg)
DDC_DOUT_B10_DPP W5 O LVDS_25_O - DDC_DCLKOUT_B DDR Data B bit 10 Output (Pos)
DDC_DOUT_B11_DPN V7 O LVDS_25 Pair connected to DMD
(LVDS terminated internally
in DMD - 100 Ω)
- DDC_DCLKOUT_B DDR Data B bit 11 Output (Neg)
DDC_DOUT_B11_DPP V6 O LVDS_25_O - DDC_DCLKOUT_B DDR Data B bit 11 Output (Pos)
DDC_DOUT_B12_DPN U4 O LVDS_25 Pair connected to DMD
(LVDS terminated internally
in DMD - 100 Ω)
- DDC_DCLKOUT_B DDR Data B bit 12 Output (Neg)
DDC_DOUT_B12_DPP V3 O LVDS_25_O - DDC_DCLKOUT_B DDR Data B bit 12 Output (Pos)
DDC_DOUT_B13_DPN T4 O LVDS_25 Pair connected to DMD
(LVDS terminated internally
in DMD - 100 Ω)
- DDC_DCLKOUT_B DDR Data B bit 13 Output (Neg)
DDC_DOUT_B13_DPP T5 O LVDS_25_O - DDC_DCLKOUT_B DDR Data B bit 13 Output (Pos)
DDC_DOUT_B14_DPN U6 O LVDS_25 Pair connected to DMD
(LVDS terminated internally
in DMD - 100 Ω)
- DDC_DCLKOUT_B DDR Data B bit 14 Output (Neg)
DDC_DOUT_B14_DPP U5 O LVDS_25_O - DDC_DCLKOUT_B DDR Data B bit 14 Output (Pos)
DDC_DOUT_B15_DPN U7 O LVDS_25 Pair connected to DMD
(LVDS terminated internally
in DMD - 100 Ω)
- DDC_DCLKOUT_B DDR Data B bit 15 Output (Neg)
DDC_DOUT_B15_DPP T7 O LVDS_25_O - DDC_DCLKOUT_B DDR Data B bit 15 Output (Pos)
DDC_DOUT_C0_DPN T22 O LVDS_25 Pair connected to DMD
(LVDS terminated internally
in DMD - 100 Ω)
- DDC_DCLKOUT_C DDR Data C bit 0 Output (Neg)
DDC_DOUT_C0_DPP T23 O LVDS_25_O - DDC_DCLKOUT_C DDR Data C bit 0 Output (Pos)
DDC_DOUT_C1_DPN R20 O LVDS_25 Pair connected to DMD
(LVDS terminated internally
in DMD - 100 Ω)
- DDC_DCLKOUT_C DDR Data C bit 1 Output (Neg)
DDC_DOUT_C1_DPP R21 O LVDS_25_O - DDC_DCLKOUT_C DDR Data C bit 1 Output (Pos)
DDC_DOUT_C2_DPN T19 O LVDS_25 Pair connected to DMD
(LVDS terminated internally
in DMD - 100 Ω)
- DDC_DCLKOUT_C DDR Data C bit 2 Output (Neg)
DDC_DOUT_C2_DPP T20 O LVDS_25_O - DDC_DCLKOUT_C DDR Data C bit 2 Output (Pos)
DDC_DOUT_C3_DPN U21 O LVDS_25 Pair connected to DMD
(LVDS terminated internally
in DMD - 100 Ω)
- DDC_DCLKOUT_C DDR Data C bit 3 Output (Neg)
DDC_DOUT_C3_DPP U22 O LVDS_25_O - DDC_DCLKOUT_C DDR Data C bit 3 Output (Pos)
DDC_DOUT_C4_DPN U20 O LVDS_25 Pair connected to DMD
(LVDS terminated internally
in DMD - 100 Ω)
- DDC_DCLKOUT_C DDR Data C bit 4 Output (Neg)
DDC_DOUT_C4_DPP U19 O LVDS_25_O - DDC_DCLKOUT_C DDR Data C bit 4 Output (Pos)
DDC_DOUT_C5_DPN V23 O LVDS_25 Pair connected to DMD
(LVDS terminated internally
in DMD - 100 Ω)
- DDC_DCLKOUT_C DDR Data C bit 5 Output (Neg)
DDC_DOUT_C5_DPP V24 O LVDS_25_O - DDC_DCLKOUT_C DDR Data C bit 5 Output (Pos)
DDC_DOUT_C6_DPN V22 O LVDS_25 Pair connected to DMD
(LVDS terminated internally
in DMD - 100 Ω)
- DDC_DCLKOUT_C DDR Data C bit 6 Output (Neg)
DDC_DOUT_C6_DPP V21 O LVDS_25_O - DDC_DCLKOUT_C DDR Data C bit 6 Output (Pos)
DDC_DOUT_C7_DPN W19 O LVDS_25 Pair connected to DMD
(LVDS terminated internally
in DMD - 100 Ω)
- DDC_DCLKOUT_C DDR Data C bit 7 Output (Neg)
DDC_DOUT_C7_DPP V19 O LVDS_25_O - DDC_DCLKOUT_C DDR Data C bit 7 Output (Pos)
DDC_DOUT_C8_DPN W23 O LVDS_25 Pair connected to DMD
(LVDS terminated internally
in DMD - 100 Ω)
- DDC_DCLKOUT_C DDR Data C bit 8 Output (Neg)
DDC_DOUT_C8_DPP W24 O LVDS_25_O - DDC_DCLKOUT_C DDR Data C bit 8 Output (Pos)
DDC_DOUT_C9_DPN Y22 O LVDS_25 Pair connected to DMD
(LVDS terminated internally
in DMD - 100 Ω)
- DDC_DCLKOUT_C DDR Data C bit 9 Output (Neg)
DDC_DOUT_C9_DPP Y23 O LVDS_25_O - DDC_DCLKOUT_C DDR Data C bit 9 Output (Pos)
DDC_DOUT_C10_DPN Y20 O LVDS_25 Pair connected to DMD
(LVDS terminated internally
in DMD - 100 Ω)
- DDC_DCLKOUT_C DDR Data C bit 10 Output (Neg)
DDC_DOUT_C10_DPP Y21 O LVDS_25_O - DDC_DCLKOUT_C DDR Data C bit 10 Output (Pos)
DDC_DOUT_C11_DPN AA24 O LVDS_25 Pair connected to DMD
(LVDS terminated internally
in DMD - 100 Ω)
- DDC_DCLKOUT_C DDR Data C bit 11 Output (Neg)
DDC_DOUT_C11_DPP AA23 O LVDS_25_O - DDC_DCLKOUT_C DDR Data C bit 11 Output (Pos)
DDC_DOUT_C12_DPN AA19 O LVDS_25 Pair connected to DMD
(LVDS terminated internally
in DMD - 100 Ω)
- DDC_DCLKOUT_C DDR Data C bit 12 Output (Neg)
DDC_DOUT_C12_DPP AA20 O LVDS_25_O - DDC_DCLKOUT_C DDR Data C bit 12 Output (Pos)
DDC_DOUT_C13_DPN AC24 O LVDS_25 Pair connected to DMD
(LVDS terminated internally
in DMD - 100 Ω)
- DDC_DCLKOUT_C DDR Data C bit 13 Output (Neg)
DDC_DOUT_C13_DPP AB24 O LVDS_25_O - DDC_DCLKOUT_C DDR Data C bit 13 Output (Pos)
DDC_DOUT_C14_DPN AC19 O LVDS_25 Pair connected to DMD
(LVDS terminated internally
in DMD - 100 Ω)
- DDC_DCLKOUT_C DDR Data C bit 14 Output (Neg)
DDC_DOUT_C14_DPP AD19 O LVDS_25_O - DDC_DCLKOUT_C DDR Data C bit 14 Output (Pos)
DDC_DOUT_C15_DPN AC22 O LVDS_25 Pair connected to DMD
(LVDS terminated internally
in DMD - 100 Ω)
- DDC_DCLKOUT_C DDR Data C bit 15 Output (Neg)
DDC_DOUT_C15_DPP AC23 O LVDS_25_O - DDC_DCLKOUT_C DDR Data C bit 15 Output (Pos)
DDC_DOUT_D0_DPN AB26 O LVDS_25 Pair connected to DMD
(LVDS terminated internally
in DMD - 100 Ω)
- DDC_DCLKOUT_D DDR Data D bit 0 Output (Neg)
DDC_DOUT_D0_DPP AC26 O LVDS_25_O - DDC_DCLKOUT_D DDR Data D bit 0 Output (Pos)
DDC_DOUT_D1_DPN AA25 O LVDS_25 Pair connected to DMD
(LVDS terminated internally
in DMD - 100 Ω)
- DDC_DCLKOUT_D DDR Data D bit 1 Output (Neg)
DDC_DOUT_D1_DPP AB25 O LVDS_25_O - DDC_DCLKOUT_D DDR Data D bit 1 Output (Pos)
l TEXAS
INSTRUMENTS
13
DLPC410
www.ti.com
DLPS024G –AUGUST 2012–REVISED FEBRUARY 2020
Product Folder Links: DLPC410
Submit Documentation FeedbackCopyright © 2012–2020, Texas Instruments Incorporated
Pin Functions (continued)
PIN TYPE SIGNAL TERMINATION
/NOTES ACTIVE
(Hi or Lo) CLOCK DATA
RATE DESCRIPTION
NAME NO.
DDC_DOUT_D2_DPN Y26 O LVDS_25 Pair connected to DMD
(LVDS terminated internally
in DMD - 100 Ω)
- DDC_DCLKOUT_D DDR Data D bit 2 Output (Neg)
DDC_DOUT_D2_DPP Y25 O LVDS_25_O - DDC_DCLKOUT_D DDR Data D bit 2 Output (Pos)
DDC_DOUT_D3_DPN W26 O LVDS_25 Pair connected to DMD
(LVDS terminated internally
in DMD - 100 Ω)
- DDC_DCLKOUT_D DDR Data D bit 3 Output (Neg)
DDC_DOUT_D3_DPP W25 O LVDS_25_O - DDC_DCLKOUT_D DDR Data D bit 3 Output (Pos)
DDC_DOUT_D4_DPN U26 O LVDS_25 Pair connected to DMD
(LVDS terminated internally
in DMD - 100 Ω)
- DDC_DCLKOUT_D DDR Data D bit 4 Output (Neg)
DDC_DOUT_D4_DPP V26 O LVDS_25_O - DDC_DCLKOUT_D DDR Data D bit 4 Output (Pos)
DDC_DOUT_D5_DPN U25 O LVDS_25 Pair connected to DMD
(LVDS terminated internally
in DMD - 100 Ω)
- DDC_DCLKOUT_D DDR Data D bit 5 Output (Neg)
DDC_DOUT_D5_DPP U24 O LVDS_25_O - DDC_DCLKOUT_D DDR Data D bit 5 Output (Pos)
DDC_DOUT_D6_DPN T25 O LVDS_25 Pair connected to DMD
(LVDS terminated internally
in DMD - 100 Ω)
- DDC_DCLKOUT_D DDR Data D bit 6 Output (Neg)
DDC_DOUT_D6_DPP T24 O LVDS_25_O - DDC_DCLKOUT_D DDR Data D bit 6 Output (Pos)
DDC_DOUT_D7_DPN R26 O LVDS_25 Pair connected to DMD
(LVDS terminated internally
in DMD - 100 Ω)
- DDC_DCLKOUT_D DDR Data D bit 7 Output (Neg)
DDC_DOUT_D7_DPP R25 O LVDS_25_O - DDC_DCLKOUT_D DDR Data D bit 7 Output (Pos)
DDC_DOUT_D8_DPN P24 O LVDS_25 Pair connected to DMD
(LVDS terminated internally
in DMD - 100 Ω)
- DDC_DCLKOUT_D DDR Data D bit 8 Output (Neg)
DDC_DOUT_D8_DPP P25 O LVDS_25_O - DDC_DCLKOUT_D DDR Data D bit 8 Output (Pos)
DDC_DOUT_D9_DPN N24 O LVDS_25 Pair connected to DMD
(LVDS terminated internally
in DMD - 100 Ω)
- DDC_DCLKOUT_D DDR Data D bit 9 Output (Neg)
DDC_DOUT_D9_DPP M24 O LVDS_25_O - DDC_DCLKOUT_D DDR Data D bit 9 Output (Pos)
DDC_DOUT_D10_DPN L25 O LVDS_25 Pair connected to DMD
(LVDS terminated internally
in DMD - 100 Ω)
- DDC_DCLKOUT_D DDR Data D bit 10 Output (Neg)
DDC_DOUT_D10_DPP L24 O LVDS_25_O - DDC_DCLKOUT_D DDR Data D bit 10 Output (Pos)
DDC_DOUT_D11_DPN K26 O LVDS_25 Pair connected to DMD
(LVDS terminated internally
in DMD - 100 Ω)
- DDC_DCLKOUT_D DDR Data D bit 11 Output (Neg)
DDC_DOUT_D11_DPP K25 O LVDS_25_O - DDC_DCLKOUT_D DDR Data D bit 11 Output (Pos)
DDC_DOUT_D12_DPN J26 O LVDS_25 Pair connected to DMD
(LVDS terminated internally
in DMD - 100 Ω)
- DDC_DCLKOUT_D DDR Data D bit 12 Output (Neg)
DDC_DOUT_D12_DPP J25 O LVDS_25_O - DDC_DCLKOUT_D DDR Data D bit 12 Output (Pos)
DDC_DOUT_D13_DPN J24 O LVDS_25 Pair connected to DMD
(LVDS terminated internally
in DMD - 100 Ω)
- DDC_DCLKOUT_D DDR Data D bit 13 Output (Neg)
DDC_DOUT_D13_DPP H24 O LVDS_25_O - DDC_DCLKOUT_D DDR Data D bit 13 Output (Pos)
DDC_DOUT_D14_DPN H26 O LVDS_25 Pair connected to DMD
(LVDS terminated internally
in DMD - 100 Ω)
- DDC_DCLKOUT_D DDR Data D bit 14 Output (Neg)
DDC_DOUT_D14_DPP G26 O LVDS_25_O - DDC_DCLKOUT_D DDR Data D bit 14 Output (Pos)
DDC_DOUT_D15_DPN G25 O LVDS_25 Pair connected to DMD
(LVDS terminated internally
in DMD - 100 Ω)
- DDC_DCLKOUT_D DDR Data D bit 15 Output (Neg)
DDC_DOUT_D15_DPP G24 O LVDS_25_O - DDC_DCLKOUT_D DDR Data D bit 15 Output (Pos)
DDC_M0 W18 - NC 4.7 kΩpullup to 2.5V Hi - Xilinx Configuration
DDC_M1 Y17 - NC 4.7 kΩpullup to 2.5V Hi - Xilinx Configuration
DDC_M2 V18 - NC 4.7 kΩpullup to 2.5V Hi - Xilinx Configuration
DDC_SCTRL_AN R1 O LVDS_25 Pair connected to DMD
(LVDS terminated internally
in DMD - 100 Ω)
- DDC_DCLKOUT_A DDR Bank A Serial Control Data
(Neg)
DDC_SCTRL_AP P1 O LVDS_25_O - DDC_DCLKOUT_A DDR Bank A Serial Control Data
(Pos)
DDC_SCTRL_BN AA3 O LVDS_25 Pair connected to DMD
(LVDS terminated internally
in DMD - 100 Ω)
- DDC_DCLKOUT_B DDR Bank B Serial Control Data
(Neg)
DDC_SCTRL_BP AB4 O LVDS_25_O - DDC_DCLKOUT_B DDR Bank B Serial Control Data
(Pos)
DDC_SCTRL_CN W20 O LVDS_25 Pair connected to DMD
(LVDS terminated internally
in DMD - 100 Ω)
- DDC_DCLKOUT_C DDR Bank C Serial Control Data
(Neg)
DDC_SCTRL_CP W21 O LVDS_25_O - DDC_DCLKOUT_C DDR Bank C Serial Control Data
(Pos)
DDC_SCTRL_DN N26 O LVDS_25 Pair connected to DMD
(LVDS terminated internally
in DMD - 100 Ω)
- DDC_DCLKOUT_D DDR Bank D Serial Control Data
(Neg)
DDC_SCTRL_DP P26 O LVDS_25_O - DDC_DCLKOUT_D DDR Bank D Serial Control Data
(Pos)
DDC_VERSION_0 F18 O LVCMOS25_F_
12_O Hi = 1 - DLPC410 Firmware Rev
Number bit 0
DDC_VERSION_1 G17 O LVCMOS25_F_
12_O Hi = 1 - DLPC410 Firmware Rev
Number bit 1
DDC_VERSION_2 H18 O LVCMOS25_F_
12_O Hi = 1 - DLPC410 Firmware Rev
Number bit 2
DDC_SPARE_1 AC21 - LVCMOS25_F_
12_O Do not connect - - Not Used
l TEXAS
INSTRUMENTS
14
DLPC410
DLPS024G –AUGUST 2012–REVISED FEBRUARY 2020
www.ti.com
Product Folder Links: DLPC410
Submit Documentation Feedback Copyright © 2012–2020, Texas Instruments Incorporated
Pin Functions (continued)
PIN TYPE SIGNAL TERMINATION
/NOTES ACTIVE
(Hi or Lo) CLOCK DATA
RATE DESCRIPTION
NAME NO.
DMD_A_RESET AD14 O LVCMOS25_F_
12_O Connected in Reference
Design to 36 Ωresistor with
27 pF cap to ground (signal
name DMD_A_RESET_FILT
after resistor - connects to
DMD signal DMDRST)
Lo - DMD Circuitry Reset (not data
reset)
DMD_A_SCPEN AB14 O LVCMOS25_F_
12_O Connected in Reference
Design to 36 Ωresistor with
27 pF cap to ground (called
DMD_A_SCPEN# in
Reference Design- signal
name
DMD_A_SCPEN#_FILT after
resistor - connects to DMD
signal DMDSEL )
Lo - DMD SCP Output Enable
DMD_B_RESET AA12 O LVCMOS25_S_
12_O Connected in Reference
Design to 36 Ωresistor with
27 pF cap to ground (signal
name DMD_B_RESET_FILT
after resistor - NC after that
point)
- - Not Used
DMD_B_SCPEN AC14 O LVCMOS25_S_
12_O Connected in Reference
Design to 36 Ωresistor with
27 pF cap to ground (called
DMD_B_SCPEN# in
Reference Design - signal
name
DMD_B_SCPEN#_FILT after
resistor - NC after that point )
- - Not Used
DMD_TYPE_0 AA17 O LVCMOS25_F_
12_O Hi = 1 - DMD Attached Type bit 0
DMD_TYPE_1 AC16 O LVCMOS25_F_
12_O Hi = 1 - DMD Attached Type bit 1
DMD_TYPE_2 AB17 O LVCMOS25_F_
12_O Hi = 1 - DMD Attached Type bit 2
DMD_TYPE_3 AD15 O LVCMOS25_F_
12_O Hi = 1 - DMD Attached Type bit 3
DONE_DDC K10 O - 4.7 kΩpullup to 2.5V -
connected to DLPR410 CE
pin and LED D3 pin 3
(cathode) in series with 62 Ω
resistor to 3.3 V
Hi - DLPR410 Initialization Routine
Complete
DVALID_A_DPN D20 I LVDS_25 100 Ωacross pair (not
terminated in the DLPC410) - DDC_DCLK_A Bank A Valid Input Signal
(Neg)
DVALID_A_DPP D21 I LVDS_25_I - DDC_DCLK_A Bank A Valid Input Signal
(Pos)
DVALID_B_DPN C8 I LVDS_25 100 Ωacross pair (not
terminated in the DLPC410) - DDC_DCLK_B Bank B Valid Input Signal
(Neg)
DVALID_B_DPP D8 I LVDS_25_I - DDC_DCLK_B Bank B Valid Input Signal
(Pos)
DVALID_C_DPN L19 I LVDS_25 100 Ωacross pair (not
terminated in the DLPC410) - DDC_DCLK_C Bank C Valid Input Signal
(Neg)
DVALID_C_DPP L20 I LVDS_25_I - DDC_DCLK_C Bank C Valid Input Signal
(Pos)
DVALID_D_DPN L3 I LVDS_25 100 Ωacross pair (not
terminated in the DLPC410) - DDC_DCLK_D Bank D Valid Input Signal
(Neg)
DVALID_D_DPP L4 I LVDS_25_I - DDC_DCLK_D Bank D Valid Input Signal
(Pos)
DXN_0 R13 - NC TP17 in Reference Design - - Dedicated Xilinx Temperature
Diode (anode); Not Used in
Reference Design
DXP_0 R14 - NC TP14 in Reference Design - - Dedicated Xilinx Temperature
Diode (cathode); Not Used in
Reference Design
ECP2_FINISHED Y18 O LVCMOS25_F_
12_O Connected to LED D3 pin 2
(anode) in series with 62 Ω
resistor to 3.3 V
Hi - DLPR410 Initialization Routine
Complete
ECP2_M_TP0 AD11 - LVCMOS25_F_
12_O Mictor J8 Pin 2 in Reference
Design - - Not Used - do not connect
ECP2_M_TP1 AD10 - LVCMOS25_F_
12_O Mictor J8 Pin 4 in Reference
Design - - Reserved - do not connect
ECP2_M_TP2 AD8 - LVCMOS25_F_
12_O Mictor J8 Pin 6 in Reference
Design - - Reserved - do not connect
l TEXAS
INSTRUMENTS
15
DLPC410
www.ti.com
DLPS024G –AUGUST 2012–REVISED FEBRUARY 2020
Product Folder Links: DLPC410
Submit Documentation FeedbackCopyright © 2012–2020, Texas Instruments Incorporated
Pin Functions (continued)
PIN TYPE SIGNAL TERMINATION
/NOTES ACTIVE
(Hi or Lo) CLOCK DATA
RATE DESCRIPTION
NAME NO.
ECP2_M_TP3 AC8 O LVCMOS25_F_
12_O Mictor J8 Pin 8 in Reference
Design - - Buffered data clock - test point
ECP2_M_TP4 AC7 O LVCMOS25_F_
12_O Mictor J8 Pin 10 in
Reference Design - - Reserved - do not connect
ECP2_M_TP5 AC9 O LVCMOS25_F_
12_O Mictor J8 Pin 12 in
Reference Design Hi Reserved - do not connect
ECP2_M_TP6 AB9 O LVCMOS25_F_
12_O Mictor J8 Pin 14 in
Reference Design Hi Reserved - do not connect
ECP2_M_TP7 AA8 O LVCMOS25_F_
12_O Mictor J8 Pin 16 in
Reference Design Hi Reserved - do not connect
ECP2_M_TP8 AA9 O LVCMOS25_F_
12_O Mictor J8 Pin 18 in
Reference Design Hi Reserved - do not connect
ECP2_M_TP9 Y8 O LVCMOS25_F_
12_O Mictor J8 Pin 20 in
Reference Design - - Reserved - do not connect
ECP2_M_TP10 AB10 O LVCMOS25_F_
12_O Mictor J8 Pin 22 in
Reference Design Lo Reserved - do not connect
ECP2_M_TP11 AA10 O LVCMOS25_F_
12_O Mictor J8 Pin 24 in
Reference Design Hi Reserved - do not connect
ECP2_M_TP12 Y10 O LVCMOS25_F_
12_O Mictor J8 Pin 26 in
Reference Design Hi DMD A/B bus OK - test point
ECP2_M_TP13 AC11 O LVCMOS25_F_
12_O Mictor J8 Pin 28 in
Reference Design Hi DMD C/D bus OK - test point
ECP2_M_TP14 Y12 O LVCMOS25_F_
12_O Mictor J8 Pin 30 in
Reference Design Hi Reserved - do not connect
ECP2_M_TP15 Y11 O LVCMOS25_F_
12_O Mictor J8 Pin 32 in
Reference Design - Reserved - do not connect
ECP2_M_TP16 AB11 O LVCMOS25_F_
12_O Mictor J8 Pin 34 in
Reference Design Hi Reserved - do not connect
ECP2_M_TP17 H8 O LVCMOS25_F_
12_O Mictor J8 Pin 36 in
Reference Design Hi Reserved - do not connect
ECP2_M_TP18 H9 O LVCMOS25_F_
12_O Mictor J8 Pin 38 in
Reference Design Hi Reserved - do not connect
ECP2_M_TP19 F12 O LVCMOS25_F_
12_O Mictor J8 Pin 37 in
Reference Design - - Reserved - do not connect
ECP2_M_TP20 G11 O LVCMOS25_F_
12_O Mictor J8 Pin 35 in
Reference Design Hi Reserved - do not connect
ECP2_M_TP21 G12 O LVCMOS25_F_
12_O Mictor J8 Pin 33 in
Reference Design Hi Reserved - do not connect
ECP2_M_TP22 E11 O LVCMOS25_F_
12_O Mictor J8 Pin 31 in
Reference Design Hi Reserved - do not connect
ECP2_M_TP23 E10 O LVCMOS25_F_
12_O Mictor J8 Pin 29 in
Reference Design Hi Reserved - do not connect
ECP2_M_TP24 E8 O LVCMOS25_F_
12_O Mictor J8 Pin 27 in
Reference Design Hi Reserved - do not connect
ECP2_M_TP25 F10 O LVCMOS25_F_
12_O Mictor J8 Pin 25 in
Reference Design Hi Reserved - do not connect
ECP2_M_TP26 F9 O LVCMOS25_F_
12_O Mictor J8 Pin 23 in
Reference Design Hi Reserved - do not connect
ECP2_M_TP27 F8 O LVCMOS25_F_
12_O Mictor J8 Pin 21 in
Reference Design Hi Reserved - do not connect
ECP2_M_TP28 G10 O LVCMOS25_F_
12_O Mictor J8 Pin 19 in
Reference Design Hi Reserved - do not connect
ECP2_M_TP29 G9 O LVCMOS25_F_
12_O Mictor J8 Pin 17 in
Reference Design Hi Reserved - do not connect
ECP2_M_TP30 H11 O LVCMOS25_F_
12_O Mictor J8 Pin 15 in
Reference Design - - Reserved - do not connect
ECP2_M_TP31 H12 O LVCMOS25_F_
12_O Mictor J8 Pin 13 in
Reference Design - - Reserved - do not connect
l TEXAS
INSTRUMENTS
16
DLPC410
DLPS024G –AUGUST 2012–REVISED FEBRUARY 2020
www.ti.com
Product Folder Links: DLPC410
Submit Documentation Feedback Copyright © 2012–2020, Texas Instruments Incorporated
Pin Functions (continued)
PIN TYPE SIGNAL TERMINATION
/NOTES ACTIVE
(Hi or Lo) CLOCK DATA
RATE DESCRIPTION
NAME NO.
GND A1, A6, A11,
A16, A21, A26,
AA1, AA11,
AA21, AA26,
AB8, AB18,
AC5, AC15,
AC25, AD2,
AD12, AD22,
AE4, AE9,
AE14, AE19,
AF1, AF6,
AF11, AF16,
AF21, AF26,
B3, B8, B13,
B18, C5, C15,
C25, D2, D12,
D22, E9, E19,
F1, F6, F16,
F26, G3, G13,
G18, G23, H10,
H20, J7, J9,
J13, J15, J17,
K4, K8, K12,
K14, K16, K19,
K24, L1, L9,
L11, L13, L15,
L17, L21, L26,
M3, M8, M10,
M12, M16, M18,
N5, N9, N11,
N15, N17, N25,
P2, P7, P8,
P10, P12, P16,
P22, R9, R11,
R15, R17, R19,
T1, T6, T8, T10,
T12, T14, T16,
T26, U3, U9,
U13, U15, U17,
U18, U23, V8,
V10, V14, V16,
V20, W7, W9,
W13, W15,
W17, Y4, Y14,
Y16, Y19, Y24
- GND - - Connect to Ground
HSWAPEN L18 - - 4.7 kΩpullup to 2.5 V - - Xilinx Configuration
INIT_ACTIVE AA18 O LVCMOS25_F_
12_O Hi - DLPC410 Initialization Routine
Active
INTB_DDC J11 - - 4.7 kΩpullup to 2.5 V
connected to DLPR410
OE/RESET
Hi - Xilinx Configuration
LOAD4 AB21 - LVCMOS25_F_
12_I/O Previously DDC_SPARE_0,
connected to Applications
FPGA (U5) pin AD19 in
Reference Design. Weak
internal pull-up. Pull-up to
logic '1' if LOAD4 is unused.
- - LOAD4 mode enable
NS_FLIP F19 I LVCMOS25_S_
12_I Hi - Top/Bottom image flip on DMD
PROGB_DDC J18 - 4.7 kΩpullup to 2.5 V
connected to DLPR410 CF Hi - Xilinx Configuration
PROM_CCK_DDC J10 I LVCMOS25_S_
12 Connected to center of
voltage divider (100/100 Ω)
and through R53 to
DLPR410 CLKOUT
- PROM_CCK_DDC Configuration PROM Clock
PROM_D0_DDC K11 - - Connected to DLPR410 Data
0 (D0) - PROM_CCK_DDC Configuration PROM Data Out
PWR_FLOAT AC17 I LVCMOS25_S_
12_I Connected to output of U22
NOR Gate (inputs
V5_PWR_FLOAT and
PWRGD)
Hi - DMD Power Good indicator
RDWR_B P18 - - 1 kΩpulldown to ground - - Xilinx Configuration
ROWAD_0 D14 I LVCMOS25_S_
12_I Hi = 1 - DMD Row Address bit 0
ROWAD_1 D15 I LVCMOS25_S_
12_I Hi = 1 - DMD Row Address bit 1
ROWAD_2 E15 I LVCMOS25_S_
12_I Hi = 1 - DMD Row Address bit 2
l TEXAS
INSTRUMENTS
17
DLPC410
www.ti.com
DLPS024G –AUGUST 2012–REVISED FEBRUARY 2020
Product Folder Links: DLPC410
Submit Documentation FeedbackCopyright © 2012–2020, Texas Instruments Incorporated
Pin Functions (continued)
PIN TYPE SIGNAL TERMINATION
/NOTES ACTIVE
(Hi or Lo) CLOCK DATA
RATE DESCRIPTION
NAME NO.
ROWAD_3 F14 I LVCMOS25_S_
12_I Hi = 1 - DMD Row Address bit 3
ROWAD_4 G14 I LVCMOS25_S_
12_I Hi = 1 - DMD Row Address bit 4
ROWAD_5 E16 I LVCMOS25_S_
12_I Hi = 1 - DMD Row Address bit 5
ROWAD_6 F15 I LVCMOS25_S_
12_I Hi = 1 - DMD Row Address bit 6
ROWAD_7 G15 I LVCMOS25_S_
12_I Hi = 1 - DMD Row Address bit 7
ROWAD_8 E17 I LVCMOS25_S_
12_I Hi = 1 - DMD Row Address bit 8
ROWAD_9 F17 I LVCMOS25_S_
12_I Hi = 1 - DMD Row Address bit 9
ROWAD_10 G16 I LVCMOS25_S_
12_I Hi = 1 - DMD Row Address bit 10
ROWMD_0 H17 I LVCMOS25_S_
12_I Hi = 1 - DMD Row Mode bit 0
ROWMD_1 H16 I LVCMOS25_S_
12_I Hi = 1 - DMD Row Mode bit 1
RST_ACTIVE AB16 I LVCMOS25_F_
12_O Hi = 1 - DMD Reset in Progress
RST2BLK E18 I LVCMOS25_S_
12_I Hi = 1 - Dual Block Reset bit
RSVD_0 R18 - - Connect to Ground - - Not Used - must be tied to
Ground
RSVD_1 T18 - - Connect to Ground - - Not Used - must be tied to
Ground
SCPCLK AB15 LVCMOS25_F_
12_O Connected to DLPA200
Number 1 and Number 2
SCPCLK and to R105 36 Ω
filter resistor with 27 pF cap
after - called
DMD_A_SCPCLK_FILT after
- connects to DMD SCPCLK
(also connects to R97 filter
resistor with 27 pF cap after -
called
DMD_B_SCPCLK_FILT but
NC after)
- SCPCLK SCP Clock
SCPDI AA15 I LVCMOS25_S_
12_I 1 kΩpullup to 2.5 V -
connects to DLPA200
Number 1 and Number 2
SCPDO and to DMD SCPDO
through flex A - on DMD
board there is an LCR filter
[2 x 100 pF caps, inductor
and 34 Ωresistor] also
connects to flex B but NC on
other end.
- SCPCLK SCP data input to DLPC410
SCPDO AA14 O LVCMOS25_F_
12_O 1 kΩpullup to 2.5 V -
connects to DLPA200
Number 1 and Number 2
SCPDI and to R96 filter cap
with 27 pF cap after - called
DMD_A_FILTER - connect
through flex A to DMD
SCPDI - also connects to
R71 36 Ωfilter resistor with
27 pF cap to
DMD_B_SCPDO_FILT but
NC on other end.
- SCPCLK SCP data output from
DLPC410
STEPVCC Y13 - LVCMOS25_S_
12_I 1 kΩpulldown to ground - - Not Used
TCK_JTAG U11 - Connects to DLPC410,
DLPR410, and JTAG header
TCK (if user has JTAG they
must build their chain
accordingly)
- TCK_JTAG JTAG Clock
TDO_DDC W10 - Connects to JTAG return
TDO on JTAG header - TCK_JTAG JTAG data out of DLPC410
TDO_XCF16DDC V11 - Connects to DLPR410 TDO
(DLPC410 internal signal
TDI_0)
- TCK_JTAG JTAG data out of DLPR410 to
DLPC410
l TEXAS
INSTRUMENTS
18
DLPC410
DLPS024G –AUGUST 2012–REVISED FEBRUARY 2020
www.ti.com
Product Folder Links: DLPC410
Submit Documentation Feedback Copyright © 2012–2020, Texas Instruments Incorporated
Pin Functions (continued)
PIN TYPE SIGNAL TERMINATION
/NOTES ACTIVE
(Hi or Lo) CLOCK DATA
RATE DESCRIPTION
NAME NO.
TMS_JTAG V12 - Connects to DLPC410,
DLPR410, and JTAG header
TMS
Hi TCK_JTAG JTAG
VBATT_0 K18 - Connected to 4.7 kΩpullup
to 2.5 V - - Not Used
VCCAUX J8, K17, L8,
M17, N8, P17,
R8, T17, U8,
V17, W8, W16
POWER VCC_2P5V - - Aux Power
VCCINT H15, J12, J14,
J16, K9, K13,
K15, L10, L12,
L14, L16, M9,
M11, M15, N10,
N12, N16, P9,
P11, P15, R10,
R12, R16, T9,
T11, T13, T15,
U10, U12, U14,
U16, V9, V13,
V15, W14, Y15
POWER VCC_1P0V - - Power
VCCO_0_1 Y9 POWER VCC_2P5V - - Power
VCCO_0_2 W12 POWER - - Power
VCCO_1_1 C10 POWER - - Power
VCCO_1_2 F11 POWER - - Power
VCCO_2_1 AA16 POWER - - Power
VCCO_2_2 AD17 POWER - - Power
VCCO_3_1 E14 POWER - - Power
VCCO_3_2 D17 POWER - - Power
VCCO_4_1 AC10 POWER - - Power
VCCO_4_2 AB13 POWER - - Power
VCCO_11_1 F21 POWER - - Power
VCCO_11_2 J22 POWER - - Power
VCCO_11_3 H25 POWER - - Power
VCCO_12_1 J2 POWER - - Power
VCCO_12_2 H5 POWER - - Power
VCCO_12_3 L6 POWER - - Power
VCCO_13_1 R24 POWER - - Power
VCCO_13_2 M23 POWER - - Power
VCCO_13_3 N20 POWER - - Power
VCCO_14_1 V5 POWER - - Power
VCCO_14_2 R4 POWER - - Power
VCCO_14_3 W2 POWER - - Power
VCCO_15_1 E24 POWER - - Power
VCCO_15_2 B23 POWER - - Power
VCCO_15_3 C20 POWER - - Power
VCCO_16_1 G8 POWER - - Power
VCCO_16_2 D7 POWER - - Power
VCCO_16_3 E4 POWER - - Power
VCCO_17_1 V25 POWER - - Power
VCCO_17_2 W22 POWER - - Power
VCCO_17_3 T21 POWER - - Power
VCCO_18_1 AD7 POWER - - Power
VCCO_18_2 AA6 POWER - - Power
VCCO_18_3 AB3 POWER VCC_2P5V - - Power
VLED0 AC18 O LVCMOS25_F_
12_O Connects to LED D9 in
series with 22.1 Ωresistor to
2.5 V
Hi = On - Power Indicator LED Output
VLED1 AD18 O LVCMOS25_F_
12_O Connects to LED D10 in
series with 22.1 Ωresistor to
2.5 V
Hi = On - Heartbeat Indicator LED
Output
VN_0 P13 - - Connect to Ground - - Xilinx System Monitor (not
used - must be connected to
ground)
l TEXAS
INSTRUMENTS
19
DLPC410
www.ti.com
DLPS024G –AUGUST 2012–REVISED FEBRUARY 2020
Product Folder Links: DLPC410
Submit Documentation FeedbackCopyright © 2012–2020, Texas Instruments Incorporated
Pin Functions (continued)
PIN TYPE SIGNAL TERMINATION
/NOTES ACTIVE
(Hi or Lo) CLOCK DATA
RATE DESCRIPTION
NAME NO.
VP_0 N14 - - Connect to Ground - - Xilinx System Monitor (not
used - must be connected to
ground)
VREFN_0 N13 - LVCMOS25_S_
12 Connect to Ground - - Xilinx System Monitor
reference voltage (not used -
must be connected to ground)
VREFP_0 P14 - LVCMOS25_S_
12 Connect to Ground - - Xilinx System Monitor
reference ground (not used -
must be connected to ground)
WDT_ENBL AA13 I LVCMOS25_S_
12_I Lo - DMD Mirror Clocking Pulse
Watchdog Timer Enable
UNUSED AB23, AC20,
AD9, AD16,
AD20, AD21,
AD23, AD24,
AD25, AD26,
AE7, AE8,
AE10, AE11,
AE12, AE13,
AE15, AE16,
AE17, AE18,
AE20, AE21,
AE22, AE23,
AE24, AE25,
AE26, AF7,
AF8, AF9,
AF10, AF12,
AF13, AF14,
AF15, AF17,
AF18, AF19,
AF20, AF22,
AF23, AF24,
AF25
NC No Connection (listed as
Xilinx NC0 - NC42) - - Unused Pins
l TEXAS
INSTRUMENTS
20
DLPC410
DLPS024G –AUGUST 2012–REVISED FEBRUARY 2020
www.ti.com
Product Folder Links: DLPC410
Submit Documentation Feedback Copyright © 2012–2020, Texas Instruments Incorporated
(1) Stresses beyond those listed under Absolute Maximum Ratings may cause permanent damage to the device. These are stress ratings
only, and functional operation of the device at these or any other conditions beyond those indicated under Recommended Operating
Conditions is not implied. Exposure to absolute-maximum-rated conditions for extended periods may affect device reliability.
(2) All voltage values are with respect to GND.
(3) Applies to external input and bidirectional buffers.
(4) Applies to external output and bidirectional buffers.
(5) Maximum Ambient Temperature may be further limited by the device’s power dissipation (which is data and configuration dependent),
air flow and resultant junction temperature.
7 Specifications
NOTE
The information contained in the following sections has been adapted from the Xilinx
XC5VLX30 data sheet. For any information beyond what is listed here, consult the Xilinx
XC5VLX30 data sheet. Where appropriate, DLPC410 specific values have been
substituted in place of generic parameters.
7.1 Absolute Maximum Ratings
over operating free-air temperature range (unless otherwise noted)(1)
MIN MAX UNIT
ELECTRICAL
Supply voltage (2)
VCCINT –0.5 1.05 V
VCCO –0.5 3.45 V
VCCAUX 2.35 2.625 V
VIInput voltage (3) 2.5 V –0.75 VCCO + 0.5 V
VOOutput voltage(4) 2.5 V –0.3 VCCO + 0.3 V
ENVIRONMENTAL
TAOperating free-air temperature(5) 0 85 °C
Tstg Storage temperature –65 150 °C
(1) JEDEC document JEP155 states that 500-V HBM allows safe manufacturing with a standard ESD control process.
(2) JEDEC document JEP157 states that 250-V CDM allows safe manufacturing with a standard ESD control process.
7.2 ESD Ratings
VALUE UNIT
V(ESD) Electrostatic discharge
Human body model (HBM), per ANSI/ESDA/JEDEC JS-001, all pins(1) 2000
V
Charged device model (CDM), per JEDEC specification JESD22-C101,
all pins(2) 400
(1) Thermal analysis and design should be carefully considered to ensure that the junction temperature is maintained within the above
specifications.
7.3 Recommended Operating Conditions
over operating free-air temperature range (unless otherwise noted)
MIN NOM MAX UNIT
VCCINT 1-V Supply voltage, core logic 0.95 1.00 1.05 V
VCCO 2.5-V Supply voltage, I/O 1.14 2.50 3.45 V
VCCAUX 2.5-V Supply voltage, I/O 2.375 2.500 2.625 V
VIInput voltage 2.5-V CMOS 0 VCCO V
2.5-V LVDS 0.3 2.2
VOOutput voltage 2.5-V CMOS 0 VCCO V
2.5-V LVDS 0.825 1.675
TJOperating junction temperature(1) 0 125 °C
PDContinuous total power dissipation 2.7 2.8 W
l TEXAS
INSTRUMENTS
21
DLPC410
www.ti.com
DLPS024G –AUGUST 2012–REVISED FEBRUARY 2020
Product Folder Links: DLPC410
Submit Documentation FeedbackCopyright © 2012–2020, Texas Instruments Incorporated
7.4 Electrical Characteristics
over operating free-air temperature range (unless otherwise noted)
PARAMETER TEST CONDITIONS MIN TYP MAX UNIT
VIH High-level Input voltage 2.5-V CMOS 1.7 V
VIL Low-level Input voltage 2.5-V CMOS 0.7 V
VOH High-level output voltage 2.5-V Interface VCCO-.4 V
2.5-V LVDS 1.38
VOL Low-level output voltage 2.5-V Interface 0.4 V
2.5-V LVDS 1.03
CIInput capacitance 2.5-V Interface 8 pF
2.5-V LVDS 8
ICCINT Supply voltage range, core supply 300 mA
ICCO Supply voltage range, I/O supply 850 mA
(1) It is recommended that the COMP_DATA, NS_FLIP and RST2BLK inputs be set to one value and not adjusted during normal system
operation.
(2) Preferred DCLKIN_n duty cycle = 50%
(3) This is the deviation in period from ideal period due solely to high frequency jitter.
(4) First edge of DIN*, ROW*, BLK* and STEPVCC should be synchronous to DVALID rising edge
7.5 Timing Requirements
(see (1))
MIN NOM MAX UNIT
fcd Clock frequency, DCLKIN_n(2) 395 400 400 MHz
fcr Clock frequency, CLK_R 50 MHz
tcCycle time, DCLKIN_n 2.5 2.5 2.53 ns
tw(H) Pulse duration, high 50% to 50% reference points (signal) 1.25 1.25 1.27 ns
tw(L) Pulse duration, low 50% to 50% reference points (signal) 1.25 1.25 1.27 ns
ttTransition time, tt= tf/tr20% to 80% reference points (signal) .6 ns
tjp Period Jitter DCLKIN_n(3) 150 ps
tSK
Skew, DIN_A(15-0) to DCLKIN_A –150 150
ps
Skew, DIN_B(15-0) to DCLKIN_B –150 150
Skew, DIN_C(15-0) to DCLKIN_C –150 150
Skew, DIN_D(15-0) to DCLKIN_D –150 150
Skew, DVALID_n to DCLKIN_n↑–150 150
Skew, BLK_MD BLK_AD to DCLKIN_n↑(4) –150 150
Skew, ROWMD or ROWAD to DCLKIN_n↑(4) –150 150
Skew, STEPVCC to DCLKIN↑(4) –150 150
‘5‘ TEXAS
INSTRUMENTS
i X
50%
DVALID
DCLKIN
DDR Data
tsk
Control
Cycle 1 Cycle#CLKS/
ROW
tw(H)
tc
tw(L)
50% 50%
tt
80%
20% 50%
tsk
22
DLPC410
DLPS024G –AUGUST 2012–REVISED FEBRUARY 2020
www.ti.com
Product Folder Links: DLPC410
Submit Documentation Feedback Copyright © 2012–2020, Texas Instruments Incorporated
Figure 2. Input Interface Timing
NOTE
Dynamic changes to RST2BLK, NS_FLIP and COMP_DATA during normal operation are
not recommended.
l TEXAS
INSTRUMENTS
23
DLPC410
www.ti.com
DLPS024G –AUGUST 2012–REVISED FEBRUARY 2020
Product Folder Links: DLPC410
Submit Documentation FeedbackCopyright © 2012–2020, Texas Instruments Incorporated
8 Detailed Description
8.1 Overview
The DLPC410 DMD Digital Controller enables customers to stream binary pattern data to the DLP650LNIR,
DLP7000(UV), or DLP9500(UV) DMD for very high speed binary pattern imaging applications. The DLPC410
receives customer input binary pattern data on a row by row basis and passes the pattern data to the connected
DMD. Concurrent with the receipt of data, the DLPC410 captures the customer requested ROW mode and ROW
address which determines if row loading starts at the top (or bottom) of the DMD and increments (or decrements)
to the next row for the next Row Cycle, or if a specific row address is specified for loading the next pattern data.
Each DMD micromirror is individually configurable through this data loading process which enables precise,
predictable control of each and every micromirror in the DMD Micromirror array.
The DLPC410 also receives customer input control information instructing the DLPC410 to command the
DLPA200 device(s) to generate the Mirror Clocking Pulses (MCPs) to the DMD – these MCPs are necessary for
the DMD micromirrors to transition from their current state to their new state, the new state being determined by
the new data just loaded into the DMD. A feedback signal from the DLPC410 frames the MCP such that the
customer knows the MCP request has been received by the DLPC410 and when the MCP is completed.
The DLPC410 supports multiple MCP modes of operation. The DMD Micromirror arrays are arranged into
horizontal Reset Blocks – there are typically 16 horizontal Reset Blocks per DMD where each Reset Block
receives a single MCP to initiate the Micromirror state change. DMD blocks can be Reset one at a time or all at
once. In certain modes, adjacent blocks of 2 or of 4 Reset Blocks can be Reset at the same time. This flexibility
provides great advantages to optimizing the time certain DMD blocks are in certain states, which in turn can
provide speed advantages or extend DMD illumination windows (the duration for which a solid state illuminator
should be illuminating).
Behind the scenes, the DLPC410 also communicates directly with the control logic of the DMD to read part type
and status information and to configure the DMD for proper operation. The DLPC410 is always paired with the
DLPR410 PROM as the DLPR410 provides the configuration bit stream which configures the DLPC410 to be a
DMD Digital Controller. The DLPC410 also drives one DMD at a time, and that DMD could require either one or
two DLPA200 devices depending on the DMD type. For further information, refer to Table 11 or the individual
DMD datasheets (links can be found in Table 25).
{L} TEXAS
INSTRUMENTS
2x wosbus
User Interface
Controller
FPGA
DLPC410 DLP650LNIR
DVALID_A
DIN_A[15:0]
DCLK_B
DVALID_B
DIN_B[15:0]
DCLKOUT_A
SCTRL_A
DOUT_A[15,13,11,9,7,5,3,1]
DCLKOUT_B
SCTRL_B
DOUT_B[15,13,11,9,7,5,3,1]
Bus A
Out
DCLK_A
DLPA200
Bus A
In
Serial Data Bus
DMD SCP
SCPCLK
SCPDO
SCPDI
DMD_A_SCPENZ
A_SCPENZ
SCP
Control
A_STROBE
A_MODE[1:0]
A_SEL[1:0]
OEZ
A_ADDR[3:0]
INIT
MBRST[15:0]
VLED0
VLED1
DMD_A_RESET
COMP_DATA, NS_FLIP, WDT_ENZ,PWR_FLOAT
ROWMD[1:0]
ROWAD[10:0]
RST2BLKZ
BLKMD[1:0]
BLKAD[3:0]
DLPR410
RST_ACTIVE
INIT_ACTIVE
ECP2_FINISHED
DMD_TYPE[3:0]
VERSION[2:0]
PROM_CCK_DDC
PROGB_DDC
PROM_DO_DDC
DONE_DDC
INTB_DDC
TDO_XCF16DDC
TCK_JTAG
TMS_JTAG
TDO_DDC
ARSTZ
OSC
50 MHz
LOAD4
JTAG PROGRAM I/F CONTROL INPUTSINFO OUTPUTS
DLPA200 CONTROL
RESETS
RESETS SIDE A
CLKIN_R
JTAG INFO INPUTS CONTROL OUTPUTS
JTAG
PROGRAM I/F
TDI_JTAG
B_STROBE
B_MODE[1:0]
B_SEL[1:0]
B_ADDR[3:0]
DLPA200 CONTROL
B_SCPENZ
DVALID_C
DIN_C[15:0]
DCLK_D
DVALID_D
DIN_D[15:0]
DCLK_C DCLKOUT_C
SCTRL_C
DOUT_C[15,13,11,9,7,5,3,1]
DCLKOUT_D
SCTRL_D
DOUT_D[15,13,11,9,7,5,3,1]
Bus B
Out
Bus B
In
Bus C
Out
Bus C
In
Bus D
In
Bus D
Out
Bus A
Out
Bus B
Out
Bus A
In
Bus B
In
2x LVDS bus
2x LVDS bus
DMD_B_SCPENZ
DMD_B_RESET
24
DLPC410
DLPS024G –AUGUST 2012–REVISED FEBRUARY 2020
www.ti.com
Product Folder Links: DLPC410
Submit Documentation Feedback Copyright © 2012–2020, Texas Instruments Incorporated
8.2 Functional Block Diagrams
Figure 3. DLPC410 and DLP650LNIR DMD Functional Block Diagram
l TEXAS
INSTRUMENTS
2x wosbus
,\
r
User Interface
Controller
FPGA
DLPC410 DLP7000
DVALID_A
DIN_A[15:0]
DCLK_B
DVALID_B
DIN_B[15:0]
DCLKOUT_A
SCTRL_A
DOUT_A[15:0]
DCLKOUT_B
SCTRL_B
DOUT_B[15:0]
Bus A
Out
DCLK_A
DLPA200
Bus A
In
Serial Data Bus
DMD SCP
SCPCLK
SCPDO
SCPDI
DMD_A_SCPENZ
A_SCPENZ
SCP
Control
A_STROBE
A_MODE[1:0]
A_SEL[1:0]
OEZ
A_ADDR[3:0]
INIT
MBRST[15:0]
VLED0
VLED1
DMD_A_RESET
COMP_DATA, NS_FLIP, WDT_ENZ,PWR_FLOAT
ROWMD[1:0]
ROWAD[10:0]
RST2BLKZ
BLKMD[1:0]
BLKAD[3:0]
DLPR410
RST_ACTIVE
INIT_ACTIVE
ECP2_FINISHED
DMD_TYPE[3:0]
VERSION[2:0]
PROM_CCK_DDC
PROGB_DDC
PROM_DO_DDC
DONE_DDC
INTB_DDC
TDO_XCF16DDC
TCK_JTAG
TMS_JTAG
TDO_DDC
ARSTZ
OSC
50 MHz
LOAD4
JTAG PROGRAM I/F CONTROL INPUTSINFO OUTPUTS
DLPA200 CONTROL
RESETS
RESETS SIDE A
CLKIN_R
JTAG INFO INPUTS CONTROL OUTPUTS
JTAG
PROGRAM I/F
TDI_JTAG
B_STROBE
B_MODE[1:0]
B_SEL[1:0]
B_ADDR[3:0]
DLPA200 CONTROL
B_SCPENZ
DVALID_C
DIN_C[15:0]
DCLK_D
DVALID_D
DIN_D[15:0]
DCLK_C DCLKOUT_C
SCTRL_C
DOUT_C[15:0]
DCLKOUT_D
SCTRL_D
DOUT_D[15:0]
Bus B
Out
Bus B
In
Bus C
Out
Bus C
In
Bus D
In
Bus D
Out
Bus A
Out
Bus B
Out
Bus A
In
Bus B
In
2x LVDS bus
2x LVDS bus
DMD_B_SCPENZ
DMD_B_RESET
25
DLPC410
www.ti.com
DLPS024G –AUGUST 2012–REVISED FEBRUARY 2020
Product Folder Links: DLPC410
Submit Documentation FeedbackCopyright © 2012–2020, Texas Instruments Incorporated
Functional Block Diagrams (continued)
Figure 4. DLPC410 and DLP7000 / DLP7000UV Functional Block Diagram
{L} TEXAS
INSTRUMENTS
2x wosbus
User Interface
Controller
FPGA
DLPC410 DLP9500
DVALID_A
DIN_A[15:0]
DCLK_B
DVALID_B
DIN_B[15:0]
DCLKOUT_A
SCTRL_A
DOUT_A[15:0]
DCLKOUT_B
SCTRL_B
DOUT_B[15:0]
Bus A
Out
DCLK_A
DLPA200
Bus A
In
Serial Data Bus
DMD SCP
SCPCLK
SCPDO
SCPDI
DMD_A_SCPENZ
A_SCPENZ
SCP
Control
A_STROBE
A_MODE[1:0]
A_SEL[1:0]
OEZ
A_ADDR[3:0]
INIT
MBRST[15:0]
VLED0
VLED1
DMD_A_RESET
COMP_DATA, NS_FLIP, WDT_ENZ,PWR_FLOAT
ROWMD[1:0]
ROWAD[10:0]
RST2BLKZ
BLKMD[1:0]
BLKAD[3:0]
DLPR410
RST_ACTIVE
INIT_ACTIVE
ECP2_FINISHED
DMD_TYPE[3:0]
VERSION[2:0]
PROM_CCK_DDC
PROGB_DDC
PROM_DO_DDC
DONE_DDC
INTB_DDC
TDO_XCF16DDC
TCK_JTAG
TMS_JTAG
TDO_DDC
ARSTZ
OSC
50 MHz
LOAD4
JTAG PROGRAM I/F CONTROL INPUTSINFO OUTPUTS
DLPA200 CONTROL
RESETS
RESETS SIDE A
CLKIN_R
JTAG INFO INPUTS CONTROL OUTPUTS
JTAG
PROGRAM I/F
TDI_JTAG
B_STROBE
B_MODE[1:0]
B_SEL[1:0]
B_ADDR[3:0]
MBRST[15:0]
DLPA200 CONTROL
RESETS
B_SCPENZ
DLPA200
RESETS SIDE B
DVALID_C
DIN_C[15:0]
DCLK_D
DVALID_D
DIN_D[15:0]
DCLK_C
SCPControl
DCLKOUT_C
SCTRL_C
DOUT_C[15:0]
DCLKOUT_D
SCTRL_D
DOUT_D[15:0]
Bus B
Out
Bus B
In
Bus C
Out
Bus C
In
Bus D
In
Bus D
Out
Bus A
Out
Bus B
Out
Bus C
Out
Bus D
Out
Bus A
In
Bus B
In
Bus C
In
Bus D
In
2x LVDS bus
2x LVDS bus
DMD_B_SCPENZ
DMD_B_RESET
26
DLPC410
DLPS024G –AUGUST 2012–REVISED FEBRUARY 2020
www.ti.com
Product Folder Links: DLPC410
Submit Documentation Feedback Copyright © 2012–2020, Texas Instruments Incorporated
Functional Block Diagrams (continued)
Figure 5. DLPC410 and DLP9500 / DLP9500UV Functional Block Diagram
8.3 Feature Description
8.3.1 DLPC410 Binary Pattern Data Path
The DLPC410 receives binary pattern input data from the customer application formatted specifically for display
on one of the DLPC410 compatible DMDs. This data is captured on a row by row basis using specific data
formats with multiple signals which frame the data and provided control information from the customer defining
where in the DMD the data is destined. The DLPC410 then sends the pattern data to the DMD and uses the
received control information to decode and provide the correct control information to the DMD and other DLP
components.
8.3.1.1 DIN_A, DIN_B, DIN_C, DIN_D Input Data Buses
The DLPC410 has four differential 16-bit input data buses (A/B/C/D). Which of these input data bus signals are
used at any given time is specific to the DMD connected to the DLPC410 in the system. The data buses are
2xLVDS double-data-rate (DDR) buses which can transfer data at 800 MHz data rates per input. Data should be
synchronous and edge aligned with the input clocks for each specific data bus (A, B, C, or D). Depending on the
design, skewing the clock to data relationship may cause a problem. For timing constraints for the input data
clock to either the input data and/or DVALID, refer to Timing Requirements
l TEXAS
INSTRUMENTS
27
DLPC410
www.ti.com
DLPS024G –AUGUST 2012–REVISED FEBRUARY 2020
Product Folder Links: DLPC410
Submit Documentation FeedbackCopyright © 2012–2020, Texas Instruments Incorporated
Feature Description (continued)
8.3.1.2 DCLKIN Input Clocks
DCLKIN is the differential input clock for each DLPC410 input data bus. There are four input clocks, one for each
bus (A/B/C/D). DCLKIN is a 400 MHz clock to the DMD which should be synchronous and edge aligned with all
data and control signals for that specific bus (A, B, C, or D). Depending on the design, skewing the clock to data
relationship may cause a problem. For timing constraints for the input data clock to either the input data and/or
DVALID, refer to Timing Requirements. Care should be taken to keep clock jitter of these signals to a minimum.
8.3.1.3 DVALID Input Signals
The DVALID signal is a differential input signal, one for each input data bus (A/B/C/D), which indicates that data
being presented to the DLPC410 is valid. DVALID assertion latches the following types of data into the DLPC410
for decoding or passing information to the DMD:
• Binary pattern data on input data buses A/B/C/D
• Row Mode
• Row Address
• Block Mode
• Block Address
• RST2BLK signal
DVALID and all other inputs listed above should be synchronous to DCLKIN. DVALID can be asserted in one of
the three following ways:
• DVALID can frame (remain active) individual DMD row loads with breaks between rows.
• DVALID can frame continuous DMD block loads of multiple rows with breaks between blocks
• DVALID can frame (remain active) the entire DMD device load (all rows) without any breaks.
If the DVALID frames individual blocks or the entire DMD, ensure that block and row controls are adjusted at the
proper locations in the data stream. See section DLPC410 Initialization and Training for further information.
NOTE
After an active DVALID signal transitions inactive (low), DVALID should only transition to
active again on even number of clocks later, i.e. 2, 4, 6, etc.
8.3.1.4 DOUT_A, DOUT_B, DOUT_C, DOUT_D Output Data Buses
The DLPC410, having captured the incoming pattern data on its input data buses, provides this data on an
equivalent number of output data buses. The DLPC410 has four differential 16-bit output data buses (A/B/C/D),
which are aligned to its input data buses. Which of these input data bus signals are used at any given time is
specific to the DMD connected to the DLPC410 in the system. The data buses are 2xLVDS double-data-rate
(DDR) buses which can transfer data at 800 MHz data rates per output. Data should be synchronous and edge
aligned with the output clocks for each specific data bus (A, B, C, or D). Depending on the design, skewing the
clock to data relationship may cause a problem. For timing constraints for the output data clock to the output
data, refer to Timing Requirements.
8.3.1.5 DCLKOUT Output Clocks
DCLKOUT is the differential output clock for each DLPC410 output data bus. There are four output data clocks,
one for each bus (A/B/C/D) to the DMD. DCLKOUT is a 400 MHz clock to the DMD which should be
synchronous and edge aligned with all data and control signals for that specific bus (A, B, C, or D). Depending
on the design, skewing the clock to data relationship may cause a problem. For timing constraints for the output
data clocks to either the output data and/or SCTRL signals, refer to Timing Requirements.
l TEXAS
INSTRUMENTS
28
DLPC410
DLPS024G –AUGUST 2012–REVISED FEBRUARY 2020
www.ti.com
Product Folder Links: DLPC410
Submit Documentation Feedback Copyright © 2012–2020, Texas Instruments Incorporated
Feature Description (continued)
8.3.1.6 SCTRL Output Signals
The SCTRL signal is a differential output signal to the DMD which provides DMD control information. There are
four SCTRL differential pair signals, one for each bus (A/B/C/D). The control information is generated internally to
the DLPC410 and is specific to the connected DMD. Data should be synchronous and edge aligned with the
output clocks for each specific data bus (A, B, C, or D). Depending on the design, skewing the clock to SCTRL
relationship may cause a problem. For timing constraints for the output data clock to the SCTRL signals, refer to
Timing Requirements.
8.3.1.7 Supported DMD Bus Sizes
The DLPC410 supports the 2xLVDS Data Bus DMD types as shown in Table 11.
Table 2. DMD Row Sizes, Bus Widths, and Row Lengths
TYPE PIXELS PER ROW INPUT / OUTPUT BUSS NO. OF DATA
LINES CLOCKS PER
ROW
DLP650LNIR DMD 1280 A[15,13,11,9,7,5,3,1]
B[15,13,11,9,7,5,3,1] 16 40
DLP7000 and DLP7000UV DMDs 1024 A[15:0]
B[15:0] 32 16
DLP9500 and DLP9500UV DMDs 1920 (2048)
A[15:0]
B[15:0]
C[15:0]
D[15:0]
64 16
8.3.1.8 Row Cycle definition
A Row Cycle relates to specific number of input data clocks it takes for the customer to send one row of input
binary pattern data to one row of the DMD. DVALID starts the Row Cycle by transitioning to an active (logic '1')
state. The row cycle ends after the appropriate number of clock cycles per row are applied. Any input data on the
DIN input data buses should be appropriately provided during the Row Cycle. Table 2 shows the number of input
data clocks needing to populate one row of the DMD using the number of data lines identified in the table. Other
Row and Block related signals are captured at the start of a row cycle and will be discussed later.
There is also a unique row cycle called a No-Op Row Cycle which does not provide any valid input data nor any
valid block command. It is typically used to do nothing except provide the DLPC410 and DMD time to perform
internal actions already in process. The No-Op Row Cycle is discussed in No-Op Row Cycle Description.
l TEXAS
INSTRUMENTS
R1 2 7 m u 12 ‘ 14 1 ma
W
J L
1 2 3 4 5 6 7 8 9 10
011 12 13 14 15 16
DCLK_P
DCLK_N
D_AP(0)
D_AN(0)
Not Visible
Not Visible
DMD_PIX(0)
DMD_PIX(32)
DMD_PIX(64)
DMD_PIX(96)
DMD_PIX(128)
DMD_PIX(160)
DMD_PIX(192)
DMD_PIX(224)
DMD_PIX(256)
DMD_PIX(288)
DMD_PIX(320)
DMD_PIX(352)
DMD_PIX(384)
DMD_PIX(416)
DMD_PIX(448)
17 18 19 20 21 22 23 24 25 26 27 28 29 30 31
DMD_PIX(480)
DMD_PIX(512)
DMD_PIX(544)
DMD_PIX(576)
DMD_PIX(608)
DMD_PIX(640)
DMD_PIX(672)
DMD_PIX(704)
DMD_PIX(736)
DMD_PIX(768)
DMD_PIX(800)
DMD_PIX(832)
DMD_PIX(864)
DMD_PIX(896)
DMD_PIX(928)
Not Visible
Not Visible
DMD_PIX(16)
D_BP(0)
D_BN(0)
Not Visible
Not Visible
DMD_PIX(1)
DMD_PIX(865)
DMD_PIX(897)
DMD_PIX(929)
D_AP(1)
D_AN(1)
Not Visible
Not Visible
DMD_PIX(49)
D_BP(1)
D_BN(1)
DVALID_P
1 2 3 4 5 6 7 8 9 10 11 12 13 14 15 16
CLOCK CYCLE
D_CP(0)
D_CN(0)
DMD_PIX(960)
DMD_PIX(992)
DMD_PIX(1024)
DMD_PIX(1056)
DMD_PIX(1088)
DMD_PIX(1120)
DMD_PIX(1152)
DMD_PIX(1184)
DMD_PIX(1216)
DMD_PIX(1248)
DMD_PIX(1280)
DMD_PIX(1312)
DMD_PIX(1344)
DMD_PIX(1376)
DMD_PIX(1408)
DMD_PIX(1440)
DMD_PIX(1472)
DMD_PIX(1504)
DMD_PIX(1536)
DMD_PIX(1568)
DMD_PIX(1600)
DMD_PIX(1632)
DMD_PIX(1664)
DMD_PIX(1696)
DMD_PIX(1728)
DMD_PIX(1760)
DMD_PIX(1792)
DMD_PIX(1824)
DMD_PIX(1856)
DMD_PIX(1888)
Not Visible
Not Visible
D_DP(0)
D_DN(0)
DMD_PIX(961)
DMD_PIX(993)
DMD_PIX(1025)
DMD_PIX(1057)
DMD_PIX(1089)
DMD_PIX(1121)
DMD_PIX(1153)
DMD_PIX(1185)
DMD_PIX(1217)
DMD_PIX(1249)
DMD_PIX(1281)
DMD_PIX(1313)
DMD_PIX(1345)
DMD_PIX(1377)
DMD_PIX(1409)
DMD_PIX(1441)
DMD_PIX(1473)
DMD_PIX(1505)
D_CP(1)
D_CN(1)
Not Visible
Not Visible
D_DP(1)
D_DN(1)
DMD_PIX(97)
DMD_PIX(129)
DMD_PIX(161)
DMD_PIX(193)
DMD_PIX(225)
DMD_PIX(257)
DMD_PIX(289)
DMD_PIX(321)
DMD_PIX(353)
DMD_PIX(385)
DMD_PIX(417)
DMD_PIX(449)
DMD_PIX(481)
DMD_PIX(513)
DMD_PIX(545)
DMD_PIX(577)
DMD_PIX(609)
DMD_PIX(641)
DMD_PIX(673)
DMD_PIX(705)
DMD_PIX(737)
DMD_PIX(769)
DMD_PIX(801)
DMD_PIX(833)
DMD_PIX(33)
DMD_PIX(65)
DMD_PIX(112)
DMD_PIX(144)
DMD_PIX(176)
DMD_PIX(208)
DMD_PIX(240)
DMD_PIX(272)
DMD_PIX(304)
DMD_PIX(336)
DMD_PIX(368)
DMD_PIX(400)
DMD_PIX(432)
DMD_PIX(464)
DMD_PIX(496)
DMD_PIX(528)
DMD_PIX(560)
DMD_PIX(592)
DMD_PIX(624)
DMD_PIX(656)
DMD_PIX(688)
DMD_PIX(720)
DMD_PIX(752)
DMD_PIX(784)
DMD_PIX(816)
DMD_PIX(848)
DMD_PIX(880)
DMD_PIX(912)
DMD_PIX(944)
DMD_PIX(48)
DMD_PIX(80)
DMD_PIX(81)
DMD_PIX(145)
DMD_PIX(177)
DMD_PIX(209)
DMD_PIX(241)
DMD_PIX(273)
DMD_PIX(305)
DMD_PIX(337)
DMD_PIX(369)
DMD_PIX(401)
DMD_PIX(433)
DMD_PIX(465)
DMD_PIX(497)
DMD_PIX(529)
DMD_PIX(561)
DMD_PIX(593)
DMD_PIX(625)
DMD_PIX(657)
DMD_PIX(689)
DMD_PIX(721)
DMD_PIX(753)
DMD_PIX(785)
DMD_PIX(817)
DMD_PIX(849)
DMD_PIX(881)
DMD_PIX(913)
DMD_PIX(945)
DMD_PIX(113)
DMD_PIX(17)
DMD_PIX(1537)
DMD_PIX(1569)
DMD_PIX(1601)
DMD_PIX(1633)
DMD_PIX(1665)
DMD_PIX(1697)
DMD_PIX(1729)
DMD_PIX(1761)
DMD_PIX(1793)
DMD_PIX(1825)
DMD_PIX(1857)
DMD_PIX(1889)
Not Visible
Not Visible
Not Visible
Not Visible
DMD_PIX(1040)
DMD_PIX(1072)
DMD_PIX(1104)
DMD_PIX(1136)
DMD_PIX(1168)
DMD_PIX(1200)
DMD_PIX(1232)
DMD_PIX(1264)
DMD_PIX(1296)
DMD_PIX(1328)
DMD_PIX(1360)
DMD_PIX(1392)
DMD_PIX(1424)
DMD_PIX(1456)
DMD_PIX(1488)
DMD_PIX(1520)
DMD_PIX(1552)
DMD_PIX(1584)
DMD_PIX(1616)
DMD_PIX(1648)
DMD_PIX(1680)
DMD_PIX(1712)
DMD_PIX(1744)
DMD_PIX(1776)
DMD_PIX(1808)
DMD_PIX(1840)
DMD_PIX(1872)
DMD_PIX(1904)
DMD_PIX(1008)
DMD_PIX(976)
DMD_PIX(1041)
DMD_PIX(1073)
DMD_PIX(1105)
DMD_PIX(1137)
DMD_PIX(1169)
DMD_PIX(1201)
DMD_PIX(1233)
DMD_PIX(1265)
DMD_PIX(1297)
DMD_PIX(1329)
DMD_PIX(1361)
DMD_PIX(1393)
DMD_PIX(1425)
DMD_PIX(1457)
DMD_PIX(1489)
DMD_PIX(1521)
DMD_PIX(1553)
DMD_PIX(1585)
DMD_PIX(1617)
DMD_PIX(1649)
DMD_PIX(1681)
DMD_PIX(1713)
DMD_PIX(1745)
DMD_PIX(1777)
DMD_PIX(1809)
DMD_PIX(1841)
DMD_PIX(1873)
DMD_PIX(1905)
DMD_PIX(1009)
DMD_PIX(977)
29
DLPC410
www.ti.com
DLPS024G –AUGUST 2012–REVISED FEBRUARY 2020
Product Folder Links: DLPC410
Submit Documentation FeedbackCopyright © 2012–2020, Texas Instruments Incorporated
8.3.1.9 DLP9500 and DLP9500UV Input Data Formatting
Figure 6 details one Row Cycle of input data formatting for the DLP9500 and DLP9500UV DMDs. For brevity,
only two data bits of all four 16 bit data bus (A/B/C/D) signals are shown, but there is enough information
presented to allow extrapolation to all data bus signals not shown.
Table 3,Table 4,Table 5, and Table 6 show how each pixel of the DLP9500 and DLP9500UV DMDs maps to
individual data bus inputs and input clock edges within each row cycle. Because these DMDs are actually 2048
pixels per row with only 1920 micromirrors per row, no visible data is loaded for the first clock cycle for A and B
data and for the last clock cycle for C and D data for each row load operation. This only applies to the DLP9500
and DLP9500UV. For readability purposes, input buses DIN_A, DIN_B, DIN_C, and DIN_D are abbreviated as
D_A, D_B, D_C, and D_D. DCLKIN has been shortened to DCLK.
Figure 6. DLP9500 / DLP9500UV 2XLVDS DMD Input Data Bus
l TEXAS
INSTRUMENTS
30
DLPC410
DLPS024G –AUGUST 2012–REVISED FEBRUARY 2020
www.ti.com
Product Folder Links: DLPC410
Submit Documentation Feedback Copyright © 2012–2020, Texas Instruments Incorporated
Table 3. DLP9500 / DLP9500UV 2XLVDS DMD Data Pixel Mapping D_A(15:0)
DCLK
EDGE D_A(0) D_A(1) D_A(2) D_A(3) D_A(4) D_A(5) D_A(6) D_A(7) D_A(8) D_A(9) D_A(10) D_A(11) D_A(12) D_A(13) D_A(14) D_A(15)
0Not Visible
1
2 0 1 2 3 4 5 6 7 8 9 10 11 12 13 14 15
3 32 33 34 35 36 37 38 39 40 41 42 43 44 45 46 47
4 64 65 66 67 68 69 70 71 72 73 74 75 76 77 78 79
5 96 97 98 99 100 101 102 103 104 105 106 107 108 109 110 111
6 128 129 130 131 132 133 134 135 136 137 138 139 140 141 142 143
7 160 161 162 163 164 165 166 167 168 169 170 171 172 173 174 175
8 192 193 194 195 196 197 198 199 200 201 202 203 204 205 206 207
9 224 225 226 227 228 229 230 231 232 233 234 235 236 237 238 239
10 256 257 258 259 260 261 262 263 264 265 266 267 268 269 270 271
11 288 289 290 291 292 293 294 295 296 297 298 299 300 301 302 303
12 320 321 322 323 324 325 326 327 328 329 330 331 332 333 334 335
13 352 353 354 355 356 357 358 359 360 361 362 363 364 365 366 367
14 384 385 386 387 388 389 390 391 392 393 394 395 396 397 398 399
15 416 417 418 419 420 421 422 423 424 425 426 427 428 429 430 431
16 448 449 450 451 452 453 454 455 456 457 458 459 460 461 462 463
17 480 481 482 483 484 485 486 487 488 489 490 491 492 493 494 495
18 512 513 514 515 516 517 518 519 520 521 522 523 524 525 526 527
19 544 545 546 547 548 549 550 551 552 553 554 555 556 557 558 559
20 576 577 578 579 580 581 582 583 584 585 586 587 588 589 590 591
21 608 609 610 611 612 613 614 615 616 617 618 619 620 621 622 623
22 640 641 642 643 644 645 646 647 648 649 650 651 652 653 654 655
23 672 673 674 675 676 677 678 679 680 681 682 683 684 685 686 687
24 704 705 706 707 708 709 710 711 712 713 714 715 716 717 718 719
25 736 737 738 739 740 741 742 743 744 745 746 747 748 749 750 751
26 768 769 770 771 772 773 774 775 776 777 778 779 780 781 782 783
27 800 801 802 803 804 805 806 807 808 809 810 811 812 813 814 815
28 832 833 834 835 836 837 838 839 840 841 842 843 844 845 846 847
29 864 865 866 867 868 869 870 871 872 873 874 875 876 877 878 879
30 896 897 898 899 900 901 902 903 904 905 906 907 908 909 910 911
31 928 929 930 931 932 933 934 935 936 937 938 939 940 941 942 943
l TEXAS
INSTRUMENTS
31
DLPC410
www.ti.com
DLPS024G –AUGUST 2012–REVISED FEBRUARY 2020
Product Folder Links: DLPC410
Submit Documentation FeedbackCopyright © 2012–2020, Texas Instruments Incorporated
Table 4. DLP9500 / DLP9500UV 2XLVDS DMD Data Pixel Mapping D_B(15:0)
DCLK
EDGE D_B(0) D_B(1) D_B(2) D_B(3) D_B(4) D_B(5) D_B(6) D_B(7) D_B(8) D_B(9) D_B(10) D_B(11) D_B(12) D_B(13) D_B(14) D_B(15)
0Not Visible
1
2 16 17 18 19 20 21 22 23 24 25 26 27 28 29 30 31
3 48 49 50 51 52 53 54 55 56 57 58 59 60 61 62 63
4 80 81 82 83 84 85 86 87 88 89 90 91 92 93 94 95
5 112 113 114 115 116 117 118 119 120 121 122 123 124 125 126 127
6 144 145 146 147 148 149 150 151 152 153 154 155 156 157 158 159
7 176 177 178 179 180 181 182 183 184 185 186 187 188 189 190 191
8 208 209 210 211 212 213 214 215 216 217 218 219 220 221 222 223
9 240 241 242 243 244 245 246 247 248 249 250 251 252 253 254 255
10 272 273 274 275 276 277 278 279 280 281 282 283 284 285 286 287
11 304 305 306 307 308 309 310 311 312 313 314 315 316 317 318 319
12 336 337 338 339 340 341 342 343 344 345 346 347 348 349 350 351
13 368 369 370 371 372 373 374 375 376 377 378 379 380 381 382 383
14 400 401 402 403 404 405 406 407 408 409 410 411 412 413 414 415
15 432 433 434 435 436 437 438 439 440 441 442 443 444 445 446 447
16 464 465 466 467 468 469 470 471 472 473 474 475 476 477 478 479
17 496 497 498 499 500 501 502 503 504 505 506 507 508 509 510 511
18 528 529 530 531 532 533 534 535 536 537 538 539 540 541 542 543
19 560 561 562 563 564 565 566 567 568 569 570 571 572 573 574 575
20 592 593 594 595 596 597 598 599 600 601 602 603 604 605 606 607
21 624 625 626 627 628 629 630 631 632 633 634 635 636 637 638 639
22 656 657 658 659 660 661 662 663 664 665 666 667 668 669 670 671
23 688 689 690 691 692 693 694 695 696 697 698 699 700 701 702 703
24 720 721 722 723 724 725 726 727 728 729 730 731 732 733 734 735
25 752 753 754 755 756 757 758 759 760 761 762 763 764 765 766 767
26 784 785 786 787 788 789 790 791 792 793 794 795 796 797 798 799
27 816 817 818 819 820 821 822 823 824 825 826 827 828 829 830 831
28 848 849 850 851 852 853 854 855 856 857 858 859 860 861 862 863
29 880 881 882 883 884 885 886 887 888 889 890 891 892 893 894 895
30 912 913 914 915 916 917 918 919 920 921 922 923 924 925 926 927
31 944 945 946 947 948 949 950 951 952 953 954 955 956 957 958 959
l TEXAS
INSTRUMENTS
32
DLPC410
DLPS024G –AUGUST 2012–REVISED FEBRUARY 2020
www.ti.com
Product Folder Links: DLPC410
Submit Documentation Feedback Copyright © 2012–2020, Texas Instruments Incorporated
Table 5. DLP9500 / DLP9500UV 2XLVDS DMD Data Pixel Mapping D_C(15:0)
DCLK
EDGE D_C(0) D_C(1) D_C(2) D_C(3) D_C(4) D_C(5) D_C(6) D_C(7) D_C(8) D_C(9) D_C(10) D_C(11) D_C(12) D_C(13) D_C(14) D_C(15)
0 960 961 962 963 964 965 966 967 968 969 970 971 972 973 974 975
1 992 993 994 995 996 997 998 999 1000 1001 1002 1003 1004 1005 1006 1007
2 1024 1025 1026 1027 1028 1029 1030 1031 1032 1033 1034 1035 1036 1037 1038 1039
3 1056 1057 1058 1059 1060 1061 1062 1063 1064 1065 1066 1067 1068 1069 1070 1071
4 1088 1089 1090 1091 1092 1093 1094 1095 1096 1097 1098 1099 1100 1101 1102 1103
5 1120 1121 1122 1123 1124 1125 1126 1127 1128 1129 1130 1131 1132 1133 1134 1135
6 1152 1153 1154 1155 1156 1157 1158 1159 1160 1161 1162 1163 1164 1165 1166 1167
7 1184 1185 1186 1187 1188 1189 1190 1191 1192 1193 1194 1195 1196 1197 1198 1199
8 1216 1217 1218 1219 1220 1221 1222 1223 1224 1225 1226 1227 1228 1229 1230 1231
9 1248 1249 1250 1251 1252 1253 1254 1255 1256 1257 1258 1259 1260 1261 1262 1263
10 1280 1281 1282 1283 1284 1285 1286 1287 1288 1289 1290 1291 1292 1293 1294 1295
11 1312 1313 1314 1315 1316 1317 1318 1319 1320 1321 1322 1323 1324 1325 1326 1327
12 1344 1345 1346 1347 1348 1349 1350 1351 1352 1353 1354 1355 1356 1357 1358 1359
13 1376 1377 1378 1379 1380 1381 1382 1383 1384 1385 1386 1387 1388 1389 1390 1391
14 1408 1409 1410 1411 1412 1413 1414 1415 1416 1417 1418 1419 1420 1421 1422 1423
15 1440 1441 1442 1443 1444 1445 1446 1447 1448 1449 1450 1451 1452 1453 1454 1455
16 1472 1473 1474 1475 1476 1477 1478 1479 1480 1481 1482 1483 1484 1485 1486 1487
17 1504 1505 1506 1507 1508 1509 1510 1511 1512 1513 1514 1515 1516 1517 1518 1519
18 1536 1537 1538 1539 1540 1541 1542 1543 1544 1545 1546 1547 1548 1549 1550 1551
19 1568 1569 1570 1571 1572 1573 1574 1575 1576 1577 1578 1579 1580 1581 1582 1583
20 1600 1601 1602 1603 1604 1605 1606 1607 1608 1609 1610 1611 1612 1613 1614 1615
21 1632 1633 1634 1635 1636 1637 1638 1639 1640 1641 1642 1643 1644 1645 1646 1647
22 1664 1665 1666 1667 1668 1669 1670 1671 1672 1673 1674 1675 1676 1677 1678 1679
23 1696 1697 1698 1699 1700 1701 1702 1703 1704 1705 1706 1707 1708 1709 1710 1711
24 1728 1729 1730 1731 1732 1733 1734 1735 1736 1737 1738 1739 1740 1741 1742 1743
25 1760 1761 1762 1763 1764 1765 1766 1767 1768 1769 1770 1771 1772 1773 1774 1775
26 1792 1793 1794 1795 1796 1797 1798 1799 1800 1801 1802 1803 1804 1805 1806 1807
27 1824 1825 1826 1827 1828 1829 1830 1831 1832 1833 1834 1835 1836 1837 1838 1839
28 1856 1857 1858 1859 1860 1861 1862 1863 1864 1865 1866 1867 1868 1869 1870 1871
29 1888 1889 1890 1891 1892 1893 1894 1895 1896 1897 1898 1899 1900 1901 1902 1903
30 Not Visible
31
l TEXAS
INSTRUMENTS
33
DLPC410
www.ti.com
DLPS024G –AUGUST 2012–REVISED FEBRUARY 2020
Product Folder Links: DLPC410
Submit Documentation FeedbackCopyright © 2012–2020, Texas Instruments Incorporated
Table 6. DLP9500 / DLP9500UV 2XLVDS DMD Data Pixel Mapping D_D(15:0)
DCLK
EDGE D_D(0) D_D(1) D_D(2) D_D(3) D_D(4) D_D(5) D_D(6) D_D(7) D_D(8) D_D(9) D_D(10) D_D(11) D_D(12) D_D(13) D_D(14) D_D(15)
0 976 977 978 979 980 981 982 983 984 985 986 987 988 989 990 991
1 1008 1009 1010 1011 1012 1013 1014 1015 1016 1017 1018 1019 1020 1021 1022 1023
2 1040 1041 1042 1043 1044 1045 1046 1047 1048 1049 1050 1051 1052 1053 1054 1055
3 1072 1073 1074 1075 1076 1077 1078 1079 1080 1081 1082 1083 1084 1085 1086 1087
4 1104 1105 1106 1107 1108 1109 1110 1111 1112 1113 1114 1115 1116 1117 1118 1119
5 1136 1137 1138 1139 1140 1141 1142 1143 1144 1145 1146 1147 1148 1149 1150 1151
6 1168 1169 1170 1171 1172 1173 1174 1175 1176 1177 1178 1179 1180 1181 1182 1183
7 1200 1201 1202 1203 1204 1205 1206 1207 1208 1209 1210 1211 1212 1213 1214 1215
8 1232 1233 1234 1235 1236 1237 1238 1239 1240 1241 1242 1243 1244 1245 1246 1247
9 1264 1265 1266 1267 1268 1269 1270 1271 1272 1273 1274 1275 1276 1277 1278 1279
10 1296 1297 1298 1299 1300 1301 1302 1303 1304 1305 1306 1307 1308 1309 1310 1311
11 1328 1329 1330 1331 1332 1333 1334 1335 1336 1337 1338 1339 1340 1341 1342 1343
12 1360 1361 1362 1363 1364 1365 1366 1367 1368 1369 1370 1371 1372 1373 1374 1375
13 1392 1393 1394 1395 1396 1397 1398 1399 1400 1401 1402 1403 1404 1405 1406 1407
14 1424 1425 1426 1427 1428 1429 1430 1431 1432 1433 1434 1435 1436 1437 1438 1439
15 1456 1457 1458 1459 1460 1461 1462 1463 1464 1465 1466 1467 1468 1469 1470 1471
16 1488 1489 1490 1491 1492 1493 1494 1495 1496 1497 1498 1499 1500 1501 1502 1503
17 1520 1521 1522 1523 1524 1525 1526 1527 1528 1529 1530 1531 1532 1533 1534 1535
18 1552 1553 1554 1555 1556 1557 1558 1559 1560 1561 1562 1563 1564 1565 1566 1567
19 1584 1585 1586 1587 1588 1589 1590 1591 1592 1593 1594 1595 1596 1597 1598 1599
20 1616 1617 1618 1619 1620 1621 1622 1623 1624 1625 1626 1627 1628 1629 1630 1631
21 1648 1649 1650 1651 1652 1653 1654 1655 1656 1657 1658 1659 1660 1661 1662 1663
22 1680 1681 1682 1683 1684 1685 1686 1687 1688 1689 1690 1691 1692 1693 1694 1695
23 1712 1713 1714 1715 1716 1717 1718 1719 1720 1721 1722 1723 1724 1725 1726 1727
24 1744 1745 1746 1747 1748 1749 1750 1751 1752 1753 1754 1755 1756 1757 1758 1759
25 1776 1777 1778 1779 1780 1781 1782 1783 1784 1785 1786 1787 1788 1789 1790 1791
26 1808 1809 1810 1811 1812 1813 1814 1815 1816 1817 1818 1819 1820 1821 1822 1823
27 1840 1841 1842 1843 1844 1845 1846 1847 1848 1849 1850 1851 1852 1853 1854 1855
28 1872 1873 1874 1875 1876 1877 1878 1879 1880 1881 1882 1883 1884 1885 1886 1887
29 1904 1905 1906 1907 1908 1909 1910 1911 1912 1913 1914 1915 1916 1917 1918 1919
30 Not Visible
31
l TEXAS
INSTRUMENTS
.71 v r m u u 1 1 1 "3%
1 2 3 4 5 6 7 8 9 10
011 12 13 14 15 16
DCLK_P
DCLK_N
D_AP(0)
D_AN(0)
DMD_PIX(0)
DMD_PIX(32)
DMD_PIX(64)
DMD_PIX(96)
DMD_PIX(128)
DMD_PIX(160)
DMD_PIX(192)
DMD_PIX(224)
DMD_PIX(256)
DMD_PIX(288)
DMD_PIX(320)
DMD_PIX(352)
DMD_PIX(384)
DMD_PIX(416)
DMD_PIX(448)
DMD_PIX(480)
DMD_PIX(512)
17 18 19 20 21 22 23 24 25 26 27 28 29 30 31
DMD_PIX(544)
DMD_PIX(576)
DMD_PIX(608)
DMD_PIX(640)
DMD_PIX(672)
DMD_PIX(704)
DMD_PIX(736)
DMD_PIX(768)
DMD_PIX(800)
DMD_PIX(832)
DMD_PIX(864)
DMD_PIX(896)
DMD_PIX(928)
DMD_PIX(960)
DMD_PIX(992)
DMD_PIX(16)
DMD_PIX(48)
DMD_PIX(80)
DMD_PIX(112)
DMD_PIX(144)
DMD_PIX(176)
DMD_PIX(208)
DMD_PIX(240)
DMD_PIX(272)
DMD_PIX(304)
DMD_PIX(336)
DMD_PIX(368)
DMD_PIX(400)
DMD_PIX(432)
DMD_PIX(464)
DMD_PIX(496)
DMD_PIX(528)
DMD_PIX(560)
DMD_PIX(592)
DMD_PIX(624)
DMD_PIX(656)
DMD_PIX(688)
DMD_PIX(720)
DMD_PIX(752)
DMD_PIX(784)
DMD_PIX(816)
DMD_PIX(848)
DMD_PIX(880)
DMD_PIX(912)
DMD_PIX(944)
DMD_PIX(976)
DMD_PIX(1008)
D_BP(0)
D_BN(0)
DMD_PIX(1)
DMD_PIX(33)
DMD_PIX(65)
DMD_PIX(97)
DMD_PIX(129)
DMD_PIX(161)
DMD_PIX(193)
DMD_PIX(225)
DMD_PIX(257)
DMD_PIX(289)
DMD_PIX(321)
DMD_PIX(353)
DMD_PIX(385)
DMD_PIX(417)
DMD_PIX(449)
DMD_PIX(481)
DMD_PIX(513)
DMD_PIX(545)
DMD_PIX(577)
DMD_PIX(609)
DMD_PIX(641)
DMD_PIX(673)
DMD_PIX(705)
DMD_PIX(737)
DMD_PIX(769)
DMD_PIX(801)
DMD_PIX(833)
DMD_PIX(865)
DMD_PIX(897)
DMD_PIX(929)
DMD_PIX(961)
DMD_PIX(993)
D_AP(1)
D_AN(1)
DMD_PIX(17)
DMD_PIX(49)
DMD_PIX(81)
DMD_PIX(113)
DMD_PIX(145)
DMD_PIX(177)
DMD_PIX(209)
DMD_PIX(241)
DMD_PIX(273)
DMD_PIX(305)
DMD_PIX(337)
DMD_PIX(369)
DMD_PIX(401)
DMD_PIX(433)
DMD_PIX(465)
DMD_PIX(497)
DMD_PIX(529)
DMD_PIX(561)
DMD_PIX(593)
DMD_PIX(625)
DMD_PIX(657)
DMD_PIX(689)
DMD_PIX(721)
DMD_PIX(753)
DMD_PIX(785)
DMD_PIX(817)
DMD_PIX(849)
DMD_PIX(881)
DMD_PIX(913)
DMD_PIX(945)
DMD_PIX(977)
DMD_PIX(1009)
D_BP(1)
D_BN(1)
DVALID_P
1 2 3 4 5 6 7 8 9 10 11 12 13 14 15 16
CLOCK CYCLE
34
DLPC410
DLPS024G –AUGUST 2012–REVISED FEBRUARY 2020
www.ti.com
Product Folder Links: DLPC410
Submit Documentation Feedback Copyright © 2012–2020, Texas Instruments Incorporated
8.3.1.10 DLP7000 and DLP7000UV Input Data Bus
Figure 7 details one row cycle of input data formatting for the DLP7000 and DLP7000UV DMDs. For brevity, only
two data bits of both 16 bit data bus (A/B) signals are shown, but there is enough information presented to allow
extrapolation to data bus signals not shown.
Table 7 and Table 8 show how each pixel of the DLP7000 and DLP7000UV DMDs maps to individual data bus
inputs and input clock edges within each row load operation.
NOTE
In the following charts, for readability purposes input buses DIN_A, DIN_B are abbreviated
as D_A, D_B. DCLKIN has been shortened to DCLK.
Figure 7. DLP7000 / DLP7000UV 2XLVDS DMD Input Data Bus
l TEXAS
INSTRUMENTS
35
DLPC410
www.ti.com
DLPS024G –AUGUST 2012–REVISED FEBRUARY 2020
Product Folder Links: DLPC410
Submit Documentation FeedbackCopyright © 2012–2020, Texas Instruments Incorporated
Table 7. DLP7000 / DLP7000UV 2XLVDS DMD Data Pixel Mapping D_A(15:0)
DCLK
EDGE D_A(0) D_A(1) D_A(2) D_A(3) D_A(4) D_A(5) D_A(6) D_A(7) D_A(8) D_A(9) D_A(10) D_A(11) D_A(12) D_A(13) D_A(14) D_A(15)
0 0 1 2 3 4 5 6 7 8 9 10 11 12 13 14 15
1 32 33 34 35 36 37 38 39 40 41 42 43 44 45 46 47
2 64 65 66 67 68 69 70 71 72 73 74 75 76 77 78 79
3 96 97 98 99 100 101 102 103 104 105 106 107 108 109 110 111
4 128 129 130 131 132 133 134 135 136 137 138 139 140 141 142 143
5 160 161 162 163 164 165 166 167 168 169 170 171 172 173 174 175
6 192 193 194 195 196 197 198 199 200 201 202 203 204 205 206 207
7 224 225 226 227 228 229 230 231 232 233 234 235 236 237 238 239
8 256 257 258 259 260 261 262 263 264 265 266 267 268 269 270 271
9 288 289 290 291 292 293 294 295 296 297 298 299 300 301 302 303
10 320 321 322 323 324 325 326 327 328 329 330 331 332 333 334 335
11 352 353 354 355 356 357 358 359 360 361 362 363 364 365 366 367
12 384 385 386 387 388 389 390 391 392 393 394 395 396 397 398 399
13 416 417 418 419 420 421 422 423 424 425 426 427 428 429 430 431
14 448 449 450 451 452 453 454 455 456 457 458 459 460 461 462 463
15 480 481 482 483 484 485 486 487 488 489 490 491 492 493 494 495
16 512 513 514 515 516 517 518 519 520 521 522 523 524 525 526 527
17 544 545 546 547 548 549 550 551 552 553 554 555 556 557 558 559
18 576 577 578 579 580 581 582 583 584 585 586 587 588 589 590 591
19 608 609 610 611 612 613 614 615 616 617 618 619 620 621 622 623
20 640 641 642 643 644 645 646 647 648 649 650 651 652 653 654 655
21 672 673 674 675 676 677 678 679 680 681 682 683 684 685 686 687
22 704 705 706 707 708 709 710 711 712 713 714 715 716 717 718 719
23 736 737 738 739 740 741 742 743 744 745 746 747 748 749 750 751
24 768 769 770 771 772 773 774 775 776 777 778 779 780 781 782 783
25 800 801 802 803 804 805 806 807 808 809 810 811 812 813 814 815
26 832 833 834 835 836 837 838 839 840 841 842 843 844 845 846 847
27 864 865 866 867 868 869 870 871 872 873 874 875 876 877 878 879
28 896 897 898 899 900 901 902 903 904 905 906 907 908 909 910 911
29 928 929 930 931 932 933 934 935 936 937 938 939 940 941 942 943
30 960 961 962 963 964 965 966 967 968 969 970 971 972 973 974 975
31 992 993 994 995 996 997 998 999 1000 1001 1002 1003 1004 1005 1006 1007
l TEXAS
INSTRUMENTS
36
DLPC410
DLPS024G –AUGUST 2012–REVISED FEBRUARY 2020
www.ti.com
Product Folder Links: DLPC410
Submit Documentation Feedback Copyright © 2012–2020, Texas Instruments Incorporated
Table 8. DLP7000 / DLP7000UV 2XLVDS DMD Data Pixel Mapping D_B(15:0)
DCLK
EDGE D_B(0) D_B(1) D_B(2) D_B(3) D_B(4) D_B(5) D_B(6) D_B(7) D_B(8) D_B(9) D_B(10) D_B(11) D_B(12) D_B(13) D_B(14) D_B(15)
0 16 17 18 19 20 21 22 23 24 25 26 27 28 29 30 31
1 48 49 50 51 52 53 54 55 56 57 58 59 60 61 62 63
2 80 81 82 83 84 85 86 87 88 89 90 91 92 93 94 95
3 112 113 114 115 116 117 118 119 120 121 122 123 124 125 126 127
4 144 145 146 147 148 149 150 151 152 153 154 155 156 157 158 159
5 176 177 178 179 180 181 182 183 184 185 186 187 188 189 190 191
6 208 209 210 211 212 213 214 215 216 217 218 219 220 221 222 223
7 240 241 242 243 244 245 246 247 248 249 250 251 252 253 254 255
8 272 273 274 275 276 277 278 279 280 281 282 283 284 285 286 287
9 304 305 306 307 308 309 310 311 312 313 314 315 316 317 318 319
10 336 337 338 339 340 341 342 343 344 345 346 347 348 349 350 351
11 368 369 370 371 372 373 374 375 376 377 378 379 380 381 382 383
12 400 401 402 403 404 405 406 407 408 409 410 411 412 413 414 415
13 432 433 434 435 436 437 438 439 440 441 442 443 444 445 446 447
14 464 465 466 467 468 469 470 471 472 473 474 475 476 477 478 479
15 496 497 498 499 500 501 502 503 504 505 506 507 508 509 510 511
16 528 529 530 531 532 533 534 535 536 537 538 539 540 541 542 543
17 560 561 562 563 564 565 566 567 568 569 570 571 572 573 574 575
18 592 593 594 595 596 597 598 599 600 601 602 603 604 605 606 607
19 624 625 626 627 628 629 630 631 632 633 634 635 636 637 638 639
20 656 657 658 659 660 661 662 663 664 665 666 667 668 669 670 671
21 688 689 690 691 692 693 694 695 696 697 698 699 700 701 702 703
22 720 721 722 723 724 725 726 727 728 729 730 731 732 733 734 735
23 752 753 754 755 756 757 758 759 760 761 762 763 764 765 766 767
24 784 785 786 787 788 789 790 791 792 793 794 795 796 797 798 799
25 816 817 818 819 820 821 822 823 824 825 826 827 828 829 830 831
26 848 849 850 851 852 853 854 855 856 857 858 859 860 861 862 863
27 880 881 882 883 884 885 886 887 888 889 890 891 892 893 894 895
28 912 913 914 915 916 917 918 919 920 921 922 923 924 925 926 927
29 944 945 946 947 948 949 950 951 952 953 954 955 956 957 958 959
30 976 977 978 979 980 981 982 983 984 985 986 987 988 989 990 991
31 1008 1009 1010 1011 1012 1013 1014 1015 1016 1017 1018 1019 1020 1021 1022 1023
{L} TEXAS
INSTRUMENTS
1 2 3 4 5 6 7 8 9 10
011 12 13 14 15 64
DCLK_N
D_AN(1)
65 66 67 68 69 70 71 72 73 74 75 76 77 78 79
DVALID_P
1 2 3 4 5 6 7 8 33 34 35 36 37 38 39 40
CLOCK CYCLE
DCLK_P
D_AP(1)
D_AN(3)
D_AP(3)
D_BN(1)
D_BP(1)
D_BN(3)
D_BP(3)
DMD_PIX(0)
DMD_PIX(32)
DMD_PIX(64)
DMD_PIX(96)
DMD_PIX(1)
DMD_PIX(33)
DMD_PIX(65)
DMD_PIX(97)
DMD_PIX(128)
DMD_PIX(160)
DMD_PIX(192)
DMD_PIX(224)
DMD_PIX(129)
DMD_PIX(161)
DMD_PIX(193)
DMD_PIX(240)
DMD_PIX(1024)
DMD_PIX(1056)
DMD_PIX(1088)
DMD_PIX(1120)
DMD_PIX(1025)
DMD_PIX(1057)
DMD_PIX(1089)
DMD_PIX(1121)
DMD_PIX(1152)
DMD_PIX(1184)
DMD_PIX(1216)
DMD_PIX(1248)
DMD_PIX(1153)
DMD_PIX(1185)
DMD_PIX(1217)
DMD_PIX(1249)
DMD_PIX(2)
DMD_PIX(34)
DMD_PIX(66)
DMD_PIX(98)
DMD_PIX(3)
DMD_PIX(35)
DMD_PIX(67)
DMD_PIX(99)
DMD_PIX(130)
DMD_PIX(162)
DMD_PIX(194)
DMD_PIX(226)
DMD_PIX(131)
DMD_PIX(163)
DMD_PIX(195)
DMD_PIX(241)
DMD_PIX(1025)
DMD_PIX(1058)
DMD_PIX(1090)
DMD_PIX(1122)
DMD_PIX(1027)
DMD_PIX(1059)
DMD_PIX(1091)
DMD_PIX(1123)
DMD_PIX(1154)
DMD_PIX(1186)
DMD_PIX(1218)
DMD_PIX(1250)
DMD_PIX(1155)
DMD_PIX(1187)
DMD_PIX(1219)
DMD_PIX(1251)
DMD_PIX(16)
DMD_PIX(48)
DMD_PIX(80)
DMD_PIX(112)
DMD_PIX(17)
DMD_PIX(49)
DMD_PIX(81)
DMD_PIX(113)
DMD_PIX(144)
DMD_PIX(176)
DMD_PIX(208)
DMD_PIX(240)
DMD_PIX(145)
DMD_PIX(177)
DMD_PIX(209)
DMD_PIX(248)
DMD_PIX(1032)
DMD_PIX(1072)
DMD_PIX(1104)
DMD_PIX(1136)
DMD_PIX(1041)
DMD_PIX(1073)
DMD_PIX(1105)
DMD_PIX(1137)
DMD_PIX(1168)
DMD_PIX(1200)
DMD_PIX(1232)
DMD_PIX(1264)
DMD_PIX(1169)
DMD_PIX(1201)
DMD_PIX(1233)
DMD_PIX(1265)
DMD_PIX(18)
DMD_PIX(50)
DMD_PIX(82)
DMD_PIX(114)
DMD_PIX(19)
DMD_PIX(51)
DMD_PIX(83)
DMD_PIX(115)
DMD_PIX(146)
DMD_PIX(178)
DMD_PIX(210)
DMD_PIX(242)
DMD_PIX(147)
DMD_PIX(179)
DMD_PIX(211)
DMD_PIX(249)
DMD_PIX(1033)
DMD_PIX(1074)
DMD_PIX(1106)
DMD_PIX(1138)
DMD_PIX(1043)
DMD_PIX(1075)
DMD_PIX(1107)
DMD_PIX(1139)
DMD_PIX(1170)
DMD_PIX(1202)
DMD_PIX(1234)
DMD_PIX(1266)
DMD_PIX(1171)
DMD_PIX(1203)
DMD_PIX(1235)
DMD_PIX(1267)
37
DLPC410
www.ti.com
DLPS024G –AUGUST 2012–REVISED FEBRUARY 2020
Product Folder Links: DLPC410
Submit Documentation FeedbackCopyright © 2012–2020, Texas Instruments Incorporated
8.3.1.11 DLP650LNIR Input Data Bus
Figure 8 details one row cycle of input data formatting for the DLP650LNIR DMD. For brevity, only two data bits
of both 8 bit data bus (A/B) signals are shown, but there is enough information presented to allow extrapolation
to data bus signals not shown.
Table 9 and Table 10 show how each pixel of the DLP650LNIR DMD maps to individual data bus inputs and
input clock edges within each row load operation.
NOTE
In the following charts, for readability purposes input buses DIN_A, DIN_B are abbreviated
as D_A, D_B. DCLKIN has been shortened to DCLK.
Since showing the entire 40 clock row cycle would make this chart unreadable, the chart
has been broken in the middle. However, there is enough information available to allow
extrapolation of the missing data.
Figure 8. DLP650LNIR 2xLVDS DMD Input Data Bus
l TEXAS
INSTRUMENTS
38
DLPC410
DLPS024G –AUGUST 2012–REVISED FEBRUARY 2020
www.ti.com
Product Folder Links: DLPC410
Submit Documentation Feedback Copyright © 2012–2020, Texas Instruments Incorporated
Table 9. DLP650LNIR 2xLVDS DMD Data Pixel Mapping D_A(15,13,11,9,7,5,3,1)
DCLK EDGE D_A(1) D_A(3) D_A(5) D_A(7 D_A(9) D_A(11) D_A(13) D_A(15)
0 0 2 4 6 8 10 12 14
1 32 34 36 38 40 42 44 46
2 64 66 68 70 72 74 76 78
3 96 98 100 102 104 106 108 110
4 1 3 5 7 9 11 13 15
5 33 35 37 39 41 43 45 47
6 65 67 69 71 73 75 77 79
7 97 99 101 103 105 107 109 111
8 128 130 132 134 136 138 140 142
9 160 162 164 166 168 170 172 174
10 192 194 196 198 200 202 204 206
11 224 226 228 230 232 234 236 238
12 129 131 133 135 137 139 141 143
13 161 163 165 167 169 171 173 175
14 193 195 197 199 201 203 205 207
15 225 227 229 231 233 235 237 239
16 256 258 260 262 264 266 268 270
17 288 290 292 294 296 298 300 302
18 320 322 324 326 328 330 332 334
19 352 354 356 358 360 362 364 366
20 257 259 261 263 265 267 269 271
21 289 291 293 295 297 299 301 303
22 321 323 325 327 329 331 333 335
23 353 355 357 359 361 363 365 367
24 384 386 388 390 392 394 396 398
25 416 418 420 422 424 426 428 430
26 448 450 452 454 456 458 460 462
27 480 482 484 486 488 490 492 494
28 385 387 389 391 393 395 397 399
29 417 419 421 423 425 427 429 431
30 449 451 453 455 457 459 461 463
31 481 483 485 487 489 491 493 495
32 512 514 516 518 520 522 524 526
33 544 546 548 550 552 554 556 558
34 576 578 580 582 584 586 588 590
35 608 610 612 614 616 618 620 622
36 513 515 517 519 521 523 525 527
37 545 547 549 551 553 555 557 559
38 577 579 581 583 585 587 589 591
39 609 611 613 615 617 619 621 623
40 640 642 644 646 648 650 652 654
41 672 674 676 678 680 682 684 686
42 704 706 708 710 712 714 716 718
43 736 738 740 742 744 746 748 750
44 641 643 645 647 649 651 653 655
45 673 675 677 679 681 683 685 687
46 705 707 709 711 713 715 717 719
47 737 739 741 743 745 747 749 751
48 768 770 772 774 776 778 780 782
49 800 802 804 806 808 810 812 814
50 832 834 836 838 840 842 844 846
51 864 866 868 870 872 874 876 878
52 769 771 773 775 777 779 781 783
53 801 803 805 807 809 811 813 815
54 833 835 837 839 841 843 845 847
55 865 867 869 871 873 875 877 879
l TEXAS
INSTRUMENTS
39
DLPC410
www.ti.com
DLPS024G –AUGUST 2012–REVISED FEBRUARY 2020
Product Folder Links: DLPC410
Submit Documentation FeedbackCopyright © 2012–2020, Texas Instruments Incorporated
Table 9. DLP650LNIR 2xLVDS DMD Data Pixel Mapping D_A(15,13,11,9,7,5,3,1) (continued)
DCLK EDGE D_A(1) D_A(3) D_A(5) D_A(7 D_A(9) D_A(11) D_A(13) D_A(15)
56 896 898 900 902 904 906 908 910
57 928 930 832 934 936 938 940 942
58 960 962 964 966 968 970 972 974
59 992 994 996 998 1000 1002 1004 1006
60 897 899 901 903 905 907 909 911
61 929 931 933 935 937 939 941 943
62 961 963 965 967 969 971 973 975
63 993 995 997 999 1001 1003 1005 1007
64 1024 1026 1028 1030 1032 1034 1036 1038
65 1056 1058 1060 1062 1064 1066 1068 1070
66 1088 1090 1092 1094 1096 1098 1100 1102
67 1120 1122 1124 1126 1128 1130 1132 1134
68 1025 1027 1029 1031 1033 1035 1037 1039
69 1057 1059 1061 1063 1065 1067 1069 1071
70 1089 1091 1093 1095 1097 1099 1101 1103
71 1121 1123 1125 1127 1129 1131 1133 1135
72 1152 1154 1156 1158 1160 1162 1164 1166
73 1184 1186 1188 1190 1192 1194 1196 1198
74 1216 1218 1220 1222 1224 1226 1228 1230
75 1248 1250 1252 1254 1256 1258 1260 1262
76 1153 1155 1157 1159 1161 1163 1165 1167
77 1185 1187 1189 1191 1193 1195 1197 1199
78 1217 1219 1221 1223 1225 1227 1229 1231
79 1249 1251 1253 1255 1257 1259 1261 1263
l TEXAS
INSTRUMENTS
40
DLPC410
DLPS024G –AUGUST 2012–REVISED FEBRUARY 2020
www.ti.com
Product Folder Links: DLPC410
Submit Documentation Feedback Copyright © 2012–2020, Texas Instruments Incorporated
Table 10. DLP650LNIR 2xLVDS DMD Data Pixel Mapping D_B(15,13,11,9,7,5,3,1)
DCLK EDGE D_B(1) D_B(3) D_B(5) D_B(7) D_B(9) D_B(11) D_B(13) D_B(15)
0 16 18 20 22 24 26 28 30
1 48 50 52 54 56 58 60 62
2 80 82 84 86 88 90 92 94
3 112 114 116 118 120 122 124 126
4 17 19 21 23 25 27 29 31
5 49 51 53 55 57 59 61 63
6 81 83 85 87 89 91 93 95
7 113 115 117 119 121 123 125 127
8 144 146 148 150 152 154 156 158
9 176 178 180 182 184 186 188 190
10 208 210 212 214 216 218 220 222
11 240 242 244 246 248 250 252 254
12 145 147 149 151 153 155 157 159
13 177 179 181 183 185 187 189 191
14 209 211 213 215 217 219 221 223
15 241 243 245 247 249 251 253 255
16 272 274 276 278 280 282 284 286
17 304 306 308 310 312 314 316 318
18 336 338 340 342 344 346 348 350
19 368 370 372 374 376 378 380 382
20 273 275 277 279 281 283 285 287
21 305 307 309 311 313 315 317 319
22 337 339 341 343 345 347 349 351
23 369 371 373 375 377 379 381 383
24 400 402 404 406 408 410 412 414
25 432 434 436 438 440 442 444 446
26 464 466 468 470 472 474 476 478
27 496 498 500 502 504 506 508 510
28 401 403 405 407 409 411 413 415
29 433 435 437 439 441 443 445 447
30 465 467 469 471 473 475 477 479
31 497 499 501 503 505 507 509 511
32 528 530 532 534 536 538 540 542
33 560 562 564 566 568 570 572 574
34 592 594 596 598 600 602 604 606
35 624 626 628 630 632 634 636 638
36 529 531 533 535 537 539 541 543
37 561 563 565 567 569 571 573 575
38 593 595 597 599 601 603 605 607
39 625 627 629 631 633 635 637 639
40 656 658 660 662 664 666 668 670
41 688 690 692 694 696 698 700 702
42 720 722 724 726 728 730 732 734
43 752 754 756 758 760 762 764 766
44 657 659 661 663 665 667 669 671
45 689 691 693 695 697 699 701 703
46 721 723 725 727 729 731 733 735
47 753 755 757 759 761 763 765 767
48 784 786 788 790 792 794 796 798
49 816 818 820 822 824 826 828 830
50 848 850 852 854 856 858 860 862
51 880 882 884 886 888 890 892 894
52 785 787 789 791 793 795 797 799
53 817 819 821 823 825 827 829 831
54 849 851 853 855 857 859 861 863
55 881 883 885 887 889 891 893 895
l TEXAS
INSTRUMENTS
41
DLPC410
www.ti.com
DLPS024G –AUGUST 2012–REVISED FEBRUARY 2020
Product Folder Links: DLPC410
Submit Documentation FeedbackCopyright © 2012–2020, Texas Instruments Incorporated
Table 10. DLP650LNIR 2xLVDS DMD Data Pixel Mapping D_B(15,13,11,9,7,5,3,1) (continued)
DCLK EDGE D_B(1) D_B(3) D_B(5) D_B(7) D_B(9) D_B(11) D_B(13) D_B(15)
56 912 914 916 918 920 922 924 926
57 944 946 948 950 952 954 956 958
58 976 978 980 982 984 986 988 990
59 1008 1010 1012 1014 1016 1018 1020 1022
60 913 915 917 919 921 923 925 927
61 945 947 949 951 953 955 957 959
62 977 979 981 983 985 987 989 991
63 1009 1011 1013 1015 1017 1019 1021 1023
64 1040 1042 1044 1046 1048 1050 1052 1054
65 1072 1074 1076 1078 1080 1082 1084 1086
66 1104 1106 1108 1110 1112 1114 1116 1118
67 1136 1138 1140 1142 1144 1146 1148 1150
68 1041 1043 1045 1047 1049 1051 1053 1055
69 1073 1075 1077 1079 1081 1083 1085 1087
70 1105 1107 1109 1111 1113 1115 1117 1119
71 1137 1139 1141 1143 1145 1147 1149 1151
72 1168 1170 1172 1174 1176 1178 1180 1182
73 1200 1202 1204 1206 1208 1210 1212 1214
74 1232 1234 1236 1238 1240 1242 1244 1246
75 1264 1266 1268 1270 1272 1274 1276 1278
76 1169 1171 1173 1175 1177 1179 1181 1183
77 1201 1203 1205 1207 1209 1211 1213 1215
78 1233 1235 1237 1239 1241 1243 1245 1247
79 1265 1267 1269 1271 1273 1275 1277 1279
(1) The DLP9500 and DLP9500UV DMDs have 2048 memory cells per row . There are 64 bits at the beginning of each row and 64 bits at
the end of each row which do not have corresponding DMD micromirrors. These 128 memory cells must be loaded with data but the
data content can be arbitrary and will not affect the 1920 physical micromirrors within that row.
8.3.2 Data Bus Operations
8.3.2.1 Row Addressing
The DIN (input data), DCLKIN (input data clock), and DVALID (data valid) signals enable the DLPC410 to
capture one row of customer input data and send that data to the DMD. For the DMD to know specifically to
which row the data will be applied, the ROW_MD(1:0) (row mode), the ROW_AD(10:0) (row address), and the
NS_FLIP (North/South Flip) signal inputs must be presented to the DLPC410 inputs during each row cycle.
Table 11 shows the number of rows for each DMD supported by the DLPC410.
Table 11. DMD Row and Columns
TYPE COLUMNS ROWS CLOCKS PER
ROW NO. OF DATA
LINES
DLP650LNIR DMD 1280 800 40 16
DLP7000 and DLP7000UV DMDs 1024 768 16 32
DLP9500 and DLP9500UV DMDs 1920 (2048)(1) 1080 16 64
DMD data is loaded into the DMD SRAM pixels one row of data at a time. The DLP9500 and DLP9500UV
require pattern data input to all four input data buses (A,B,C,D) while the DLP650LNIR, DLP7000 and
DLP7000UV require pattern data to be input to two input data buses (A,B). The DLP650LNIR uses only the odd
data bus pins of input buses A and B. The DMD input data buses are provided by the following DLPC410
outputs:
• DDC_DCLKOUT - high speed 2xLVDS data clock out to DMD
• SCTRL - high speed control bus to DMD
• DDC_DOUT[X:Y] - 2xLVDS data bus where X and Y depend on the DMD.
l TEXAS
INSTRUMENTS
42
DLPC410
DLPS024G –AUGUST 2012–REVISED FEBRUARY 2020
www.ti.com
Product Folder Links: DLPC410
Submit Documentation Feedback Copyright © 2012–2020, Texas Instruments Incorporated
(1) "xxxxxxxxxxx" and "x" are don't care situations.
(2) It is recommended NS_FLIP remain constant throughout the loading of the DMD and not change on a row cycle basis.
These signals are all output from the DLPC410 and are listed in Pin Configuration and Functions. Data and
control from the DLPC410 are clocked into the DMD on both the rising and falling edges of the DDR data clocks:
DDC_DCLKOUT_[A, B] for the 2 input bus DMDs and DDC_DCLKOUT_[A, B, C, D] for the 4 input bus DMDs.
Data loading does not cause mirror state changes - mirrors transition to the next state only when a Mirror
Clocking Pulse (Reset) operation is performed.
The row load length in clocks can be determined by the following equation: number row clocks = number of
pixels per row / (total data buses bit width × 2 edges per clock). The "2 edges per clock" in the denominator is a
direct result of the Dual Data Rate (DDR) nature of the DMD input data bus. This equation yields the results
shown in Table 11
The DMD incorporates single row write operations using a row address counter that has different modes of
operation. These modes are dependent on the state of the ROW_MD, ROW_AD, and NS_FLIP input signals. As
shown in Table 12, ROW_MD(1:0) determines the row mode for a given Row Cycle, and, when ROW_MD =
"10", then ROW_AD(10:0) selects the customer supplied single row address. ROW_MD and ROW_AD must be
asserted and deasserted synchronously with DVALID and must be valid synchronous to the beginning of the
data as shown in Figure 9. If only one specific mode will be utilized in a customer system application, it is
certainly acceptable to leave these values at their same desired input levels for as long as desired.
Row address orientation depends on the North/South Flip Flag (NS_FLIP) input to the DLPC410. This input
controls if the DMD starting row address starts at the top of the DMD (Row 0) and increments downward, or from
the bottom of the DMD (last row) and decrements upward.
The row address counter does not automatically wrap-around when using the increment row address pointer
instructions. For example, after the final row is addressed, the row address pointer must be set to row 0.
Table 12. Row Modes and Row Addresses
ROW_MD(1:0) ROW_AD(10:0)(1) NS_FLIP(2) ACTION
"00" "xxxxxxxxxxx" "x" Row No-Op (No data write)
"01" "xxxxxxxxxxx" 0 Increment internal row address by '1' - write concurrent data into that row
"01" "xxxxxxxxxxx" 1 Decrement internal row address by '1' - write concurrent data into that row
"10" ROW_AD(10:0) "x" Set Random row address as specified on ROW_AD(10:0) inputs - write
concurrent data into that row.
"11" "xxxxxxxxxxx" 0 Set First row address (DMD Row 0) and write concurrent data into that row
"11" "xxxxxxxxxxx" 1 Set Last row address (DMD last row ) - write concurrent data into that row
(Last row = 767 for DP7000, 799 for DLP650LNIR, 1079 for DLP9500)
8.3.2.2 Single Row Write Operation
Once initialization is complete (INIT_ACTIVE = 0) the user is free to send data and control information to the
DLPC410. When the user asserts the DVALID signal for the LVDS input buses, the DLPC410 samples the
customer supplied binary input pattern data (DIN) as well as the Row Mode, Row Address, Block Mode, Block
Address, and other control information. The DLPC410 then sends pattern data synchronously to the DMD along
with row address and control information. The row cycle period is defined by the Clocks per Row in Table 11 and
is synchronous with DVALID as shown in Figure 9. If DVALID is removed midway in a Row Cycle, the DLPC410
continues loading data regardless of data validity until the internal row cycle counter reaches the terminal count
of Clocks/Row for that DMD.
Figure 9 is an example of a single Row Cycle for the DLP7000 DMD. A total of 32 bits of input data are
presented to the DLPC410 on each clock edge (16 bits on Bus A + 16 bits on Bus B) . An entire line must be
written for data to be latched into DMD memory and it requires 16 DDR clock cycles to write a single row of 1024
bits.
l TEXAS
INSTRUMENTS
BLK_AD
DCLKIN
DVALID
ROWMD
10 3029 31
00
00
XXXX
BLK_MD
10 3029 31
DCLKIN
DVALID
ROWMD/ROWAD
BLK_MD/BLK_AD
DIN_A/B
STEP_VCC/NS_FLIP/
COMP_DATA
43
DLPC410
www.ti.com
DLPS024G –AUGUST 2012–REVISED FEBRUARY 2020
Product Folder Links: DLPC410
Submit Documentation FeedbackCopyright © 2012–2020, Texas Instruments Incorporated
Figure 9. Single Row Write Operation (DLP7000 DMD)
8.3.2.3 No-Op Row Cycle Description
A Row No-Op is a row cycle in which setting ROW_MD = "00" commands the DLPC410 that within the current
row cycle, no Row Write operation is to be performed. A Block No-Op is a row cycle in which BLK_MD = "00"
commands the DLPC410 that within the current row cycle no Block Operation is to be performed. Row No-Ops
can be inserted when only block operations are desired, Block No-ops can be inserted when only Row Write
operations are desired, or both Row No-Ops and Block No-Ops can be performed at the same time when neither
type of operation is desired (as shown in Figure 10). No-Ops are frequently inserted in the stream of data and
commands when delays are desired to complete on-going operations to avoid violating delay requirements.
Figure 10. No-Op Row Cycle (DLP7000 example)
8.3.3 DMD Block Operations
Previous sections have described in detail how to send binary pattern data through the DLPC410 Controller to
the connected DMD. Although the data loading process involves loading the specified data into the SRAM cells
in the DMD array, this loading of data does not change the physical state of the DMD Micromirrors. The state of
the mirrors can only be changed (or left the same if the data under the mirrors is unchanged) when a Mirror
Clocking Pulse (Reset) is applied to the DMD MBRST pins from the DLPA200.
A sequence of Mirror Clocking Pulses (Resets) begins by asserting a row cycle with BLK_MD and BLK_AD as
described in Table 14. Shortly after the row cycle, RST_ACTIVE output to the customer transitions to logic '1' for
approximately 4.5 µs indicating a Mirror Clocking Pulse operation is in progress. During this time, no additional
Mirror Clocking Pulses may be initiated until RST_ACTIVE returns to logic '0'.
RST_ACTIVE does not return to logic '0' unless:
• data load row cycles are issued to other DMD blocks as in Figure 14 or,
• No-Op row cycles are provided to the DLPC410 to enable MCP or Block Clear operations to continue
This is accomplished by asserting DVALID while holding ROWMD = “00” and BLKMD = “00” for the pre-requisite
number of CLKS per ROW (Table 11) clock cycles, as in Figure 10. If no other blocks need to be loaded then
continuous No-Op row cycles are applied as in Figure 10 .
l TEXAS
INSTRUMENTS
44
DLPC410
DLPS024G –AUGUST 2012–REVISED FEBRUARY 2020
www.ti.com
Product Folder Links: DLPC410
Submit Documentation Feedback Copyright © 2012–2020, Texas Instruments Incorporated
8.3.3.1 Mirror Clocking Pulse (MCP)
A Mirror Clocking Pulse is an analog voltage waveform provided to the DMD from the DLPA200 DMD
Micromirror Driver. This waveform times the electrostatic forces which cause each micromirror to transition to its
next state. This next state is determined by the data in the SRAM cell beneath each pixel. If the data has
changed, the micromirror will rotate its position 24 degrees to the opposite state. If the data is unchanged, the
mirror will remain in the same state. The DLPC410 instructions the DLPA200 to apply Mirror Clocking Pulses to
the DLPA200 based on instructions from the user.
NOTE
A Mirror Clocking Pulse (MCP) is often referred to as a "Reset" operation.
8.3.3.2 Reset Active (RST_ACTIVE)
RST_ACTIVE is an output from the DLPC410 to indicate to the user that a user requested Reset (MCP) has
been accepted by the DLPC410. Shortly after the user requests a Reset (MCP) by asserting the appropriate
Block Control signals defined in DMD Block Control Signals, RST_ACTIVE output to the user will transition to
logic '1' for approximately 4.5 µs indicating a Mirror Clocking Pulse operation is in progress. While RST_ACTIVE
is logic '1', no additional Mirror Clocking Pulse requests may be initiated by the user until RST_ACTIVE returns to
logic '0'. RST_ACTIVE is synchronized to a version of DCLKIN. As such, circuits in the application FPGA should
consider this signal asynchronous and use standard synchronization techniques to assure reliable registering of
this signal.
NOTE
After a Mirror Clocking Pulse or Clear command is given, RST_ACTIVE may not be
asserted until up to 60ns after the command. During this time, no other command should
be given.
8.3.3.3 DMD Block Control Signals
The DMD micromirrors and their corresponding SRAM pixels are organized into horizontal rows where data is
loaded one row at a time. DMD Blocks are defined as a group of sequential rows of mirrors. Each mirror block is
measured in groups of [ROWS per BLK] as described in Table 11. DMD blocks are typically numbered from 0 to
15 with 0 being the block at the top of the DMD (row 0) and 15 being the block at the bottom of the DMD.
Table 13. DMD Block Characteristics
DMD TYPE COLUMNS ROWS BLOCKS ROWS PER
BLOCK
DLP650LNIR DMD 1280 800 16 50
DLP7000 and DLP7000UV DMDs 1024 768 16 48
DLP9500 and DLP9500UV DMDs 1920 1080 15 72
8.3.3.3.1 Block Mode - BLK_MD1:0)
The Block Mode signals define the type of block operation the user would like to take place. The allowed
operations which can be requested are defined in Table 14. These signals work alongside the RST2BLK and the
Block Address signals to provide the gamut of Block Operations that enable DMD mirrors to update to their next
used desired state. These signals should be setup synchronously with the start of a row cycle.
8.3.3.3.2 Block Address - BLK_AD(3:0)
The Block Address signals help to specify which block or group of blocks will be acted upon in a user issued
Block Operation. They work with the RST2BLK and Block Mode signals to indicate which block or group of
blocks will see a Reset (MCP). These signals should be setup synchronously with the start of a row cycle.
l TEXAS
INSTRUMENTS
45
DLPC410
www.ti.com
DLPS024G –AUGUST 2012–REVISED FEBRUARY 2020
Product Folder Links: DLPC410
Submit Documentation FeedbackCopyright © 2012–2020, Texas Instruments Incorporated
8.3.3.3.3 Reset 2 Blocks - RST2BLK
The Reset 2 Blocks (RST2BLK) signal helps to signify a multiple block operation is requested by the user, where,
depending on the state of RST2BLK, either two blocks or 4 blocks will be Reset together. The specific blocks to
be Reset will then be determined by the Block Mode and Block Address. This signal should be setup
synchronously with the start of a row cycle.
NOTE
RST2BLK needs to be kept low during initialization for proper setup of the system.
Dynamic changes to RST2BLK during normal operation are not recommended.
8.3.3.4 DMD Block Operations
Once a portion or all of the DMD is loaded with new data, the user typically requests a Block Operation to be
performed. This operation causes the DLPC410 to initiate one of the many block related activities to a block or
group of blocks to the DMD. Available Block operations are:
•Block No-Op - user requests via BLK_MD(1:0) = "00" that no block operations are to take place in this row
cycle. This is typically the case for row cycles used for data loading purposes only without any block
operations.
•Block Clear Request - user requests a single block to be cleared causing all SRAM cells within that block to
be reset to logic '0'.
•Single Block Reset Request - user requests a single DMD block be provided a Reset (MCP) signal to cause
the micromirrors within that block to update to their new values.
•Dual Block Reset Request - user requests two sequential DMD blocks be provided Reset (MCP) signals to
cause the micromirrors within those blocks to update to their new values.
•Quad Block Reset Request - user requests four sequential DMD blocks be provided Reset (MCP) signals to
cause the micromirrors within those blocks to update to their new values.
•Global Reset Request - user requests all DMD blocks be provided Reset (MCP) signals to cause all DMD
micromirrors to update to their new values.
•DMD Park (Float) Request - user requests all DMD micromirrors be provided special Parking Reset (MCP)
signals causing the micromirrors within those blocks to relax to their unbiased state. This request is intended
to place the micromirrors in the Parked state prior to power removal (shutdown).
Mirror blocks are addressed using the Block Address (BLK_AD[3:0]) signals for application of either a Mirror
Clocking Pulse (Reset) or a Memory Clear operation by asserting the block control signals of Table 14 at the
start of each row data load. RST2BLK, Block Mode (BLK_MD[1:0]), and BLK_AD[3:0] define the requested
operation as shown in Table 14 and designate which mirror block or mirror blocks are issued a Mirror Clocking
Pulse or are Cleared. The number of DMD blocks and BLOCKS/ROW is unique to each DMD - refer to the
individual DMD data sheets for DMD block definition.
l TEXAS
INSTRUMENTS
46
DLPC410
DLPS024G –AUGUST 2012–REVISED FEBRUARY 2020
www.ti.com
Product Folder Links: DLPC410
Submit Documentation Feedback Copyright © 2012–2020, Texas Instruments Incorporated
(1) Each Block Clear operation for DLP650LNIR and DLP7000(UV) DMDs will clear all SRAM cells of one DMD block (reset to '0') within
one row cycle duration.
(2) Each Block Clear operation for DLP9500(UV) DMDs must be followed by two No-Op row cycles. To clear one DMD Block, one Block
Clear Request row cycle followed by two consecutive No Op row cycles are required. In total, 15 Block Clear Request row cycles and 30
No-Ops are required to clear the entire 15 block DMD array.
Table 14. Block Control Signals and Operations
RST2BLK BLK_MD(1:0) BLK_AD(3:0) OPERATION OPERATION TYPE
x 00 xxxx None Block No-OP
x 01 0000 Clear block 00
Block Clear Request(1)(2)
x 01 0001 Clear block 01
x 01 0010 Clear block 02
x 01 0011 Clear block 03
x 01 0100 Clear block 04
x 01 0101 Clear block 05
x 01 0110 Clear block 06
x 01 0111 Clear block 07
x 01 1000 Clear block 08
x 01 1001 Clear block 09
x 01 1010 Clear block 10
x 01 1011 Clear block 11
x 01 1100 Clear block 12
x 01 1101 Clear block 13
x 01 1110 Clear block 14
x 01 1111 Clear block 15
x 10 0000 Reset block 00
Single Block Reset Request
x 10 0001 Reset block 01
x 10 0010 Reset block 02
x 10 0011 Reset block 03
x 10 0100 Reset block 04
x 10 0101 Reset block 05
x 10 0110 Reset block 06
x 10 0111 Reset block 07
x 10 1000 Reset block 08
x 10 1001 Reset block 09
x 10 1010 Reset block 10
x 10 1011 Reset block 11
x 10 1100 Reset block 12
x 10 1101 Reset block 13
x 10 1110 Reset block 14
x 10 1111 Reset block 15
0 11 0000 Reset blocks 00-01
Dual Block Reset Request
0 11 0001 Reset blocks 02-03
0 11 0010 Reset blocks 04-05
0 11 0011 Reset blocks 06-07
0 11 0100 Reset blocks 08-09
0 11 0101 Reset blocks 10-11
0 11 0110 Reset blocks 12-13
0 11 0111 Reset blocks 14-15
1 11 000x Reset blocks 00-03
Quad Block Reset Request
1 11 001x Reset blocks 04-07
1 11 010x Reset blocks 08-11
1 11 011x Reset blocks 12-15
x 11 10xx Reset blocks 00-15 Global Reset Request
x 11 11xx Float blocks 00-15 DMD Park Request
l TEXAS
INSTRUMENTS
47
DLPC410
www.ti.com
DLPS024G –AUGUST 2012–REVISED FEBRUARY 2020
Product Folder Links: DLPC410
Submit Documentation FeedbackCopyright © 2012–2020, Texas Instruments Incorporated
Block operations cause the DMD micromirrors to transition to their next state. Some notes and restrictions
regarding block operations are:
• A Block No-Op row cycle causes no new block operations to occur. Block No-Op row cycles can be used to
provide extended time for a previous operation.
• The Block Clear operation resets all SRAM pixels in the designated block to logic zero during the current row
cycle.
• It is not necessary to Clear a block if it will be reloaded with new data (just like a normal memory cell).
• It is not possible to Clear a block while writing to a different block.
• It is possible to issue a Mirror Clocking Pulse to a block while data loading a different block.
• The DLP9500 and DLP9500UV DMDs have 15 blocks (block 0 – block 14). Block operations on block 15
have no function for this DMD.
• RST2BLK should be set to one value and not adjusted during normal system operation. A change in
RST2BLK is not immediately effective and will require more than one row load cycle to complete.
8.3.3.4.1 Global Reset (MCP) Consideration
A Global Reset (BLK_MD = 11 and BLK_AD = 10XX) is an operation which Resets (MCP) all DMD blocks at the
same time. The Global Reset duration is the same as the Single, Dual, and Quad Block Reset (MCP). In addition
to requiring a No-Op row cycle to initiate the Global Reset, row cycles (either No-Op row cycles or data loading
row cycles) are required to continually be provided to complete the Global Reset operation. If continual provision
of row cycles is not provided, the customer interface monitoring RST_ACTIVE may never see RST_ACTIVE
transition back low to indicate the Reset is complete. Customers should always provide valid row cycles, either
No-Ops or data loading row cycles. To know when the reset operation is complete, customers can either monitor
RST_ACTIVE high-to-low transition, or use a counter to know when at least a 4.5 µs period has expired from the
start of the Global Reset. From that point on, the customer also needs to count the mirror settling time of the
DMD to expire prior to loading the next data into the DMD.
NOTE
Reset (MCP) operations to a specific block or consecutive blocks of the DMD are also
referred to "Block Resets" or just "Reset" operations. This is because they are physically
"resetting" the micromirrors of the block to their next physical positions based on the
underlying data.
NOTE
(DLP9500 and DLP9500UV DMDs Only) To clear one Mirror Clocking Pulse (Reset)
Group in the DMD Block, one Clear command followed by two consecutive No Operation
commands (No-Ops) are required. Therefore, 15 total Block Clear commands and 30 total
No-Ops commands are required to clear the entire DMD array.
8.3.4 Other Data Control Inputs
It is recommended that the Complement and Flip flags be set to one value and not adjusted during normal
system operation. These controls are asserted through a different mechanism than the input data bus and row
controls, hence their effect is asynchronous and cannot be expected to take effect immediately upon assertion.
8.3.4.1 Complement Data
By setting the COMP_DATA flag high, the user is able to command the DMD to internally complement its data
inputs prior to loading the data into the mirror array. At least 0.6 ms is needed for the signal to be loaded. This
signal should not be used to invert data on a row basis. When used with the “Clear” command, the mirrors are
still set to zero regardless of the COMP_DATA bit. The COMP_DATA signal should be kept low during
initialization to ensure proper setup of the system.
8.3.4.2 North/South Flip
NS_FLIP allows the user to specify the loading direction of rows in the DMD when used with ROWMD = “01”.
This control has no effect if ROWMD = “10”.
l TEXAS
INSTRUMENTS
48
DLPC410
DLPS024G –AUGUST 2012–REVISED FEBRUARY 2020
www.ti.com
Product Folder Links: DLPC410
Submit Documentation Feedback Copyright © 2012–2020, Texas Instruments Incorporated
Row Addressing and Table 12 describe the effect of N/S flip. If NS_FLIP is set, this does not reverse the
direction of Mirror Clocking Pulse groups (blocks). For example, the normal case is to Mirror Clocking Pulse
blocks 0 – 15 in order. When NS_FLIP is set, the order of block Mirror Clocking Pulses must be reversed to 15 –
0.
The NS_FLIP signal should be kept low during initialization to ensure proper setup of the system.
8.3.5 Miscellaneous Control Inputs
8.3.5.1 ARST
ARST is an active low, asynchronous reset. This reset can be sourced from a voltage supervisor or from the
customer interface. Be aware that the chipset will not operate correctly if all DLPC410 power supplies are not in
range at the time this reset is released.
8.3.5.2 CLKIN_R
The reference clock, CLKIN_R, supplied from an oscillator must be 50 MHz. This is required for precise timing
used to perform the DMD Mirror Clocking Pulse (Reset). This clock should be valid prior to releasing ARST.
8.3.5.3 DMD_A_RESET
DMD_A_RESET is an active low reset to the DMD. This signal is deasserted as appropriate at the end of system
initialization.
8.3.5.4 Watchdog Timer Enable (WDT_ENABLE)
The DLPC410 contains a watchdog timer that initiates a global DMD Mirror Clocking Pulse in the event that the
DMD has not received any Mirror Clocking Pulse by the user within the last 10 seconds. This auto-generated
Mirror Clocking Pulse function is to provide Mirror Clocking Pulses to the DMD mirrors to prevent long term
landed mirrors in the event the input data and source control has been inadvertently disrupted. This capability
can be user disabled by setting WDT_ENABLE to logic '1'. Note that the global DMD Mirror Clocking Pulse
generated by the watch dog timer is asynchronous to any/all activity on the DMD input data bus - therefore there
is no guarantee as to the validity of the data displayed on the DMD once this pulse occurs, at least until new data
is subsequently loaded and displayed.
8.3.6 Miscellaneous Status Outputs
8.3.6.1 INIT_ACTIVE
The INIT_ACTIVE signal ins an output which indicates that the DMD, Digital Micromirror Driver, and the Digital
Controller are in an initialization state after power is applied. During this initialization period, the DLPC410 is
calibrating the data interface, initializing the DMD, and DLPA200(s). When this signal goes low, the system has
completed initialization. See the section on System initialization
8.3.6.2 DMD_Type(3:0)
The DLPC410 only supports the DMDs indicated in Table 15.At power-up, the DLPC410 checks the DMD
signature. If the DLPC410 finds the DMD is not supported, it will not allow the user to display data on the DMD
and indicated that the DMD is unsupported.
DMD_TYPE(3:0) is an output from the DLPC410 to the user FPGA which will indicate to the user which DMD is
connected to the DLPC410, or in another case, the DMD is not supported or a DMD is not properly connected.
Table 15. DMD Characteristics
DMD_TYPE(3:0) DMD Reported
0000 DLP9500 and DLP9500UV DMDs
0001 DLP7000 and DLP7000UV DMDs
0111 DLP650LNIR DMD
1111 Unsupported DMD / No DMD
l TEXAS
INSTRUMENTS
49
DLPC410
www.ti.com
DLPS024G –AUGUST 2012–REVISED FEBRUARY 2020
Product Folder Links: DLPC410
Submit Documentation FeedbackCopyright © 2012–2020, Texas Instruments Incorporated
8.3.6.3 DDC_VERSION(2:0)
These three pins identify the version of the DLPC410 determined by the contents of DLPR410. If a problem is
encountered which encourages you to contact a Texas Instruments representative, please provide the version
number along with the detailed information of the problem. See the DLPR410 datasheet (DLPS027) for the
version number reported on these pins.
8.3.6.4 LED0
The LED0 signal is typically connected to an LED to show that the DLPC410 is operating normally. The signal is
1 Hz with 50% duty cycle, otherwise known as the heartbeat.
8.3.6.5 LED1
The LED1 signal is typically connected to an LED indicator to show the status of system initialization and the
status of the clock circuits. The LED1 signal is asserted only when system initialization is complete and clock
circuits are initialized. Logically, these signals are ANDed together to show an indication of the health of the
system. If the Phase Locked Loop (PLL) connected to the data clock and the DMD clock are functioning correctly
after system initialization, the LED will be illuminated.
8.3.6.6 DLPA200 Control Signals
Coordinating the operation of the DLPA200 with the DMD is one of the primary functions of the DLPC410. During
system initialization, the DLPC410 releases the reset pin (DAD_INIT) and communicates with the DLPA200 via a
serial bus to configure the device. Once this is complete, the high voltage output pins are enabled to prepare for
command execution. As the DLPC410 is commanded to load data and perform Mirror Clocking Pulses, the
DAD_ADDR address, DAD_MODE mode, DAD_SEL select and DAD_STROBE strobe signals are asserted as
appropriate to cause the Mirror Clocking Pulses. The operation of these signals are managed by the DLPC410
and, besides board layout and good design practices, should be of little concern to the end user.
8.3.6.7 ECM2M_TP_ (31:0)
These are reserved signals for test signal output. Do not drive these signals.
8.4 Device Functional Modes
The DLPC410 has one basic function which is to receive customer data at the inputs of the DLPC410 and deliver
that data and any appropriate DMD control information to the DMD for displaying of binary patterns at very high
speeds. The Feature Description section describes how binary pattern data is loaded into the DMD and
ultimately where that data is displayed on the DMD. The following subsections describe the different display
modes of operation of the DMD as enabled by the DLPC410.
8.4.1 DLPC410 Initialization and Training
8.4.1.1 Initialization
The INIT_ACTIVE signal indicates that the DMD, Digital Micromirror Driver, and the Digital Controller are in an
initialization state after power is applied. During this initialization period, the DLPC410 is calibrating the data
interface, initializing the DMD, and DLPA200(s). When this signal goes low, the system has completed
initialization. System initialization takes approximately 220 ms to complete. Data and command row cycles must
not be presented to the DLPC410 during the initialization. INIT_ACTIVE should be considered an asynchronous
feedback signal to the user. Standard synchronization techniques should be applied. After initialization is
complete, a delay of at least 64 DCLKIN clocks (on all input data buses being used) should be observed before
the first DVALID is asserted on those data buses to ensure a clean start up process.
NOTE
Note: NS_FLIP, COMP_DATA, and RST2BLK signals should be kept low ('0') during
initialization to ensure proper system setup.
,\:||_
0100 0100 0100 0100 0100
½ Speed
System Clk
Full Speed
IO Clk
4:1
SERDES
Data (at the
interface)
Output Data
4:1 Serdes
Sys Clk
IO Clk
Dout
0
1
Init_active
System Data
Training Data
(0100)
Din 3:0
50
DLPC410
DLPS024G –AUGUST 2012–REVISED FEBRUARY 2020
www.ti.com
Product Folder Links: DLPC410
Submit Documentation Feedback Copyright © 2012–2020, Texas Instruments Incorporated
8.4.1.2 Input Data Interface (DIN) Training
The DLPC410 detects the phase differences between the ½ speed clock (used in the customer device driving the
LVDS data) and the internally generated ½ speed data clocks and automatically corrects their alignment. This is
done by the customer FPGA supplying a simple repeating pattern on all of the data inputs while the
INIT_ACTIVE output of the DLPC410 is high/active. The details of the training pattern are described below.
This is a simple block diagram of the training pattern insertion logic.
Figure 11. Block Diagram of Training Pattern Logic
The expected training pattern is 0100. In Figure 12 the data input to the 4:1 SERDES cells is captured on the
rising edge of the ½ speed system clock. The output latency shown is based on the documentation for the Xilinx
SERDES cells. Individual implementation may vary depending on the type of cells, technology, and design
technique used.
Figure 12. Training Pattern Alignment
l TEXAS
INSTRUMENTS
51
DLPC410
www.ti.com
DLPS024G –AUGUST 2012–REVISED FEBRUARY 2020
Product Folder Links: DLPC410
Submit Documentation FeedbackCopyright © 2012–2020, Texas Instruments Incorporated
NOTE
In Xilinx FPGAs (due to the construction of the ISERDES and OSERDES cells) a pattern
of 0010 needs to be applied to the output/transmitting SERDES cells data pins (D1 = 0,
D2 = 0, D3 = 1, D4 = 0) in order to receive a result of 0100 (Q1 = 0, Q2 = 1, Q3 = 0, Q4 =
0) at the input/receiving SERDES cell.
The patterns should be applied on all of the input data and DVALID pins. In this respect,
the interface is treated as a 17 bit interface with DVALID being the 17th data bit. The
receiving logic in the DLPC410 will shift the data until the correct pattern is seen at the
inputs. The SERDES cells align the incoming data with the ½ speed system clock (derived
from the full speed data clock). This allows DLPC410 to correctly align the DVALID signal
and the incoming data and will contribute to a more robust interface. It is important that the
training pattern is applied to the DVALID and data inputs of the DLPC410 before reset to
the device is deasserted, as training commences immediately on the deassertion of reset.
The INIT_ACTIVE signal is asserted while the device is held in reset in order to help
facilitate this behavior.
8.4.2 DLPC410 Operational Modes
The following modes of operation are frequently used operational modes enabling customers to update DMD
data and to control how, where, and how long their binary patterns are displayed on the DMD. Customers
frequently pick the mode which provides the best performance and simplicity for their specific system.
Combinations of these modes can also be used.
8.4.2.1 Single Block Mode
A single block of DMD memory cells can be updated by providing successive row cycles with valid data
(DVALID) to the DLPC410 until the desired amount of data is presented. Since different DMDs have different row
and block sizes (and therefore different number of clocks per row or per block), the amount of time it takes to
load a block of DMD data will be different for each DMD. Leveraging Table 11 and Table 13, we can calculate
the single block load time for each DMD by the following equation: Block Load Time = Clock Period × number
CLKS per ROW × number ROWS per BLK. The results are shown in Table 16 for DLPC410 supported DMDs.
Table 16. DMD Block Load Time (400 MHz DMD Clock)
DMD DMD BLOCK LOAD TIME
DLP650LNIR 5.00 µsec
DLP7000 / DLP7000UV 1.92 µsec
DLP9500 / DLP9500UV 2.88 µsec
Once the block is loaded with data, a Block Reset (MCP) for that block must be initiated. This can be performed
by providing a row cycle with BLKMD = "10" and with BLK_AD(3:0) equal to the block just loaded. Upon initiation
of the Block Reset, RST_ACTIVE will transition high for approximately 4.5 μs indicating a Reset operation is
taking place and that no additional Reset Requests will be accepted during that time. In the case of wanting to
reload the same block with new data, one must wait for the 12.5 μs (RST_ACTIVE (4.5 μs) + the micromirror
settling time (8 μs)) before the reload of the same block can start. Waiting this time allows for the DMD
micromirrors in that block to settle to a stable state prior to reloading the memory cells underneath with new data.
Figure 13 shows a single block load, Mirror Clocking Pulse and reload sequence with the 8 μs periods indicating
micromirror settling times.
l TEXAS
INSTRUMENTS
DIN_A/B Load Block 8
RST_ACTIVE
Block Rst 8
8 us4.5 us
Load Block 8Row No-Op
Block No-op Block Rst 8
4.5 us
Block No-Op
Row No-Op
8 us
Load Block 8
No-Op
BLKMD/BLK_AD
52
DLPC410
DLPS024G –AUGUST 2012–REVISED FEBRUARY 2020
www.ti.com
Product Folder Links: DLPC410
Submit Documentation Feedback Copyright © 2012–2020, Texas Instruments Incorporated
Figure 13. Block Load, Reset, and Same Block Reload
Although Figure 13shows that one must wait for the mirror settling time of the current block (Block=8 in this case)
to complete before reloading data into the same block (8), it is possible to load data to a different block while
waiting for Block 8 to settle. However, it must be a block which is not currently being Reset nor which has
micromirrors which are still settling. This method is used in the Phased Mode of operation described in Single
Block Phased Mode .
NOTE
The RST_ACTIVE and micromirror settling times indicated in this example are typical for
many DMDs. See each individual DMD data sheet for more information on the micromirror
switching and settling times.
NOTE
Customers do not have to load the entire block at one time unless specifically directed.
The DLPC410 supports individual row loads and partial block loads. Customers can use
ROW_AD(10:0) to load one (or more) specific Row Addresses within any block. These
loading modes are defined in Table 12. Care must be taken to ensure all RST_ACTIVE
time plus DMD mirror settling times are taken into account prior to re-loading any rows in
the same block once a Reset has been requested.
8.4.2.2 Single Block Phased Mode
Single Block Phased Mode is best described as "phasing" the data load operation with the Block Reset
operation. The major advantages of Phased Modes (Single, Dual, and Quad) in general are the idea of not
having to wait for the micromirror settling time duration to complete prior to the next block reset, and for not
having to wait for the Reset Request to complete prior to loading more data. In the example of Figure 14, Block
15 is loaded with data while the Reset operation is taking place for Block 14 (Rst 14). The Reset Request
(BLKMD and BLK_AD) for Block 14 needs to be one row cycle in duration minimum but can be extended to
additional row cycles. Subsequent row cycles containing a valid Reset Request will be ignored until
RST_ACTIVE goes low. Therefore, BLKMD and BLK_AD should transition from a Reset Request to a Block No-
Op while RST_ACTIVE is still asserted as once RST_ACTIVE de-asserts there is the likelihood of an undesired
Reset Request to be generated on the same block.
In Figure 14, Block 0 is issued a Block Reset concurrently with data being loaded into the next block (1). The
Row Cycles of the Block 1 data loading capture the Reset Request for Block 0, and provide continued Row
Cycles for the duration of both the Block Load and the Block Reset. Note that the loading of block 1 does not
need to wait for the mirror settling time of Block 0. This is repeated until the last block is Reset (which might also
contain loading the next Block 0 data). Since the DLP650LNIR block load time is already longer than the
RST_ACTIVE time, full utilization of its bandwidth is readily achieved in a single block phased mode.
l TEXAS
INSTRUMENTS
DIN_A/B
RST_ACTIVE
BLKMD/BLK_AD Rst 15 No-Op
RST_ACT 15
Rst 0 No-Op Rst 1 No-Op
. . . . . . .
. . . . . . .
. . . . . . .
Rst 14 No-Op
RST_ACT 14
Ld 0 No-Op Ld 1 No-Op Ld 2No-Op Ld 15 No-Op
RST_ACT 0 RST_ACT 1
DIN_A/B
RST_ACTIVE
BLKMD/BLK_AD Rst 15 No-Op
RST_ACT 15
Rst 0 No-Op Rst 1 No-Op
. . . . . . .
. . . . . . .
. . . . . . .
Rst 14 No-Op
RST_ACT 14
Ld 0 No-Op Ld 1 No-Op Ld 2 No-OpLd 15 No-Op
RST_ACT 0 RST_ACT 1
DIN_A/B Load Block 15 Load Block 0
RST_ACTIVE
BLKMD/BLK_AD
Load Block 1
Rst 15 No-Op
R_A 15 R_A 0 R_A 1
Load Block 2
Rst 0 No-Op Rst 1 No-Op
. . . . . . .
. . . . . . .
. . . . . . .
Rst 14 No-Op
R_A 14
53
DLPC410
www.ti.com
DLPS024G –AUGUST 2012–REVISED FEBRUARY 2020
Product Folder Links: DLPC410
Submit Documentation FeedbackCopyright © 2012–2020, Texas Instruments Incorporated
Figure 14. Single Block Phased Mode with Longer Block Load Times
Depending on the DMD type, the RST_ACTIVE duration of 4.5us may be longer than a single block load time.
For example, the sequence shown in Figure 15 shows that when the Block Load time is shorter than
RST_ACTIVE, one should include Row No-Ops to create a delay until the current RST_ACTIVE transitions low.
Once RST_ACTIVE transitions low, the first row cycle of the next block data load can occur while also providing
the Reset Request for the previously loaded block. At least one row cycle minimum must be completed to initiate
the Reset Request and the next Reset Request must wait until the data is loaded and RST_ACTIVE transitions
low.
Figure 15. Single Block Phased Mode with Short Block Load Times
Figure 16 is nearly the same as Figure 16 except that the data loading of each block is timed such that it
completes loading the block just about the same time the RST_ACTIVE signal goes low. Row No-Op cycles are
used to provide the Reset Requests instead of data load row cycles. The benefit of this would be the delayed
loading of data could provide more time for the customer application data processing upstream. In both cases,
the next block Reset Request cannot be initiated until the previous Reset Request has completed.
Figure 16. 2nd Single Block Phased Mode with Short Block Load Times
8.4.2.3 Dual Block Mode
Dual Block Mode can help to avoid the required delays (via No-Ops) encountered in a Single Phased Mode
where the load time is less than the Reset duration. In the case of the DLP9500 DMD with a block load time of
2.88 μs, loading two blocks ( 2 × 2.88 = 5.76 μs) takes more time than the Reset duration (4.5 μs) so once the
data is loaded, a Dual Block Reset Request can be issued immediately (instead of waiting for RST_ACTIVE) to
the two blocks by setting RST2BLK to “0” and BLK_MD to “11” and the appropriate address in BLK_AD. This
method is indicated in Figure 17.
l TEXAS
INSTRUMENTS
X:><><:><>Quad Blk Reset 12-15
DIN_A/B Load Block 0 Load Block 1 Load Block 2 Load Block 3 Load Block 4 Load Block 5
RST_ACTIVE
Load Block 15
BLKMD/BLK_AD
RST_ACTIVE 12-15
Load Block 6 Load Block 7
RST_ACTIVE 0-3
Block No-Op Block No-Op
Quad Blk Reset 0-3
Dual Blk Reset 12-15
DIN_A/B Load Block 0 Load Block 1 Load Block 2 Load Block 3 Load Block 4 Load Block 5Load Block 15
BLKMD/BLK_AD
RST_ACTIVE 14-15
Load Block 6 Load Block 7
RST_ACTIVE 0-1
No-Op Dual Blk Reset 0-1 No-Op Dual Blk Reset 2-3 No-Op
RST_ACTIVE 2-3
Dual Blk Reset 2-3 No-Op
RST_ACTIVE 4-5
No-Op
RST_ACTIVE
54
DLPC410
DLPS024G –AUGUST 2012–REVISED FEBRUARY 2020
www.ti.com
Product Folder Links: DLPC410
Submit Documentation Feedback Copyright © 2012–2020, Texas Instruments Incorporated
Figure 17. Dual Block Mode
8.4.2.4 Quad Block Mode
Quad Block mode is very similar to Dual Block mode but in Quad Block Mode, 4 Blocks are loaded with data and
then Reset. In the case of the DLP7000 DMD with a block load time of 1.92 μs, the loading of two blocks would
still be less than the 4.5 μs required for the Reset to complete so No-Ops would be required. To avoid inserting
No-Ops is this case, loading four blocks (4 × 1.92 = 7.68 μs) is longer than the RST_ACTIVE duration (4.5 μs) so
once loaded, the 4 blocks can immediately be issued a Reset Request by ensuring RST2BLK = “1”, BLK_MD =
“11”, and setting the appropriate BLK_AD address in the first row cycle of the next data block load.
Figure 18. Quad Block Mode
Quad Block mode tends to offer customers the fastest full-DMD pattern rates combined with the largest solid
state illuminations windows. Pattern rates for Single Block Phased and Dual Block Phased modes can
sometimes be as fast as Quad Block rates, but the illumination windows can be smaller or even negative,
thereby requiring delays between patterns to widen the illumination windows for solid state illuminators. These
added delays will decrease the resulting pattern rates.
8.4.2.5 Global Mode
One of the simplest and most frequently utilized modes, the Global Mode involves loading the entire DMD with
new pattern data and then issuing a Global Reset to update all DMD mirrors at the same time. Loading the entire
DMD with data involves loading every row of every block. The time it takes to load the DMD is the block load
time × the number of blocks for that specific DMD. Table 17 shows the fastest DMD load times for DLPC410
supported DMDs.
Table 17. DMD Load Times (Entire DMD)
DMD DMD LOAD TIME (400 MHz Clock)
DLP650LNIR 80.0 µsec
DLP7000 / DLP7000UV 30.7 µsec
DLP9500 / DLP9500UV 43.2 µsec
l TEXAS
INSTRUMENTS
Block No-Op
DIN_A/B Load Block 0 Load Block 1
RST_ACTIVE
BLKMD/BLK_AD Block No-Op
Load Block 15Load Block 14
Global Rst
Load Block 0
.. .. Row No-Op
8 us
4.5 us
55
DLPC410
www.ti.com
DLPS024G –AUGUST 2012–REVISED FEBRUARY 2020
Product Folder Links: DLPC410
Submit Documentation FeedbackCopyright © 2012–2020, Texas Instruments Incorporated
The Global Mode case is shown in Figure 19. Following the loading of all rows in the device, a Row No-Op row
cycle with a Global Reset Request must be issued to initiate the Reset Pulse and No-Ops should continue until
ready to load the DMD again. If the global Reset Pulse is asserted prior to loading all rows of the device, rows
which were not updated will show old data. Global mode is similar to Single Block Mode in that the mirror settling
time must be taken into account prior to reloading the DMD data after a Reset Request is provided. This
additional delay makes the Global Mode of operation inherently slower. However, if speed is not as important in
a customer application, Global mode is great for its simplicity of DMD loading and Resetting.
Figure 19. Full Device Load with Global Reset
8.4.2.6 DMD Park Mode
Park Mode places the DMD in a state where the micromirrors are not biased to either the plus or the minus side,
but are instead floating in an unbiased and uncontrolled state. Hence, this is also referred to as Mirror Float
mode. Parking (floating) the DMD mirrors should be performed when powering down the DMD to avoid leaving a
static image on the DMD during down time or storage. The mirror can be Parked in one of two ways:
1. PWR_FLOAT input pin (recommended method) : asserting this input to the DLPC410 will cause the
DLPC410 to automatically Park the mirrors in preparation for power removal. This operation is independent
of any activity on the input data bus or Block operations. It is often best to drive this pin from both a power
supervisor circuit which provides immediate DMD parking upon detecting input power removal, and from a
programmable/controllable output from the customer application FPGA or processor.
2. DMD Park (Float Blocks 0-15) operation per Table 14: A mirror float sequence begins with a row cycle with
assertion of the proper BLK_MD and BLK_AD as described in Table 14. Following the row cycle, the DMD
releases the tension under each mirror so that all mirrors relax to a relatively flat position. The float operation
takes approximately 3 µs to complete, during which time RST_ACTIVE is asserted.
NOTE
Park the DMD only when DC power is going to be removed from the DMD. Recovery from
a PWR_FLOAT input pin assertion requires either a DLPC410 logic reset or a complete
power cycle.
8.4.2.7 DMD Idle Mode
When not powering down the DMD yet it is desired to place the system in an idle (non-functioning) state,
regardless of end application, all DMDs benefit from continuously operating the DMD near 50% landed on/off
duty cycle. This requires customers to understand how they can provide the DMD a sequence of patterns which
approximate a 50/50 duty cycle without interfering with normal operation of their system. See section 3 (Duty
Cycle Considerations) in application note DLPA052 - System Design Considerations Using TI DLP® Technology
down to 400 nm. Also see
•DLPA060 - System Design Considerations Using TI DLP® Technology in UVA, and
•DLPA104 - DLP® High-Power NIR Thermal Design Guide
for additional information.
l TEXAS
INSTRUMENTS
56
DLPC410
DLPS024G –AUGUST 2012–REVISED FEBRUARY 2020
www.ti.com
Product Folder Links: DLPC410
Submit Documentation Feedback Copyright © 2012–2020, Texas Instruments Incorporated
8.4.3 LOAD4 Functionality (enabled with DLPR410A)
The DLPR410A PROM enables a new LOAD4 feature for the DLPC410 and attached DMD. The LOAD4
capability enables the DMD to load 4 rows for every row of data provided by the DLPC410, thereby reducing the
number of rows to be transferred to 1/4 of the total of DMD rows, and the pattern load time to ¼ the total of row
cycles, all at the expense of vertical resolution (1/4). Faster global binary pattern rates at the expense of vertical
addressable resolution may make sense for certain applications like shutter/chopper solutions and vertical
structured light patterns. LOAD4 reduces data load time only and does not reduce the “Mirror Clocking Pulse”
and “Settling Time” durations.
8.4.3.1 Enabling LOAD4
LOAD4 is enabled by setting the DLPC410 input signal "LOAD4" to a logic '0'. When not using LOAD4, this input
should be driven or pulled up to logic '1'.
NOTE
The LOAD4 pin on the DLPC410 was previously defined as "DDC_SPARE_0" pin.
DLPC410 reference schematics may still show this signal as DDC_SPARE_0 even though
the DLPR410A enables the LOAD4 capability using this pin. LOAD4 capability is available
starting with the DLPR410A and is not available with the DLPR410.
8.4.3.2 Loading Data with LOAD4
LOAD4 enables the attached DMD to load four rows of the same data for every one row of provided pattern data.
“Automatic Increment” mode and “Row Address” mode can be used as before, however the largest addressable
row will be the Vertical Resolution (VRes) of the attached DMD divided by four. For example, using LOAD4 the
XGA DMD will have 1024/4 = 256 addressable rows (0 . . . 255). The addressable vertical resolution is reduced
by four, although the physical mirror resolution remains unchanged.
“Automatic Increment” address mode will automatically increment the Row Address input by one (or decrement
by one for N/S flip). The Row Address input will be re-mapped as shown in the next section.
8.4.3.3 Row Mapping with LOAD4
The DMD row addresses are re-mapped per Table 18.
Table 18. LOAD4 Row Address Mapping
Row Address Input Physical Rows loaded on DMD
0 0, 1, 2, 3
1 4, 5, 6, 7
2 8, 9, 10, 11
3 12, 13, 14, 15
... ...
N 4N, 4N+1, 4N+2, 4N+3
... ...
(VRes/4) -1 VRes-4, VRes-3, VRes-2, VRes-1
l TEXAS
INSTRUMENTS
bum—no
Data Sent
Data Loaded
mooxlmmbumgo
57
DLPC410
www.ti.com
DLPS024G –AUGUST 2012–REVISED FEBRUARY 2020
Product Folder Links: DLPC410
Submit Documentation FeedbackCopyright © 2012–2020, Texas Instruments Incorporated
Figure 20. LOAD4 Row Address Mapping
8.4.3.4 Using Block Clear with LOAD4
While LOAD4 is enabled, Block Clear operations will be ignored. To use LOAD4 followed by Block Clear
operations, simply de-assert LOAD4 at the beginning of the Reset request(s) preceding the Block Clear
request(s). Re-assert LOAD4 at the beginning of the Reset request(s) preceding the next desired LOAD4
operation. This will ensure that the DLPC410 Controller has sufficient time to disable or enable LOAD4 before
data is loaded or Block Clear(s) are requested.
8.4.3.5 Timing Requirements for LOAD4
LOAD4 functionality is primarily intended to be used with Global Resets. However, It is possible to use a subset
of the DMD array including Block Resets. The driving software/hardware MUST ensure that the average “Reset”
(MCP) rate does not exceed an average rate of 50,000 MCPs/sec as this is the specification limit of the
DLPA200 Micromirror Driver device. The driving software/hardware MUST also ensure that the “Mirror Settling
Time” is not violated for any Block.
Average rate means averaged over 2-3 Load/Clear cycles. For example if a pattern is loaded and displayed with
a Mirror Clocking Pulse followed by a Block Clear and a Mirror Clocking Pulse the “on” display time is very short.
However, If the next pattern is loaded and displayed immediately, the average MCP rate may be exceeded,
depending on the DMD and the number of Blocks in use. Therefore idle time must be added in the Load or Block
Clear cycle to ensure an average MCP rate of 50,000 MCPs/sec or lower. Typically the smallest pattern display
time is desired so that the time is added during the Load cycle rather than the Block Clear cycle so that the “off”
time is extended, not the pattern display time.
8.4.3.6 Global Binary Pattern Rate increases using LOAD4
Table 19 shows the improvements in binary pattern rates for the DLPC410 supported DMDs when using LOAD4
enhanced functionality of the DLPR410A PROM. When using solid state illuminators (which can be switched on
and off quickly), the illumination window is the period of time between when a solid state illuminator can be
turned on after the micromirrors have settled to when the micromirrors start to transition to their next state (after
the load and a Reset). This illumination window is typically equal to the DMD load time. When the DMD load time
is long (without LOAD4) there is a longer allowed illumination window for the application. As one moves to using
LOAD4 but yet keeps the illumination window unchanged, the illumination window becomes a higher percentage
of pattern period, and more the limiter of the maximum binary pattern rate.
l TEXAS
INSTRUMENTS
58
DLPC410
DLPS024G –AUGUST 2012–REVISED FEBRUARY 2020
www.ti.com
Product Folder Links: DLPC410
Submit Documentation Feedback Copyright © 2012–2020, Texas Instruments Incorporated
Table 19. DMD Block Load Time at 400MHz DMD Clock
DMD Global Frame Rate
(without LOAD4) Global Frame Rate (with
LOAD4 mode)
DLP650LNIR 11k binary patterns/sec 30k binary patterns/sec
DLP7000 23k binary patterns/sec 48k binary patterns/sec
DLP9500 18k binary patterns/sec 42k binary patterns/sec
8.4.3.7 Special LOAD4 considerations
Take precautions when using LOAD4 mode with the DLP650LNIR DMD, or similar DMDs where the number of
rows per reset block is not evenly divisible by 4. In the case of the DLP650LNIR, the number of rows per block
for this DMD is 50 rows which is not evenly divisible by 4. Therefore, loading the last two rows of an even
number block (n = 0,2,4,...14) concurrently loads the first two rows in the subsequent odd number block (n+1).
Conversely, to address and load an odd block using LOAD4, the last two rows of the preceding even number
block will be loaded first, else the first two rows of the odd block will not be loaded with new data.
8.5 Programming
The DLPC410 has no software interfaces and is therefore not programmable from a software perspective. All
operational modes involve externally applied hardware signals.
l TEXAS
INSTRUMENTS
59
DLPC410
www.ti.com
DLPS024G –AUGUST 2012–REVISED FEBRUARY 2020
Product Folder Links: DLPC410
Submit Documentation FeedbackCopyright © 2012–2020, Texas Instruments Incorporated
9 Application and Implementation
NOTE
Information in the following applications sections is not part of the TI component
specification, and TI does not warrant its accuracy or completeness. TI’s customers are
responsible for determining suitability of components for their purposes. Customers should
validate and test their design implementation to confirm system functionality.
9.1 Application Information
The DLP650LNIR, DLP7000, DLP7000UV, DLP9500, and DLP9500UV devices require they be coupled with the
DLPC410 controller to provide a reliable solution for many different applications. The DMDs are spatial light
modulators which reflect incoming light from an illumination source to one of two directions, with the primary
direction being into a projection collection optic. Each application is derived primarily from the optical architecture
of the system and the format of the data coming into the DLPC410. Applications of interest include industrial,
medical, and intelligent display.
9.1.1 Device Description
The DLPC410 Controller based chipsets offer developers a convenient way to design a wide variety of industrial,
medical, and advanced display applications by delivering maximum flexibility in formatting and sequencing
customer binary pattern data for display as projected light patterns from DMDs of varying resolutions.
These chipsets include the following components:
DLPC410 DMD Digital Controller
• Captures 2xLVDS input pattern data plus control from the user.
• Provides data and additional control to the DMD for high speed binary pattern display.
• Commands the DLPA200 to generate Resets Pulses (MCP) with highly specific timing.
• Supports random DMD row addressing, clear operations, and LOAD4 capability.
DLPR410 Configuration PROM
• Contains DLPC410 Controller power up configuration information.
DLPA200 DMD Micromirror Driver
• Creates Reset Pulses (MCP) to the DMD to initiate mirror transitions to the next state.
DMD: Digital Micromirror Device, a 2-dimensional array of aluminum micromirrors
• DMD micromirrors tilt +12 degrees and -12 degrees to steer light in one of two directions.
• DLP650LNIR DMD: 0.65-inch array diagonal, 1280 x 800 micromirror array, WXGA resolution.
• DLP7000(UV) DMDs: 0.7-inch array diagonal, 1024 x 768 micromirror array, XGA resolution.
• DLP9500(UV) DMDs: 0.95-inch array diagonal, 1920 x 1080 micromirror array, 1080p resolution.
Reliable function and operation of the DLP650LNIR, DLP7000, DLP7000UV, DLP9500, and DLP9500UV DMDs
require the DMDs to be used in conjunction with the components listed in Table 1. This document describes the
proper integration and use of the chipset components.
The DLPC410 chipset can be combined with a user programmable Application FPGA (not included) to create
high performance systems.
9.2 Typical Application
A typical embedded system application using the DLPC410 controller is shown in Figure 21. The DLPC410, the
DMD, and their associated DLP components do not specifically determine the application in which the
components are used - customer applications and use cases may vary widely, from Digital Image Lithography to
3D Printing to 3D Scanners using Structured Light. The DMD is capable of being used with multiple illumination
source types, from Lasers and LEDs to wide band wavelength mercury halide lamps. The DLPC410 supported
DMDs cover applications utilizing ultraviolet (UV), visible, and/or near-infrared (NIR) wavelengths. The duration of
each binary pattern displayed on the DMD is totally under control of the Applications Processor. The displayed
patterns could be strictly binary patterns or could be bit weight exposures of varying durations representing
l TEXAS
INSTRUMENTS
pwmmggm
Derm m S‘gnag
m,
mmm (Wm
mmm (Wm
mm
SU'Eu;
J
<%®‘|
DLPC410
SCP Bus
LVDS Data Bus(C, D)
Power Management
OSC
DLPA200 Control
DLPR410
JTAG
DLPC410 Info Signals
Control Signals
Row, Block Signals
LVDS Data Bus
NIR
LEDs/Laser/Lamp
PWMs/Triggers
DLP650LNIR
DLP7000
DLP7000UV
DLP9500
DLP9500UV
LED/Laser/Lamp Driver
DLPA200 MBRST 1
Laser Sensor
Optical Power Sense
LVDS Data Bus(A,B)
DLPA200 Control DLPA200 MBRST 2
User
Main Processor
FPGA
User Interface
Connectivity
(USB, E-Net,etc.)
Volatile and non-
Volatile Storage
GND
AC Power
Cameras
DLP Components
60
DLPC410
DLPS024G –AUGUST 2012–REVISED FEBRUARY 2020
www.ti.com
Product Folder Links: DLPC410
Submit Documentation Feedback Copyright © 2012–2020, Texas Instruments Incorporated
Typical Application (continued)
encoded PWM-based gray scales. The timing of the micromirrors and the illumination sources are controlled at
the discretion of a Customer Applications Processor and in many solid state cases, provide best performance
when source illuminators are synchronous to the commanded DMD micromirror transitions. The speed, diversity,
programmability, and flexibility of the DLPC410 building blocks provide an electro-optical cornerstone for
customers to build upon to create applications limited only by customer ingenuity.
In Figure 21, the MBRST 2 signals and the C, D LVDS Data buses are shown with dashed lines to indicate that
some DMDs do not require these signals to be used. TI's Reference Design and Evaluation Modules leverage a
DLPC410 Controller Board which supports all 5 of the DLPC410 supported DMDs. The performance differences
for each application are determined by which DMD Board is plugged into the Controller Board. This provides a
single DLPC410 design platform which can then be used for multiple customer SKUs within an application
platform for product segmentation purposes.
Figure 21. DLPC410 Application Example Block Diagram
9.2.1 Design Requirements
All applications using the DLP650LNIR, DLP7000(UV) or DLP9500(UV) DMDs require the DLPC410
Controller, DLPR410 PROM, and one or two DLPA200 Micromirror Drivers for proper operation. The chipset
has several system interfaces and requires some support circuitry. The following interfaces and support
circuitry for the DLPC410 are required:
• DLPC410 Application System Interfaces to the customer electronics and software:
– Input LVDS Data Buses A, B, C, D
– Row Address to specify DMD row to load
– Block address and Block Mode to specify which DMD block(s) to "Reset" (MCP)
– RST_ACTIVE feedback to indicated a "Reset" is in progress
– Miscellaneous control inputs
– Miscellaneous feedback signals
– Power Supply inputs
• DLPC410 to other DLP Component Interfaces
– Output LVDS Data Buses A, B, C, D to DMD
– Output control signals (SCP bus) to DMD
– Output commands to DLPA200 for MCP generation
mummy-M
a s s s s s as: sfi
E
E
W In.
“mm-u. m
sausssaaa§
azaazuunasnasaamamasumnnunmmm
Mumlnml
61
DLPC410
www.ti.com
DLPS024G –AUGUST 2012–REVISED FEBRUARY 2020
Product Folder Links: DLPC410
Submit Documentation FeedbackCopyright © 2012–2020, Texas Instruments Incorporated
Typical Application (continued)
9.2.2 Detailed Design Procedure
The DLP7000 and DLP9500 DMD are designed to be operated by the DLPC410 controller and are well suited for
visible light applications requiring fast, spatially programmable light patterns using the micromirror array. In
addition the DLP7000UV and DLP9500UV are well suited for direct imaging lithography, 3D printing applications,
and other applications requiring ultraviolet light (UVA). The DLP650LNIR DMD is optimal for high power Near-
Infrared light (NIR) applications like 3D additive manufacturing (SLS), marking and coding, and FPD repair and
ablation. Refer to the Functional Block Diagrams to investigate the connections between the DLP650LNIR,
DLP7000 / DLP7000UV or DLP9500 / DLP9500UV DMD, the DLPC410 digital controller, the DLPR410
Configuration PROM, and the DLPA200 DMD micromirror drivers. Layout guidelines should be followed for
reliability.
9.2.3 Application Curves
Figure 22. DLP7000 and DLP9500 Transmittance (Visible
Window)
Figure 23. DLP7000UV and DLP9500UV Transmittance (UV
Window)
Figure 24. DLP650LNIR Transmittance (NIR2 Window)
9.3 Initialization Setup
9.3.1 Debugging Guidelines
Prior to checking the DLPC410 output signals, make sure the reference clock to the DLPC410 is running at 50
MHz. Check that DONE_DDC (pin K10) signal is asserted and ECP2_Finished is de-asserted indicating the
DLPR410 PROM has correctly programmed the DLPC410 Controller and the DLPC410 is running.
9.3.2 Initialization
Initialization will automatically start after ARST (pin AC13) is released (transition to '1'). The initialization process
includes the following components:
l TEXAS
INSTRUMENTS
62
DLPC410
DLPS024G –AUGUST 2012–REVISED FEBRUARY 2020
www.ti.com
Product Folder Links: DLPC410
Submit Documentation Feedback Copyright © 2012–2020, Texas Instruments Incorporated
Initialization Setup (continued)
1. Input Data Bus Calibration
2. DLPA200 Initialization Step 1
3. DMD Initialization
4. DLPA200 Initialization Step 2
5. Command Sequence
9.3.2.1 Input Data Bus Calibration
Calibration of the DLPC410 2xLVDS input data buses is performed on each of the data (DDC_DIN) and DVALID
signal pairs of all input buses using the training pattern as specified in Input Data Interface (DIN) Training. When
this calibration is successful, the System Initialization process will move on to initializing the DLPA200 devices.
NOTE
The training pattern going into the SERDES on the transmit side is different than the
pattern on the receive SERDES. On the receive side the value should be “0100”.
However, this could translate to “0010” on the transmit side. Please see Input Data
Interface (DIN) Training for more information. An improper training pattern could cause the
part to not perform the commands correctly.
9.3.2.2 DLPA200 Initialization Step 1
The DLPC410 will partially initialize both DLPA200 devices (1 and 2) such that all voltages to the DMD are at
their proper initial state. The DLPC410 outputs DAD_A_SCPEN (pin AE3) and DAD_B_SCPEN (pin AB19) will
assert indicating that the DLPC410 is ready to communicate with the DLPA200 devices. Signaling should be
seen on SCPCLK (pin AB15), SCPDO (pin AA15 - SCP data output from the DLPC410) and SCPDI (pin AA15 -
SCP data input to the DLPC410). During layout, ensure that the direction of the SCP data input and output
signals are connected correctly.
9.3.2.3 DMD Initialization
During DMD initialization, the DLPC410 output DMD_A_SCPEN (pin AB14) signal will assert indicating that the
DLPC410 is ready to communicate to the DMD. Signaling can be seen on SCPCLK (pin AB15), SCPDO (pin
AA15 - SCP output from the DLPC410) and SCPDI (pin AA15 - SCP input to the DLPC410) lines. During layout,
ensure that the direction of the SCP input and output signals are connected correctly.
9.3.2.3.1 DMD Device ID Check
If the DLPC410 has successfully initialized the DMD, the four DMD_TYPE(3:0) output pins (AA17, AC16, AB17,
and AD15)) of the DLPC410 will provide the DMD type as identified from the DMD during its initialization
process. The possible DMD_TYPE values are shown in Table 15. DMD_TYPE(3:0) will return "1111" if the DMD
is not recognized, not attached, or if the DLPC910 is unable to communicate with the DMD.
NOTE
Only the DMDs listed in Table 1 and Table 15 are supported by the DLPC410. The
DLPC410 will not function for unsupported DMDs or when a DMD is not installed.
9.3.2.4 DLPA200 Initialization Step 2
Now that the DMD ID has been assessed by the DLPC410, the Controller will finish the DLPA200 initialization to
set the DLPA200 voltages to their final operating settings for the specific connected DMD. The DLPC410 outputs
DAD_A_SCPEN (pin AE3) and DAD_B_SCPEN (pin AB19) will assert indicating that the DLPC410 is ready to
communicate with the DLPA200 devices. Signaling should be seen on SCPCLK (pin AB15), SCPDO (pin AA15 -
SCP data output from the DLPC410) and SCPDI (pin AA15 - SCP data input to the DLPC410). During layout,
ensure that the direction of the SCP data input and output signals are connected correctly.
l TEXAS
INSTRUMENTS
63
DLPC410
www.ti.com
DLPS024G –AUGUST 2012–REVISED FEBRUARY 2020
Product Folder Links: DLPC410
Submit Documentation FeedbackCopyright © 2012–2020, Texas Instruments Incorporated
Initialization Setup (continued)
When DLPA200 initialization is complete, check VBIAS, VRESET, and VOFFSET voltage values on both DLPA200
devices and compare against the DLPA200 data sheet specification and the DMD data sheet specification for the
DMD connected to the DLPC410.
9.3.2.5 Command Sequence Initialization
The last portion of the initialization process involves a series of commands sent from the DLPC410 to the DMD.
During this step, check the output pins (OUT[15:0]) of the DLPA200(s). One should expect to see several Mirror
Clocking Pulse waveforms indicating the DLPA200s are initialized correctly.
This will complete the initialization process. When the initialization process starts, the INIT_ACTIVE output signal
(pin AA18) will assert (go high) indicating that the initialization sequence is in process. At the end of the
initialization sequence, if the initialization is successful, the INIT_ACTIVE output signal (pin AA18) will deassert
(go low) indicating that the initialization process is complete.
NOTE
Initialization complete indicates that the initialization sequence of the DLPC410 has
completed, but does not ensure that each step was completed correctly, only that it
finished. For example the initialization of a DLPA200 may complete, but if the voltages set
are incorrect further investigation is needed to uncover the reason.
9.3.3 Image Display Issues
There are three steps to displaying an image on the DMD, each of which can cause an image to fail to display
correctly or in some case not at all. These steps are:
1. Present Data to DLPC410 – Pattern data generated by the user's device.
2. Load Data to the DMD – The DLPC410 loads data into the attached DMD CMOS memory array.
3. Issue Reset (MCP) – A Reset pulse (MCP) is issued to block(s) to change the state of the micromirrors
based on the data loaded in step two. See Mirror Clocking Pulse (MCP) .
9.3.3.1 Present Data to DLPC410
If there is a problem with the image displayed, one of the first places to check is the data being presented to the
DLPC410. This data is generated by customer application hardware/software and is then presented to the inputs
of the DLPC410. If the data is formatted incorrectly or the control information is incorrect, the DLPC410 may not
properly receive the data. Please see Row Addressing for a description of how to send data to the DLPC410.
9.3.3.2 Load Data to DMD
After data and commands are sent to the DLPC410, the DLPC410 processes the information and passes it to the
DMD. If there is no image displayed, first check the data output and SCTRL lines of the DLPC410 to see if there
is data coming out. Data output (DDC_DOUT...) and DDC_SCTRL pins can be found in the Pin Configuration
and Functions.
PWR_FLOAT (pin AC17) will prevent the data from coming out of the DLPC410 if asserted. Check to make sure
that it is at logic level 0.
AFloat blocks 00-15 command will also prevent data from the DLPC410. Please see the last entry of Table 14.
9.3.3.3 Mirror Clocking Pulse
For a new image to appear on the DMD, Mirror Clocking Pulses must be received for the DMD block or blocks
that have received new data. Check DAD_A_STROBE (pin AF3) and DAD_B_STROBE (pin AB20) [if applicable]
for pulses to verify that requests for mirror clocking pulses are being sent to the DLPA200(s). Also check the
DLPA200(s) output is enabled by checking that DAD_OE (pin AF5) is low.
l TEXAS
INSTRUMENTS
64
DLPC410
DLPS024G –AUGUST 2012–REVISED FEBRUARY 2020
www.ti.com
Product Folder Links: DLPC410
Submit Documentation Feedback Copyright © 2012–2020, Texas Instruments Incorporated
10 Power Supply Recommendations
10.1 Power Down Operation
For correct operation of the DMD, the following power down procedure must be executed. Prior to power
removal, assert PWR_FLOAT and allow approximately 300 µs for the procedure to complete. This procedure will
assure the mirrors are in a flat state, similar to the float operation. Following this procedure, the power can be
safely removed.
To restart after assertion of PWR_FLOAT the DLPC410 must be reset (ARST low then high) or power must be
cycled.
11 Layout
11.1 Layout Guidelines
The DLPC410 is part of a chipset that is controls a DLP650LNIR, DLP7000 / DLP7000UV or DLP9500 /
DLP9500UV DMD in conjunction with the DLPA200 driver(s). These guidelines are targeted at designing a PCB
board with these components.
11.1.1 Impedance Requirements
Signals should be routed to have a matched impedance of 50 Ω±10% except for LVDS differential pairs
(DMD_DAT_Xnn, DMD_DCKL_Xn, and DMD_SCTRL_Xn), which should be matched to 100 Ω±10% across
each pair.
11.1.2 PCB Signal Routing
When designing a PCB board for the DLP650LNIR, DLPC7000 / DLP7000UV or DLP9500 / DLP9500UV
controlled by the DLPC410 in conjunction with the DLPA200(s), the following are recommended:
Signal trace corners should be no sharper than 45°. Adjacent signal layers should have the predominate traces
routed orthogonal to each other. TI recommends that critical signals be hand routed in the following order: DDR2
Memory, DMD (LVDS signals), then DLPA200 signals.
TI does not recommend signal routing on power or ground planes.
TI does not recommend ground plane slots.
High speed signal traces should not cross over slots in adjacent power and/or ground planes.
Table 20. Important Signal Trace Constraints
SIGNAL CONSTRAINTS
LVDS (DMD_DAT_xnn,
DMD_DCKL_xn, and
DMD_SCTRL_xn)
P-to-N data, clock, and SCTRL: <10 mils (0.25 mm); Pair-to-pair <10 mils (0.25 mm); Bundle-to-bundle
<2000 mils (50 mm, for example DMD_DAT_Ann to DMD_DAT_Bnn)
Trace width: 4 mil (0.1 mm)
Trace spacing: In ball field – 4 mil (0.11 mm); PCB etch – 14 mil (0.36 mm)
Maximum recommended trace length <6 inches (150 mm)
Table 21. Power Trace Widths and Spacing
SIGNAL NAME MINIMUM TRACE
WIDTH MINIMUM TRACE
SPACING LAYOUT REQUIREMENTS
GND Maximize 5 mil (0.13 mm) Maximize trace width to connecting pin as a minimum
P2P5V, P1P0V 50 mil (1.3 mm) 10 mil (0.25 mm) Create mini planes and connect to devices as necessary with
multiple vias
P2P5V, P1P0V 30 mil (0.76 mm) -
stub width 10 mil (0.25 mm) Stub width to connecting IC pins; maximize width when possible
l TEXAS
INSTRUMENTS
65
DLPC410
www.ti.com
DLPS024G –AUGUST 2012–REVISED FEBRUARY 2020
Product Folder Links: DLPC410
Submit Documentation FeedbackCopyright © 2012–2020, Texas Instruments Incorporated
11.1.3 Fiducials
Fiducials for automatic component insertion should be 0.05-inch copper with a 0.1-inch cutout (antipad). Fiducials
for optical auto insertion are placed on three corners of both sides of the PCB.
11.1.4 PCB Layout Guidelines
A target impedance of 50 Ωfor single ended signals and 100 Ωbetween LVDS signals (P/N) is specified for all
signal layers.
11.1.4.1 DMD Interface
The digital interface from the DLPC410 to the DMD are LVDS signals that run at clock rates up to 400 MHz.
DDR Data is clocked into the DMD on both the rising and falling edge of the clock, so the data rate is 800 MHz.
The LVDS signals should have 100-Ωdifferential impedance. The differential signals should be matched but kept
as short as possible. Parallel termination at the LVDS receiver is in the DMD; therefore, on board termination is
not necessary.
11.1.4.1.1 Trace Length Matching
The require precise length matching. LVDS data bus differential pairs should have an impedance of 100 Ω(with
5% tolerance). It is important that the propagation delays are matched. The maximum differential pair uncoupled
length is 150 mils with a relative propagation delay of ±25 mil between the p and n. Matching all signals exactly
will maximize the channel margin. The signal path through all boards, flex cables and internal DMD routing must
be considered in this calculation.
11.1.4.2 DLPC410 DMD Decoupling
General decoupling capacitors for the DMD should be distributed around the PCB and placed to minimize the
distance from IC voltage and ground pads. Each decoupling capacitor (0.1 µF recommended) should have vias
directly to the ground and power planes. Via sharing between components (discreet or integrated) is
discouraged. The power and ground pads of the DMD should be tied to the voltage and ground planes with their
own vias.
11.1.4.2.1 Decoupling Capacitors
Decoupling capacitors should be placed to minimize the distance from the decoupling capacitor to the supply and
ground pin of the component. It is recommended that the placement of and routing for the decoupling capacitors
meet the following guidelines:
• The supply voltage pin of the capacitor should be located close to the device supply voltage pin(s). The
decoupling capacitor should have vias to ground and voltage planes. The device can be connected directly to
the decoupling capacitor (no via) if the trace length is less than 0.1 inch. Otherwise, the component should be
tied to the voltage or ground plane through separate vias.
• The trace lengths of the voltage and ground connections for decoupling capacitors and components should
be less than 0.1 inch to minimize inductance.
• The trace width of the power and ground connection to decoupling capacitors and components should be as
wide as possible to minimize inductance.
• Connecting decoupling capacitors to ground and power planes through multiple vias can reduce inductance
and improve noise performance.
• Decoupling performance can be improved by utilizing low ESR and low ESL capacitors.
11.1.4.3 VCC and VCC2
The VCC pins of the DMD should be connected directly to the DMD VCC plane. Decoupling for the VCC should
be distributed around the DMD and placed to minimize the distance from the voltage and ground pads. Each
decoupling capacitor should have vias directly connected to the ground and power planes. The VCC and GND
pads of the DMD should be tied to the VCC and ground planes with their own vias.
The VCC2 voltage can be routed to the DMD as a trace. Decoupling capacitors should be placed to minimize the
distance from the VCC2 and ground pads of the DMD. Using wide etch from the decoupling capacitors to the
DMD connection will reduce inductance and improve decoupling performance.
l TEXAS
INSTRUMENTS
66
DLPC410
DLPS024G –AUGUST 2012–REVISED FEBRUARY 2020
www.ti.com
Product Folder Links: DLPC410
Submit Documentation Feedback Copyright © 2012–2020, Texas Instruments Incorporated
11.1.4.4 DMD Layout
See the respective sections in this data sheet for package dimensions, timing and pin out information.
11.1.4.5 DLPA200
The DLPA200 generates the micromirror clocking pulses for the DMD. The DMD-drive outputs from the
DLPA200 should be routed with minimum trace width of 11 mil and a minimum spacing of 15 mil. The VCC and
VCC2 traces from the output capacitors to the DLPA200 should also be routed with a minimum trace width and
spacing of 11 mil and 15 mil, respectively. See the DLPA200 customer data sheet for mechanical package and
layout information.
11.2 Layout Example
For LVDS (and other differential signal) pairs and groups, it is important to match trace lengths. In the area of the
dashed lines, Figure 25 shows correct matching of signal pair lengths with serpentine sections to maintain the
correct impedance.
Figure 25. Mitering LVDS Traces to Match Lengths
l TEXAS
INSTRUMENTS
67
DLPC410
www.ti.com
DLPS024G –AUGUST 2012–REVISED FEBRUARY 2020
Product Folder Links: DLPC410
Submit Documentation FeedbackCopyright © 2012–2020, Texas Instruments Incorporated
11.3 DLPC410 Chipset Connections
The following tables list the signal connections between components of the Chipset when used with the
DLP650LNIR DMD, the DLP7000 / DLP700UV DMD, and with the DLP9500 / DLP9500UV DMD. These tables
do not include power, ground, pull-up, pull-down, termination, or any other connection requirements. Please see
the Pin Functions table in the respective data sheet of each chipset component for connection requirements.
Table 22. DLPC410 Chipset Connections with the DLP650LNIR
DLPC410 (CONTROLLER) DLPR410 (PROM) DLPA200 (MICROMIRROR
DRIVER) DLP650LNIR (DMD)
PIN PIN PIN PIN
NAME NO. NAME NO. NAME NO. NAME NO.
DONE_DDC K10 CE B4
INTB_DDC J11 OE/RESET A3
PROGB_DDC J18 CF D1
PROM_CCK_DDC J10 CLKOUT C2
PROM_D0_DDC K11 D0 H6
TCK_JTAG U11 TCK H3
TDO_XCF16DDC V11 TDO E6
TMS_JTAG V12 TMS E2
DAD_A_ADDR0 E1 ADDR0 19
DAD_A_ADDR1 E2 ADDR1 18
DAD_A_ADDR2 E3 ADDR2 17
DAD_A_ADDR3 F3 ADDR3 16
DAD_A_MODE0 C1 MODE0 3
DAD_A_MODE1 D1 MODE1 2
DAD_A_SEL0 AB12 SEL0 5
DAD_A_SEL1 AC12 SEL1 4
DAD_A_STROBE AF3 STROBE 15
DAD_INIT AF4 RESET 59
DAD_OE AF5 OE 6
DAD_A_SCPEN AE3 SCPEN 58
SCPCLK AB15 SCPCLK 56 SCPCLK E3
SCPDI AA15 SCPDO 57 SCPDO B2
SCPDO AA14 SCPDI 42 SCPDI F4
DMD_A_SCPEN AB14 SCPEN D4
DMD_A_RESET AD14 PWRDN C3
DDC_DCLKOUT_A_DPN N1 DCLK_AN B22
DDC_DCLKOUT_A_DPP M1 DCLK_AP B24
DDC_DCLKOUT_B_DPN Y5 DCLK_BN AB22
DDC_DCLKOUT_B_DPP Y6 DCLK_BP AB24
DDC_DOUT_A1_DPN AD1 D_AN(1) A13
DDC_DOUT_A1_DPP AE1 D_AP(1) A11
DDC_DOUT_A3_DPN AB1 D_AN(3) C17
DDC_DOUT_A3_DPP AB2 D_AP(3) C15
DDC_DOUT_A5_DPN W1 D_AN(5) A17
DDC_DOUT_A5_DPP Y1 D_AP(5) A19
DDC_DOUT_A7_DPN U1 D_AN(7) D22
DDC_DOUT_A7_DPP U2 D_AP(7) D20
DDC_DOUT_A9_DPN N2 D_AN(9) D28
DDC_DOUT_A9_DPP M2 D_AP(9) B28
l TEXAS
INSTRUMENTS
68
DLPC410
DLPS024G –AUGUST 2012–REVISED FEBRUARY 2020
www.ti.com
Product Folder Links: DLPC410
Submit Documentation Feedback Copyright © 2012–2020, Texas Instruments Incorporated
DLPC410 Chipset Connections (continued)
Table 22. DLPC410 Chipset Connections with the DLP650LNIR (continued)
DLPC410 (CONTROLLER) DLPR410 (PROM) DLPA200 (MICROMIRROR
DRIVER) DLP650LNIR (DMD)
PIN PIN PIN PIN
NAME NO. NAME NO. NAME NO. NAME NO.
DDC_DOUT_A11_DPN K2 D_AN(11) F26
DDC_DOUT_A11_DPP K3 D_AP(11) D26
DDC_DOUT_A13_DPN H2 D_AN(13) H28
DDC_DOUT_A13_DPP J1 D_AP(13) H30
DDC_DOUT_A15_DPN G2 D_AN(15) K26
DDC_DOUT_A15_DPP F2 D_AP(15) K28
DDC_DOUT_B1_DPN AD3 D_BN(1) AC13
DDC_DOUT_B1_DPP AD4 D_BP(1) AC11
DDC_DOUT_B3_DPN AC3 D_BN(3) AA17
DDC_DOUT_B3_DPP AC4 D_BP(3) AA15
DDC_DOUT_B5_DPN AB7 D_BN(5) AC17
DDC_DOUT_B5_DPP AC6 D_BP(5) AC19
DDC_DOUT_B7_DPN AA7 D_BN(7) Y22
DDC_DOUT_B7_DPP Y7 D_BP(7) Y20
DDC_DOUT_B9_DPN W4 D_BN(9) Y28
DDC_DOUT_B9_DPP V4 D_BP(9) AB28
DDC_DOUT_B11_DPN V7 D_BN(11) V26
DDC_DOUT_B11_DPP V6 D_BP(11) Y26
DDC_DOUT_B13_DPN T4 D_BN(13) R29
DDC_DOUT_B13_DPP T5 D_BP(13) T28
DDC_DOUT_B15_DPN U7 D_BN(15) N27
DDC_DOUT_B15_DPP T7 D_BP(15) P26
DDC_SCTRL_AN R1 SCTRL_AN C21
DDC_SCTRL_AP P1 SCTRL_AP C23
DDC_SCTRL_BN AA3 SCTRL_BN AA21
DDC_SCTRL_BP AB4 SCTRL_BP AA23
Table 23. DLPC410 Chipset Connections with the DLP7000
DLPC410 (CONTROLLER) DLPR410 (PROM) DLPA200 (MICROMIRROR
DRIVER) DLP7000 / UV (DMD)
PIN PIN PIN PIN
NAME NO. NAME NO. NAME NO. NAME NO.
DONE_DDC K10 CE B4
INTB_DDC J11 OE/RESET A3
PROGB_DDC J18 CF D1
PROM_CCK_DDC J10 CLKOUT C2
PROM_D0_DDC K11 D0 H6
TCK_JTAG U11 TCK H3
TDO_XCF16DDC V11 TDO E6
TMS_JTAG V12 TMS E2
DAD_A_ADDR0 E1 ADDR0 19
DAD_A_ADDR1 E2 ADDR1 18
DAD_A_ADDR2 E3 ADDR2 17
l TEXAS
INSTRUMENTS
69
DLPC410
www.ti.com
DLPS024G –AUGUST 2012–REVISED FEBRUARY 2020
Product Folder Links: DLPC410
Submit Documentation FeedbackCopyright © 2012–2020, Texas Instruments Incorporated
Table 23. DLPC410 Chipset Connections with the DLP7000 (continued)
DLPC410 (CONTROLLER) DLPR410 (PROM) DLPA200 (MICROMIRROR
DRIVER) DLP7000 / UV (DMD)
PIN PIN PIN PIN
NAME NO. NAME NO. NAME NO. NAME NO.
DAD_A_ADDR3 F3 ADDR3 16
DAD_A_MODE0 C1 MODE0 3
DAD_A_MODE1 D1 MODE1 2
DAD_A_SEL0 AB12 SEL0 5
DAD_A_SEL1 AC12 SEL1 4
DAD_A_STROBE AF3 STROBE 15
DAD_INIT AF4 RESET 59
DAD_OE AF5 OE 6
DAD_A_SCPEN AE3 SCPEN 58
SCPCLK AB15 SCPCLK 56 SCPCLK E3
SCPDI AA15 SCPDO 57 SCPDO B2
SCPDO AA14 SCPDI 42 SCPDI F4
DMD_A_SCPEN AB14 SCPEN D4
DMD_A_RESET AD14 PWRDN C3
DDC_DCLKOUT_A_DPN N1 DCLK_AN B22
DDC_DCLKOUT_A_DPP M1 DCLK_AP B24
DDC_DCLKOUT_B_DPN Y5 DCLK_BN AB22
DDC_DCLKOUT_B_DPP Y6 DCLK_BP AB24
DDC_DOUT_A0_DPN AE2 D_AN(0) B10
DDC_DOUT_A0_DPP AF2 D_AP(0) B12
DDC_DOUT_A1_DPN AD1 D_AN(1) A13
DDC_DOUT_A1_DPP AE1 D_AP(1) A11
DDC_DOUT_A2_DPN AC1 D_AN(2) D16
DDC_DOUT_A2_DPP AC2 D_AP(2) D14
DDC_DOUT_A3_DPN AB1 D_AN(3) C17
DDC_DOUT_A3_DPP AB2 D_AP(3) C15
DDC_DOUT_A4_DPN Y2 D_AN(4) B18
DDC_DOUT_A4_DPP AA2 D_AP(4) B16
DDC_DOUT_A5_DPN W1 D_AN(5) A17
DDC_DOUT_A5_DPP Y1 D_AP(5) A19
DDC_DOUT_A6_DPN V1 D_AN(6) A25
DDC_DOUT_A6_DPP V2 D_AP(6) A23
DDC_DOUT_A7_DPN U1 D_AN(7) D22
DDC_DOUT_A7_DPP U2 D_AP(7) D20
DDC_DOUT_A8_DPN R2 D_AN(8) C29
DDC_DOUT_A8_DPP T2 D_AP(8) A29
DDC_DOUT_A9_DPN N2 D_AN(9) D28
DDC_DOUT_A9_DPP M2 D_AP(9) B28
DDC_DOUT_A10_DPN K1 D_AN(10) E27
DDC_DOUT_A10_DPP L2 D_AP(10) C27
DDC_DOUT_A11_DPN K2 D_AN(11) F26
DDC_DOUT_A11_DPP K3 D_AP(11) D26
DDC_DOUT_A12_DPN J3 D_AN(12) G29
DDC_DOUT_A12_DPP H3 D_AP(12) F30
DDC_DOUT_A13_DPN H2 D_AN(13) H28
l TEXAS
INSTRUMENTS
70
DLPC410
DLPS024G –AUGUST 2012–REVISED FEBRUARY 2020
www.ti.com
Product Folder Links: DLPC410
Submit Documentation Feedback Copyright © 2012–2020, Texas Instruments Incorporated
Table 23. DLPC410 Chipset Connections with the DLP7000 (continued)
DLPC410 (CONTROLLER) DLPR410 (PROM) DLPA200 (MICROMIRROR
DRIVER) DLP7000 / UV (DMD)
PIN PIN PIN PIN
NAME NO. NAME NO. NAME NO. NAME NO.
DDC_DOUT_A13_DPP J1 D_AP(13) H30
DDC_DOUT_A14_DPN H1 D_AN(14) J27
DDC_DOUT_A14_DPP G1 D_AP(14) J29
DDC_DOUT_A15_DPN G2 D_AN(15) K26
DDC_DOUT_A15_DPP F2 D_AP(15) K28
DDC_DOUT_B0_DPN AE5 D_BN(0) AB10
DDC_DOUT_B0_DPP AE6 D_BP(0) AB12
DDC_DOUT_B1_DPN AD3 D_BN(1) AC13
DDC_DOUT_B1_DPP AD4 D_BP(1) AC11
DDC_DOUT_B2_DPN AD5 D_BN(2) Y16
DDC_DOUT_B2_DPP AD6 D_BP(2) Y14
DDC_DOUT_B3_DPN AC3 D_BN(3) AA17
DDC_DOUT_B3_DPP AC4 D_BP(3) AA15
DDC_DOUT_B4_DPN AB5 D_BN(4) AB18
DDC_DOUT_B4_DPP AB6 D_BP(4) AB16
DDC_DOUT_B5_DPN AB7 D_BN(5) AC17
DDC_DOUT_B5_DPP AC6 D_BP(5) AC19
DDC_DOUT_B6_DPN AA5 D_BN(6) AC25
DDC_DOUT_B6_DPP AA4 D_BP(6) AC23
DDC_DOUT_B7_DPN AA7 D_BN(7) Y22
DDC_DOUT_B7_DPP Y7 D_BP(7) Y20
DDC_DOUT_B8_DPN Y3 D_BN(8) AA29
DDC_DOUT_B8_DPP W3 D_BP(8) AC29
DDC_DOUT_B9_DPN W4 D_BN(9) Y28
DDC_DOUT_B9_DPP V4 D_BP(9) AB28
DDC_DOUT_B10_DPN W6 D_BN(10) W27
DDC_DOUT_B10_DPP W5 D_BP(10) AA27
DDC_DOUT_B11_DPN V7 D_BN(11) V26
DDC_DOUT_B11_DPP V6 D_BP(11) Y26
DDC_DOUT_B12_DPN U4 D_BN(12) T30
DDC_DOUT_B12_DPP V3 D_BP(12) U29
DDC_DOUT_B13_DPN T4 D_BN(13) R29
DDC_DOUT_B13_DPP T5 D_BP(13) T28
DDC_DOUT_B14_DPN U6 D_BN(14) R27
DDC_DOUT_B14_DPP U5 D_BP(14) P28
DDC_DOUT_B15_DPN U7 D_BN(15) N27
DDC_DOUT_B15_DPP T7 D_BP(15) P26
DDC_SCTRL_AN R1 SCTRL_AN C21
DDC_SCTRL_AP P1 SCTRL_AP C23
DDC_SCTRL_BN AA3 SCTRL_BN AA21
DDC_SCTRL_BP AB4 SCTRL_BP AA23
l TEXAS
INSTRUMENTS
71
DLPC410
www.ti.com
DLPS024G –AUGUST 2012–REVISED FEBRUARY 2020
Product Folder Links: DLPC410
Submit Documentation FeedbackCopyright © 2012–2020, Texas Instruments Incorporated
Table 24. DLPC410 Chipset Connections with the DLP9500
DLPC410 (CONTROLLER) DLPR410 (PROM) DLPA200 Number 1
(MICROMIRROR
DRIVER)
DLPA200 Number 2
(MICROMIRROR
DRIVER)
DLP9500 or UV
(DMD)
PIN PIN PIN PIN PIN
NAME NO. NAME NO. NAME NO. NAME NO. NAME NO.
DONE_DDC K10 CE B4
INTB_DDC J11 OE/RESET A3
PROGB_DDC J18 CF D1
PROM_CCK_DDC J10 CLKOUT C2
PROM_D0_DDC K11 D0 H6
TCK_JTAG U11 TCK H3
TDO_XCF16DDC V11 TDO E6
TMS_JTAG V12 TMS E2
DAD_A_ADDR0 E1 ADDR0 19
DAD_A_ADDR1 E2 ADDR1 18
DAD_A_ADDR2 E3 ADDR2 17
DAD_A_ADDR3 F3 ADDR3 16
DAD_A_MODE0 C1 MODE0 3
DAD_A_MODE1 D1 MODE1 2
DAD_A_SEL0 AB12 SEL0 5
DAD_A_SEL1 AC12 SEL1 4
DAD_A_STROBE AF3 STROBE 15
DAD_B_ADDR0 E26 ADDR0 19
DAD_B_ADDR1 E25 ADDR1 18
DAD_B_ADDR2 F25 ADDR2 17
DAD_B_ADDR3 F24 ADDR3 16
DAD_B_MODE0 D26 MODE0 3
DAD_B_MODE1 D25 MODE1 2
DAD_B_SEL0 R22 SEL0 5
DAD_B_SEL1 R23 SEL1 4
DAD_B_STROBE AB20 STROBE 15
DAD_INIT AF4 RESET 59 RESET 59
DAD_OE AF5 OE 6 OE 6
DAD_A_SCPEN AE3 SCPEN 58
DAD_B_SCPEN AB19 SCPEN 58
SCPCLK AB15 SCPCLK 56 SCPCLK 56 SCPCLK AE1
SCPDI AA15 SCPDO 57 SCPDO 57 SCPDO AC3
SCPDO AA14 SCPDI 42 SCPDI 42 SCPDI AD2
DMD_A_SCPEN AB14 SCPEN AD4
DMD_A_RESET AD14 PWRDN B4
DDC_DCLKOUT_A_DPN N1 DCLK_AN D10
DDC_DCLKOUT_A_DPP M1 DCLK_AP D8
DDC_DCLKOUT_B_DPN Y5 DCLK_BN AJ11
DDC_DCLKOUT_B_DPP Y6 DCLK_BP AJ9
DDC_DCLKOUT_C_DPN AA22 DCLK_CN C23
DDC_DCLKOUT_C_DPP AB22 DCLK_CP C21
DDC_DCLKOUT_D_DPN M26 DCLK_DN AJ23
DDC_DCLKOUT_D_DPP M25 DCLK_DP AJ21
DDC_DOUT_A0_DPN AE2 D_AN(0) F2
l TEXAS
INSTRUMENTS
72
DLPC410
DLPS024G –AUGUST 2012–REVISED FEBRUARY 2020
www.ti.com
Product Folder Links: DLPC410
Submit Documentation Feedback Copyright © 2012–2020, Texas Instruments Incorporated
Table 24. DLPC410 Chipset Connections with the DLP9500 (continued)
DLPC410 (CONTROLLER) DLPR410 (PROM) DLPA200 Number 1
(MICROMIRROR
DRIVER)
DLPA200 Number 2
(MICROMIRROR
DRIVER)
DLP9500 or UV
(DMD)
PIN PIN PIN PIN PIN
NAME NO. NAME NO. NAME NO. NAME NO. NAME NO.
DDC_DOUT_A0_DPP AF2 D_AP(0) F4
DDC_DOUT_A1_DPN AD1 D_AN(1) H8
DDC_DOUT_A1_DPP AE1 D_AP(1) H10
DDC_DOUT_A2_DPN AC1 D_AN(2) E5
DDC_DOUT_A2_DPP AC2 D_AP(2) E3
DDC_DOUT_A3_DPN AB1 D_AN(3) G9
DDC_DOUT_A3_DPP AB2 D_AP(3) G11
DDC_DOUT_A4_DPN Y2 D_AN(4) D2
DDC_DOUT_A4_DPP AA2 D_AP(4) D4
DDC_DOUT_A5_DPN W1 D_AN(5) G3
DDC_DOUT_A5_DPP Y1 D_AP(5) G5
DDC_DOUT_A6_DPN V1 D_AN(6) E11
DDC_DOUT_A6_DPP V2 D_AP(6) E9
DDC_DOUT_A7_DPN U1 D_AN(7) F8
DDC_DOUT_A7_DPP U2 D_AP(7) F10
DDC_DOUT_A8_DPN R2 D_AN(8) C9
DDC_DOUT_A8_DPP T2 D_AP(8) C11
DDC_DOUT_A9_DPN N2 D_AN(9) H2
DDC_DOUT_A9_DPP M2 D_AP(9) H4
DDC_DOUT_A10_DPN K1 D_AN(10) B10
DDC_DOUT_A10_DPP L2 D_AP(10) B8
DDC_DOUT_A11_DPN K2 D_AN(11) G15
DDC_DOUT_A11_DPP K3 D_AP(11) H14
DDC_DOUT_A12_DPN J3 D_AN(12) D14
DDC_DOUT_A12_DPP H3 D_AP(12) D16
DDC_DOUT_A13_DPN H2 D_AN(13) F14
DDC_DOUT_A13_DPP J1 D_AP(13) F16
DDC_DOUT_A14_DPN H1 D_AN(14) C17
DDC_DOUT_A14_DPP G1 D_AP(14) C15
DDC_DOUT_A15_DPN G2 D_AN(15) H16
DDC_DOUT_A15_DPP F2 D_AP(15) G17
DDC_DOUT_B0_DPN AE5 D_BN(0) AH2
DDC_DOUT_B0_DPP AE6 D_BP(0) AH4
DDC_DOUT_B1_DPN AD3 D_BN(1) AD8
DDC_DOUT_B1_DPP AD4 D_BP(1) AD10
DDC_DOUT_B2_DPN AD5 D_BN(2) AJ5
DDC_DOUT_B2_DPP AD6 D_BP(2) AJ3
DDC_DOUT_B3_DPN AC3 D_BN(3) AE3
DDC_DOUT_B3_DPP AC4 D_BP(3) AE5
DDC_DOUT_B4_DPN AB5 D_BN(4) AG9
DDC_DOUT_B4_DPP AB6 D_BP(4) AG11
DDC_DOUT_B5_DPN AB7 D_BN(5) AE11
DDC_DOUT_B5_DPP AC6 D_BP(5) AE9
DDC_DOUT_B6_DPN AA5 D_BN(6) AH10
l TEXAS
INSTRUMENTS
73
DLPC410
www.ti.com
DLPS024G –AUGUST 2012–REVISED FEBRUARY 2020
Product Folder Links: DLPC410
Submit Documentation FeedbackCopyright © 2012–2020, Texas Instruments Incorporated
Table 24. DLPC410 Chipset Connections with the DLP9500 (continued)
DLPC410 (CONTROLLER) DLPR410 (PROM) DLPA200 Number 1
(MICROMIRROR
DRIVER)
DLPA200 Number 2
(MICROMIRROR
DRIVER)
DLP9500 or UV
(DMD)
PIN PIN PIN PIN PIN
NAME NO. NAME NO. NAME NO. NAME NO. NAME NO.
DDC_DOUT_B6_DPP AA4 D_BP(6) AH8
DDC_DOUT_B7_DPN AA7 D_BN(7) AF10
DDC_DOUT_B7_DPP Y7 D_BP(7) AF8
DDC_DOUT_B8_DPN Y3 D_BN(8) AK8
DDC_DOUT_B8_DPP W3 D_BP(8) AK10
DDC_DOUT_B9_DPN W4 D_BN(9) AG5
DDC_DOUT_B9_DPP V4 D_BP(9) AG3
DDC_DOUT_B10_DPN W6 D_BN(10) AL11
DDC_DOUT_B10_DPP W5 D_BP(10) AL9
DDC_DOUT_B11_DPN V7 D_BN(11) AE15
DDC_DOUT_B11_DPP V6 D_BP(11) AD14
DDC_DOUT_B12_DPN U4 D_BN(12) AH14
DDC_DOUT_B12_DPP V3 D_BP(12) AH16
DDC_DOUT_B13_DPN T4 D_BN(13) AF14
DDC_DOUT_B13_DPP T5 D_BP(13) AF16
DDC_DOUT_B14_DPN U6 D_BN(14) AJ17
DDC_DOUT_B14_DPP U5 D_BP(14) AJ15
DDC_DOUT_B15_DPN U7 D_BN(15) AD16
DDC_DOUT_B15_DPP T7 D_BP(15) AE17
DDC_DOUT_C0_DPN T22 D_CN(0) B14
DDC_DOUT_C0_DPP T23 D_CP(0) B16
DDC_DOUT_C1_DPN R20 D_CN(1) E15
DDC_DOUT_C1_DPP R21 D_CP(1) E17
DDC_DOUT_C2_DPN T19 D_CN(2) A17
DDC_DOUT_C2_DPP T20 D_CP(2) A15
DDC_DOUT_C3_DPN U21 D_CN(3) G21
DDC_DOUT_C3_DPP U22 D_CP(3) H20
DDC_DOUT_C4_DPN U20 D_CN(4) B20
DDC_DOUT_C4_DPP U19 D_CP(4) B22
DDC_DOUT_C5_DPN V23 D_CN(5) F20
DDC_DOUT_C5_DPP V24 D_CP(5) F22
DDC_DOUT_C6_DPN V22 D_CN(6) D22
DDC_DOUT_C6_DPP V21 D_CP(6) D20
DDC_DOUT_C7_DPN W19 D_CN(7) G23
DDC_DOUT_C7_DPP V19 D_CP(7) H22
DDC_DOUT_C8_DPN W23 D_CN(8) B26
DDC_DOUT_C8_DPP W24 D_CP(8) B28
DDC_DOUT_C9_DPN Y22 D_CN(9) F28
DDC_DOUT_C9_DPP Y23 D_CP(9) F26
DDC_DOUT_C10_DPN Y20 D_CN(10) C29
DDC_DOUT_C10_DPP Y21 D_CP(10) C27
DDC_DOUT_C11_DPN AA24 D_CN(11) G27
DDC_DOUT_C11_DPP AA23 D_CP(11) G29
DDC_DOUT_C12_DPN AA19 D_CN(12) D26
l TEXAS
INSTRUMENTS
74
DLPC410
DLPS024G –AUGUST 2012–REVISED FEBRUARY 2020
www.ti.com
Product Folder Links: DLPC410
Submit Documentation Feedback Copyright © 2012–2020, Texas Instruments Incorporated
Table 24. DLPC410 Chipset Connections with the DLP9500 (continued)
DLPC410 (CONTROLLER) DLPR410 (PROM) DLPA200 Number 1
(MICROMIRROR
DRIVER)
DLPA200 Number 2
(MICROMIRROR
DRIVER)
DLP9500 or UV
(DMD)
PIN PIN PIN PIN PIN
NAME NO. NAME NO. NAME NO. NAME NO. NAME NO.
DDC_DOUT_C12_DPP AA20 D_CP(12) D28
DDC_DOUT_C13_DPN AC24 D_CN(13) H28
DDC_DOUT_C13_DPP AB24 D_CP(13) H26
DDC_DOUT_C14_DPN AC19 D_CN(14) E29
DDC_DOUT_C14_DPP AD19 D_CP(14) E27
DDC_DOUT_C15_DPN AC22 D_CN(15) J29
DDC_DOUT_C15_DPP AC23 D_CP(15) J27
DDC_DOUT_D0_DPN AB26 D_DN(0) AK14
DDC_DOUT_D0_DPP AC26 D_DP(0) AK16
DDC_DOUT_D1_DPN AA25 D_DN(1) AG15
DDC_DOUT_D1_DPP AB25 D_DP(1) AG17
DDC_DOUT_D2_DPN Y26 D_DN(2) AL17
DDC_DOUT_D2_DPP Y25 D_DP(2) AL15
DDC_DOUT_D3_DPN W26 D_DN(3) AE21
DDC_DOUT_D3_DPP W25 D_DP(3) AD20
DDC_DOUT_D4_DPN U26 D_DN(4) AK20
DDC_DOUT_D4_DPP V26 D_DP(4) AK22
DDC_DOUT_D5_DPN U25 D_DN(5) AF20
DDC_DOUT_D5_DPP U24 D_DP(5) AF22
DDC_DOUT_D6_DPN T25 D_DN(6) AH22
DDC_DOUT_D6_DPP T24 D_DP(6) AH20
DDC_DOUT_D7_DPN R26 D_DN(7) AE23
DDC_DOUT_D7_DPP R25 D_DP(7) AD22
DDC_DOUT_D8_DPN P24 D_DN(8) AK26
DDC_DOUT_D8_DPP P25 D_DP(8) AK28
DDC_DOUT_D9_DPN N24 D_DN(9) AF28
DDC_DOUT_D9_DPP M24 D_DP(9) AF26
DDC_DOUT_D10_DPN L25 D_DN(10) AJ29
DDC_DOUT_D10_DPP L24 D_DP(10) AJ27
DDC_DOUT_D11_DPN K26 D_DN(11) AE27
DDC_DOUT_D11_DPP K25 D_DP(11) AE29
DDC_DOUT_D12_DPN J26 D_DN(12) AH26
DDC_DOUT_D12_DPP J25 D_DP(12) AH28
DDC_DOUT_D13_DPN J24 D_DN(13) AD28
DDC_DOUT_D13_DPP H24 D_DP(13) AD26
DDC_DOUT_D14_DPN H26 D_DN(14) AG29
DDC_DOUT_D14_DPP G26 D_DP(14) AG27
DDC_DOUT_D15_DPN G25 D_DN(15) AC29
DDC_DOUT_D15_DPP G24 D_DP(15) AC27
DDC_SCTRL_AN R1 SCTRL_AN J3
DDC_SCTRL_AP P1 SCTRL_AP J5
DDC_SCTRL_BN AA3 SCTRL_BN AF4
DDC_SCTRL_BP AB4 SCTRL_BP AF2
DDC_SCTRL_CN W20 SCTRL_CN E23
l TEXAS
INSTRUMENTS
75
DLPC410
www.ti.com
DLPS024G –AUGUST 2012–REVISED FEBRUARY 2020
Product Folder Links: DLPC410
Submit Documentation FeedbackCopyright © 2012–2020, Texas Instruments Incorporated
Table 24. DLPC410 Chipset Connections with the DLP9500 (continued)
DLPC410 (CONTROLLER) DLPR410 (PROM) DLPA200 Number 1
(MICROMIRROR
DRIVER)
DLPA200 Number 2
(MICROMIRROR
DRIVER)
DLP9500 or UV
(DMD)
PIN PIN PIN PIN PIN
NAME NO. NAME NO. NAME NO. NAME NO. NAME NO.
DDC_SCTRL_CP W21 SCTRL_CP E21
DDC_SCTRL_DN N26 SCTRL_DN AG23
DDC_SCTRL_DP P26 SCTRL_DP AG21
Package Type
Device Descriptor
DLPC410 ZYR
Temperature Range
Speed Grade Number of Pins
XC5VLX30 FF 676-1 G C
PB-Free
Package Type
Device Type
76
DLPC410
DLPS024G –AUGUST 2012–REVISED FEBRUARY 2020
www.ti.com
Product Folder Links: DLPC410
Submit Documentation Feedback Copyright © 2012–2020, Texas Instruments Incorporated
12 Device and Documentation Support
12.1 Device Support
12.1.1 Device Marking
Figure 26 is representative of the Xilinx XC5VLX30 FPGA configured for the DLPC410 device.
Figure 26. Diagram of the Xilinx XC5VLX30 FPGA
Figure 27 provides a legend for reading the Xilinx device marking for this DLP device.
Figure 27. Legend
12.1.2 Device Nomenclature
Figure 28 provides a legend of reading the complete device name for any DLP device.
Figure 28. Device Nomenclature
l TEXAS
INSTRUMENTS
Am
77
DLPC410
www.ti.com
DLPS024G –AUGUST 2012–REVISED FEBRUARY 2020
Product Folder Links: DLPC410
Submit Documentation FeedbackCopyright © 2012–2020, Texas Instruments Incorporated
12.2 Documentation Support
12.2.1 Related Documentation
Table 25. Related Documentation
DOCUMENT TI LITERATURE
NUMBER
DLP650LNIR 0.65 NIR WXGA S450 DMD data sheet DLPS136
DLP7000 DLP 0.7 XGA 2x LVDS Type A DMD data sheet DLPS026
DLP7000UV DLP 0.7 UV XGA 2x LVDS Type A DMD data sheet DLPS061
DLP9500 DLP 0.95 1080p 2x LVDS Type A DMD data sheet DLPS025
DLP9500UV DLP 0.95 UV 1080p 2x LVDS Type A DMD data sheet DLPS033
DLPA200 DMD Micromirror Driver data sheet DLPS015
DLPR410 Configuration PROM data sheet DLPS027
12.3 Support Resources
TI E2E™ support forums are an engineer's go-to source for fast, verified answers and design help — straight
from the experts. Search existing answers or ask your own question to get the quick design help you need.
Linked content is provided "AS IS" by the respective contributors. They do not constitute TI specifications and do
not necessarily reflect TI's views; see TI's Terms of Use.
12.4 Trademarks
E2E is a trademark of Texas Instruments.
DLP is a registered trademark of Texas Instruments.
12.5 Electrostatic Discharge Caution
These devices have limited built-in ESD protection. The leads should be shorted together or the device placed in conductive foam
during storage or handling to prevent electrostatic damage to the MOS gates.
12.6 Glossary
SLYZ022 —TI Glossary.
This glossary lists and explains terms, acronyms, and definitions.
13 Mechanical, Packaging, and Orderable Information
The following pages include mechanical, packaging, and orderable information. This information is the most
current data available for the designated devices. This data is subject to change without notice and revision of
this document. For browser-based versions of this data sheet, refer to the left-hand navigation.
I TEXAS
INSTRUMENTS
Samples
PACKAGE OPTION ADDENDUM
www.ti.com 20-Aug-2021
Addendum-Page 1
PACKAGING INFORMATION
Orderable Device Status
(1)
Package Type Package
Drawing Pins Package
Qty Eco Plan
(2)
Lead finish/
Ball material
(6)
MSL Peak Temp
(3)
Op Temp (°C) Device Marking
(4/5)
Samples
DLPC410ZYR ACTIVE 676 1 TBD Call TI Call TI 0 to 85
(1) The marketing status values are defined as follows:
ACTIVE: Product device recommended for new designs.
LIFEBUY: TI has announced that the device will be discontinued, and a lifetime-buy period is in effect.
NRND: Not recommended for new designs. Device is in production to support existing customers, but TI does not recommend using this part in a new design.
PREVIEW: Device has been announced but is not in production. Samples may or may not be available.
OBSOLETE: TI has discontinued the production of the device.
(2) RoHS: TI defines "RoHS" to mean semiconductor products that are compliant with the current EU RoHS requirements for all 10 RoHS substances, including the requirement that RoHS substance
do not exceed 0.1% by weight in homogeneous materials. Where designed to be soldered at high temperatures, "RoHS" products are suitable for use in specified lead-free processes. TI may
reference these types of products as "Pb-Free".
RoHS Exempt: TI defines "RoHS Exempt" to mean products that contain lead but are compliant with EU RoHS pursuant to a specific EU RoHS exemption.
Green: TI defines "Green" to mean the content of Chlorine (Cl) and Bromine (Br) based flame retardants meet JS709B low halogen requirements of <=1000ppm threshold. Antimony trioxide based
flame retardants must also meet the <=1000ppm threshold requirement.
(3) MSL, Peak Temp. - The Moisture Sensitivity Level rating according to the JEDEC industry standard classifications, and peak solder temperature.
(4) There may be additional marking, which relates to the logo, the lot trace code information, or the environmental category on the device.
(5) Multiple Device Markings will be inside parentheses. Only one Device Marking contained in parentheses and separated by a "~" will appear on a device. If a line is indented then it is a continuation
of the previous line and the two combined represent the entire Device Marking for that device.
(6) Lead finish/Ball material - Orderable Devices may have multiple material finish options. Finish options are separated by a vertical ruled line. Lead finish/Ball material values may wrap to two
lines if the finish value exceeds the maximum column width.
Important Information and Disclaimer:The information provided on this page represents TI's knowledge and belief as of the date that it is provided. TI bases its knowledge and belief on information
provided by third parties, and makes no representation or warranty as to the accuracy of such information. Efforts are underway to better integrate information from third parties. TI has taken and
continues to take reasonable steps to provide representative and accurate information but may not have conducted destructive testing or chemical analysis on incoming materials and chemicals.
TI and TI suppliers consider certain information to be proprietary, and thus CAS numbers and other limited information may not be available for release.
In no event shall TI's liability arising out of such information exceed the total purchase price of the TI part(s) at issue in this document sold by TI to Customer on an annual basis.
IMPORTANT NOTICE AND DISCLAIMER
TI PROVIDES TECHNICAL AND RELIABILITY DATA (INCLUDING DATASHEETS), DESIGN RESOURCES (INCLUDING REFERENCE
DESIGNS), APPLICATION OR OTHER DESIGN ADVICE, WEB TOOLS, SAFETY INFORMATION, AND OTHER RESOURCES “AS IS”
AND WITH ALL FAULTS, AND DISCLAIMS ALL WARRANTIES, EXPRESS AND IMPLIED, INCLUDING WITHOUT LIMITATION ANY
IMPLIED WARRANTIES OF MERCHANTABILITY, FITNESS FOR A PARTICULAR PURPOSE OR NON-INFRINGEMENT OF THIRD
PARTY INTELLECTUAL PROPERTY RIGHTS.
These resources are intended for skilled developers designing with TI products. You are solely responsible for (1) selecting the appropriate
TI products for your application, (2) designing, validating and testing your application, and (3) ensuring your application meets applicable
standards, and any other safety, security, or other requirements. These resources are subject to change without notice. TI grants you
permission to use these resources only for development of an application that uses the TI products described in the resource. Other
reproduction and display of these resources is prohibited. No license is granted to any other TI intellectual property right or to any third party
intellectual property right. TI disclaims responsibility for, and you will fully indemnify TI and its representatives against, any claims, damages,
costs, losses, and liabilities arising out of your use of these resources.
TI’s products are provided subject to TI’s Terms of Sale (https:www.ti.com/legal/termsofsale.html) or other applicable terms available either
on ti.com or provided in conjunction with such TI products. TI’s provision of these resources does not expand or otherwise alter TI’s
applicable warranties or warranty disclaimers for TI products.IMPORTANT NOTICE
Mailing Address: Texas Instruments, Post Office Box 655303, Dallas, Texas 75265
Copyright © 2021, Texas Instruments Incorporated

