The word "semiconductor" is a strong buzzword. They drive the stock market, enable all of our electronics and systems, and essentially hold up the world.
Low-Cost, Power Efficient EMG Prosthetic Hand (Part 2)
Creating a low-cost prosthetic arm is challenging, but making one that is also easy to calibrate and accurate is even tougher.
Webinar – Discover a Breakthrough in Field-Device Connectivity in Process Automation
Explore how Ethernet APL is reshaping process automation by providing improved visibility, advanced diagnostics, and stronger operational performance.
常見的電源的種類與設計的注意事項
發佈日期:2026-05-05
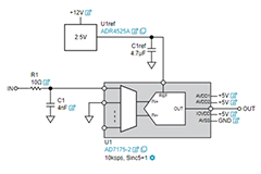
電源作為各類電子系統的核心,其性能與設計品質直接影響整體設備的穩定性與可靠性。隨著應用場景的多元化,電源的種類也呈現豐富的發展,例如AC/DC開關電源、DC/DC轉換器、DC/AC變頻器以及AC/AC轉換器等。在電源設計過程中,除了要根據實際應用選擇合適的拓撲結構與元件外,還必須充分考量散熱設計、電磁相容性等要素,才能實現符合應用需求的電源解決方案。
在 Lattice Semiconductor 及 NVIDIA 合作下快速展開 AI 設計
Lattice Semiconductor 與 NVIDIA 合作推出解決方案,可針對邊緣 AI 應用快速設計並製作原型。
How Hardware Gets Hacked (Part 3): Adopting the Attacker Mindset
Explore how attackers gather device info, map inputs, and uncover vulnerabilities using reconnaissance in embedded hardware security.
Sound Generation and Musical Microcontrollers
Explore audio output options, including piezos, speakers, DACs, and playback boards for creating music and sound effects in microcontroller projects.
Low-Cost, Power Efficient EMG Prosthetic Hand (Part 1)
Developing prosthetic technology that is both affordable and functional is challenging in today’s space, mainly due to the costly fabrication and specialized calibration requirements.
Building a Dynamometer for the Openwheel Project - Part 1
Explore a custom-built dyno for hub motors using load cells and Arduino, enabling accurate power and torque measurements.
Dielectric Elastomer Switches: Building Logic Gates with Soft Membranes
When you think of "electronics," you probably picture rigid green circuit boards, silicon chips, and soldering irons. But what if you could build a circuit entirely out of soft, stretchy rubber?
電源電路的設計實例與關鍵技術指標
發佈日期:2026-04-08
電源是所有電子產品的核心基礎元件之一,它的主要功能是將外部輸入的能源(如交流電、直流電或電池儲能)轉換為電子系統所需的穩定電壓與電流。穩定而高效率的電源設計,不僅能確保系統的正常運作,還能提升整體性能與可靠性,並延長產品壽命,電源技術的演進,往往也是推動電子產品性能突破與應用創新的關鍵。
Docker Part 1: Fixing “It Works on My Machine"
In this post, I want to explain what Docker is, why it helps with these problems, and give a practical understanding of how it fits into development workflows.

