High Current, High Brightness LEDs Simplify Power Supply Solutions
Contributed By Electronic Products
2012-02-14
LEDs for mainstream lighting are much brighter and are capable of being driven at higher drive currents than the devices of just a few years ago. That means fewer chips are needed for lighting fixtures (luminaires) taking the pressure off designers who previously had to come up with complex power units (“drivers”) to supply long strings of dim LEDs.
This article demonstrates how power requirements have changed and then investigates a new generation of integrated, efficient, and compact LED drivers that are perfectly suited to powering modern luminaires.
Boosting drive current for brighter LEDs
In the early days of high brightness LEDs, the “standard” configuration was known as a 1-Watt device, so called because it was typically driven with a forward current (If) of 350 mA, and a nominal forward voltage (Vf) of 3.3 to 3.5 V (for a power dissipation of around 1.2 W). But the chips’ efficacies were nowhere near as high as today’s impressive devices; individual LEDs could produce perhaps 50 lumens.
The recommended level of illumination for office work, for example, is around 200 to 400 lux¹. (Lux is a measure of luminous flux per unit area.) A luminaire, with an output of 1000 lumens spread over an area of around 2.5 m², produces 400 lux. Manufacturing such a luminaire with prior generation chips would require 20 LEDs. That’s a complex assembly with challenging thermal management and power supply issues.
Two things have happened to make things easier. First, efficacies have dramatically improved (see the TechZone article LED Efficacy Improvement Shows No Signs of Slowing) such that 1-Watt devices can output over 100 lumens. Second, devices can be safely driven at higher currents – for example, 700 mA up to 5 A – while still keeping the forward voltage in the 3 to 12 V range². Although working at these higher currents impacts efficacy due to phenomena such as “efficiency droop” (see the TechZone article Identifying the Causes of LED Efficiency Droop), luminous flux is considerably boosted.
For example, Cree’s X-Lamp XM-L (Figure 1) can produce up to 581 lm (If = 2 A, Vf = 6 V, efficacy = 48 lm/W). This device is typical of the modern breed of LEDs.

Figure 1: Cree’s X-Lamp XM-L can be driven at currents up to 2 A, and produce up to 581 lm.
OSRAM produces its own high brightness LEDs. For example, the company’s Golden DRAGON Plus range offers an output of 292 lm (If = 1 A, Vf = 3.2 V, efficacy 91 lm/W). And Lumex offers its TitanBrite products that can produce 160 lm (If = 700 mA, Vf = 4.6 V, efficacy 50 lm/W).
The combined effect of higher output and increased drive current means it doesn’t take many modern LEDs to produce bright luminaires. Less than half-a-dozen of Cree’s, OSRAM’s, or Lumex’s chips are enough to make a powerful room light. And fewer chips mean a simpler power supply.
Cutting the number of converters
Previously, when dozens of LEDs were required to reach an acceptable level of illumination, they were divided into strings. Powering such a set-up called for a three-stage supply. Stage 1 was constant-voltage power supply connected to stage 2, a high-voltage DC-to-DC converter that generated a safe isolated voltage rail supplying 28 to 60 V DC.
This fixed-voltage output rail then supplied each string via stage 3, comprising a dedicated DC-to-DC converter providing a regulated current. Depending on the output of the second stage and the forward voltage of the LEDs, the converter could power a string of between 8 and 12 LEDs. More LEDs than this meant more strings, each with its own converter.
The advantage of brighter LEDs is that fewer are required for an acceptable level of illumination, reducing the size of the system to a single string. This change eliminates all but one of the dedicated DC-to-DC converters, reducing the Bill-of-Materials (BoM), improving reliability, and making the power supply design much easier. Another big advantage is an improvement in light uniformity and “color” because all the LEDs are driven from a single converter at the same current. (It only takes a very small change in current to significantly alter the brightness and color of a high-brightness LED.)
The LED driver advantage
The use of brighter LEDs simplifies the power supply, but things are made even easier for the designer because there are a wide variety of specialized DC-to-DC converters (‘LED drivers’) from leading semiconductor vendors around which he can base his circuit. These devices are specifically made to power the latest generation of high brightness LEDs. Using an LED driver has many advantages compared to designing a converter using discrete components, such as a simpler circuit, less board space, and easier assembly in production.
ON Semiconductor, for example, offers its NCL30000 LED driver (Figure 2). Housed in a compact eight-pin surface mount package, the company claims the NCL30000 achieves a power factor of greater than 0.95 in a single-stage topology. Typical applications include LED driver power supplies, LED-based down lights, TRIAC dimmable LED-based lamps, and power factor corrected constant voltage supplies.
Reference designs are available for driving strings of four to 15 LEDs at 350 mA. The company says they can be easily modified to support power levels ranging from 5 to 30 W.

Figure 2: The NCL30000 from ON Semiconductor can drive strings of four to 15 LEDs.
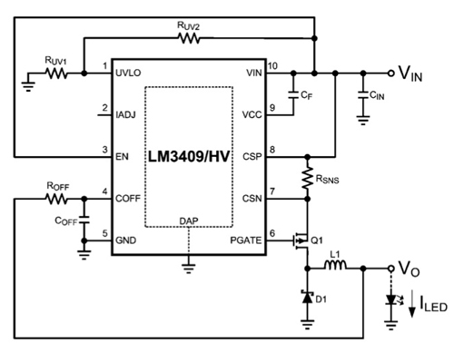
The LM3409/09HV from National Semiconductor offers wide input voltage range, high-side differential current sense with low adjustable threshold voltage, fast output enable/disable function, and a thermally enhanced eMSOP-10 package. The company says these features combine to make the LM3409/09HV a good solution for use as a constant current source for driving LEDs where forward currents up to 5 A are required.
Analog and PWM dimming are said to be easy to implement and result in a linear dimming range (Figure 3 shows a typical application).

Figure 3: Typical application circuit for National Semiconductor’s LM3409 LED driver.
For its part, Linear Technology offers a family of LED drivers, including the popular LT3756, a 100 V, high-side current sense DC-to-DC converter designed to drive high current LEDs. The LT3756 can drive up to 20 1 A white LEDs from a nominal 12 V input, delivering in excess of 70 W.
Linear Technology says the LT3756 is up to 94 percent efficient in boost mode. Supplied in a 3 x 3 mm QFN or a thermally enhanced MSOP-16 package, the company says the LT3756 offers a compact LED driver solution. The LT3756 uses proprietary PWM dimming, delivering constant LED color with dimming ranges up to 3,000:1.
In summary
Modern high brightness LEDs can be driven at high currents to produce impressive light outputs. This has freed designers to come up with lighting fixtures requiring fewer LEDs than older luminaires. An added benefit is that power supply systems can be reduced in complexity because a single DC-to-DC converter can be used to power a single LED string instead of multiple dedicated devices supplying several strings.
Better yet, semiconductor vendors offer integrated LED drivers capable of supplying the higher currents demanded by today’s powerful LEDs. These chips save space and compress design schedules by simplifying the circuit layout.
References
- Regulations (Standards - 29 CFR). Occupational Safety and Health Administration, US Dept. of Labor.
 - "Driving High Intensity LED Strings in DC to DC Applications," D. Solley, ON Semiconductor.
 - "Considerations for the Design and Implementation of a Low Cost Integrated Driver for LED's Lighting Applications of Low and High Voltage (6V - 120V)," Alejandro Lara, ON Semiconductor.
 
Disclaimer: The opinions, beliefs, and viewpoints expressed by the various authors and/or forum participants on this website do not necessarily reflect the opinions, beliefs, and viewpoints of DigiKey or official policies of DigiKey.

