Watchdogs, Power-Up Resets Supervise MCU Activity and Help Ensure System Integrity
Contributed By Electronic Products
2013-08-07
With so many microprocessor and microcontroller manufacturers integrating supervisory circuits-on-chip, you may wonder why discrete watchdogs, power-on-resets, processor companions, and supervisor chips are still thriving.
The quick answer is that a simple function such as reset can cause problems. Different applications impose very different conditions on the startup and power-down sequencing of a microcontroller (MCU); external, independent watchdogs can provide a layer of assurance that integrated units may not.
This article looks at processor companion chips that you can use to make sure your processors do not go into unknown states or reset when it is not necessary. It compares the features and benefits for these universal parts that can connect to virtually any MCU that has a reset or high-level interrupt.
This article will examine simple power-up-resets, voltage supervision, and watchdog functions. A follow-up article will discuss smart resets, system managers, smart on/off controllers, multi-voltage supervisors, sequencers, and parts with nonvolatile and battery-backed real-time clocks and memory. All parts discussed here are available on the DigiKey website.
Power-on-reset
The simplest function that provides a vital service is the power-on-reset. These parts assure designers that the system will not power-up prematurely if the input voltage is not stable and above some predetermined threshold. A flaky reset pulse that does not hold long enough to satisfy a processor’s minimum pulse width can cause processor runaway from the start.
When choosing the right power-up reset, you have options and fixed constraints. For example, a fixed constraint may be the active high- or low-reset pulses that must mate to your processor’s reset or interrupt level. Constraints you impose are the reset timeouts and threshold levels.
Many power-on-resets use voltage-level monitoring. The added functionality of voltage supervision is increasingly more important as lower voltage micros depend on battery power and/or ambient energy harvesting to monitor or control a real-world condition. Power stability is key, since the lower the voltage, the higher the sensitivity to noise. A 5 V processor may not see the effects of an RF transmitter keying in close proximity, but a 1.8 V processor may, especially if energy reserves are low.
It is true that microcontroller makers are doing an excellent job of adding analog comparators and op amps that can be used to trigger orderly shutdown if power gets too low. However, a micro can sleep with much less current if it is not keeping a lot of digital logic and analog blocks alive. Typically, small, discrete supervisors can draw much less current than micros and maintain good analog resolution.
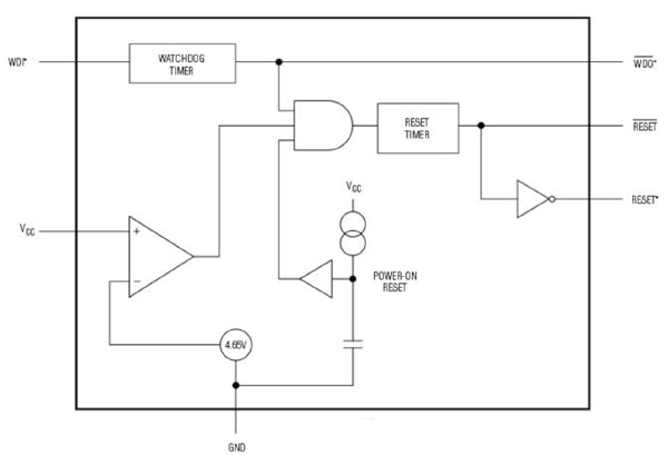
Many low-cost parts are fixed for systems of specific voltages. A very-easy-to-use device comes from Maxim. The Maxim MAX699CWE+ low-cost, power-on-reset and watchdog controller (Figure 1), is designed for 5 V systems and provides an active-low reset pulse with a minimum 140 ms duration on power-up, power-down, and low-voltage brownout conditions. This fixed-functionality watchdog function depends on a steady pulse train from the micro. If the watchdog chip does not see a pulse for more than a second, a reset pulse is issued.

A similar part for 3 V systems comes from STMicroelectronics with its STM708SM6F supervisor and watchdog chip. Like the Maxim part, it has a fixed watchdog duration. If it does not see an “I’m Alive” pulse from the micro in a 1.6 s interval, it will issue a reset pulse (200 ms typ). This part provides dual-rail outputs as well as a power-fail output, which may alert the micro if power is dropping below an acceptable threshold. Placing a diode and cap at the VCC of the micro will give it a little more time to shut down in an orderly fashion if system voltage drops (Figure 2).

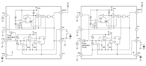
A nice solution comes from Analog Devices with its ADM63xx family of supervisory circuits with watchdog and manual reset. Parts like the ADM6316DZ26ARJZ-R7 provide 26 threshold options from 2.5 to 5 V in 100 mV steps and four reset timeout options from 1 ms to 1.12 s. A manual reset pin also triggers a reliable reset pulse through the optional open drain or push-pull style outputs. These small SOT 23-5 parts consume less than 5 µA of power and feature very basic reset-timing and watchdog-timing characteristics (Figure 3).

User-level adjustability
Trying to accommodate every situation with fixed parameters may work with most applications, but engineers will want to fine-tune and tweak their systems to squeeze the last bit of energy out of their power sources. Here, adjustable level selection can help.
Take, for example, the SOT-23-5 Intersil ISL88014IH5Z-TK active-low, 200 ms (minimum) open-collector power-up-reset with adjustable or selectable threshold levels. An external capacitor can increase the timeout delay. This part is a dual-voltage monitor with selectable fixed input levels for 2.5, 3, 3.3, and 5 V, as well as an adjustable level that goes down to 0.6 V with 1.5 percent accuracy.
Both high and low rails are available for output as open collector, open drain, push-pull, or totem-pole configuration. A low 5.5 µA supply current is attractive as well. A Training Module on Intersil’s Voltage Supervisors is online on the DigiKey website.
ROHM also has a family of power-up-reset and watchdog parts that feature user selectable thresholds and reset durations. The MSOP8 active-high parts like BD37A41FVM-TR and active-low parts such as the BD87A34FVM-TR can detect from 1.9 to 4.1 V levels. Reset delay times and watchdog-timer monitor levels can be independently set with external capacitors. Like other parts in this class of device, 5 µA typically is the current consumption and accuracies of 1.5 percent are easily attainable (Figure 4).

Systemic solutions
While many watchdog devices use R/C timing to set delays, an interesting approach has been taken with the Maxim MAX6374KA+T Pin-Selectable Watchdog Timer. This part effectively uses a digital demultiplexer to allow static or dynamic watchdog functionality.
There are three SET inputs that can be strapped to VSS or VCC to effectively select one of eight fixed or preset startup delays from 200 µs to 60 s, and watchdog intervals from 30 µs to 60 s (Figure 5). This can mean one part can be hard wired for a particular application, or dynamically driven by the processor to achieve a higher level of supervisory capability if the firmware can take advantage of this.

For example, if a regularly scheduled watchdog event does not take place, the watchdog state output can generate a high-level interrupt. The processor can kick off a recovery routine and change the watchdog states to a longer period to allow recovery. If the longer-duration watchdog pulse is issued to the processor, it will know that a key process is locked and has not recovered and can control a more substantial restart or reboot.
In conclusion
As we have discussed, having a discrete power-up-reset and watchdog can help ensure reliable processor operations. In addition, adding functionality to a companion processor allows higher-level features to preserve system integrity. Instead of being pushed by an integrated power-up-reset and watchdog, the processor and companion part can provide the engineer with greater design flexibility.
A subsequent article will examine smart resets, system managers, smart on/off controllers, multi-voltage supervisors, sequencers, and parts with nonvolatile and battery-backed real-time clocks and memory.
For more information on the parts mentioned here, use the provided links to access product pages on the DigiKey website.
Disclaimer: The opinions, beliefs, and viewpoints expressed by the various authors and/or forum participants on this website do not necessarily reflect the opinions, beliefs, and viewpoints of DigiKey or official policies of DigiKey.



