電源管理 IC (PMIC) 出現在意想不到的地方
只要使用電源,就需要進行某種程度的電源監控與管理。當然,對於任何具有實際經驗的設計人員來說,這不是什麼新鮮事。有趣的是,一般性電子產品 (特別是智慧型電子產品) 的激增,如何使得對嚴密關注型電源管理 IC (PMIC) 的需求也隨之增加。
發生此現象的原因,是處理器、韌體和動作控制也都普遍用於比較不顯著的應用領域。對 PMIC 的需求也延伸到汽車領域「鮮為人知」的地方,因為設計人員越來越常使用處理器型介面和控制元件,如此便很快應驗常聽到的一句話:「軟體正在蠶食整個世界。」
我們以不起眼的車窗為例。直到大約 50 年以前,這種窗戶的操作都是透過簡易的人手轉動曲柄,以手轉動機械連動機構完成。每位乘客都要用自己的「手臂」作為動力來源,來開關自己的窗戶 (圖 1)。
圖 1:多年來,曲柄操作的手動車窗是唯一的選擇。(圖片來源:How a Car Works)
假如曲柄壞了,可在任何汽車用品店購買普通的曲柄更換件,而售後市場銷售中的裝飾型曲柄也很受歡迎 (圖 2)。
圖 2:在車窗以曲柄操作的時代,普通的曲柄更換件及裝飾型曲柄都是汽車用品店的標準品項。(圖片來源:Joom SIA)
電動車窗首先於 1940 年代引進,但採用電控液壓驅動系統,因為當時小電動馬達技術在尺寸、功率和控制等方面還不夠先進,無法將馬達嵌入車門裡。不過,到了 1960 年代,Cadillac Fleetwood 的標準配備就有了電動馬達驅動的車窗,然後在大約十年內,電動車窗成了多數車輛的標準配備,以相當快的速度在大眾市場獲得採用。
兩個基本機構用於正式稱為車窗穩壓器的元件內,亦即福特公司的纜線型穩壓器 (圖 3),以及豐田的齒輪驅動型車窗穩壓器 (圖 4)。
圖 3:福特的車窗穩壓器電動機構使用纜線和滑動組件。(圖片來源:Samarins)
圖 4:豐田的電動機構採用齒輪型「剪式」配置。(圖片來源:Samarins)
無論採用何種機械設計,兩者都有一個共通點。未經穩壓的 12 VDC 電力直接從汽車電池,通過個別的駕駛員/乘客控制開關傳送到車窗馬達。結果是,將這種「便利功能」加入車輛後,便使得粗重纜線線束的負擔不斷加重,而且車內佈設纜線的挑戰也日益增多。
幸好,在車內轉用低速網路,如控制器區域網路 (CAN) 匯流排或區域互連網路 (LIN 匯流排),可減少纜線線束方面遇到的困難。如今,12 V 電源僅會傳送到車門內的穩壓器馬達,而較細纜線的網路連線開關能傳送訊號給馬達控制器,以便完成車窗上升/降低/停止等動作。在幾年之內,剛開始只是基本的網路適用型車窗馬達控制器,便進化成採用處理器的智慧型控制器,並擁有進階效能功能。
如同多數的功能改進一樣,這也會帶來其他「漣波效應」。強化的車窗網路介面/馬達控制器 IC 需要更複雜的電源管理與穩壓功能,這時 PMIC 便登場了。此種 IC 需要監控並管理 DC 電源,且需要進行自我測試,以確保迅速偵測到任何功率過度變化或其他問題,並在馬達或相關元件受到任何毀損前,採取適當的行動。
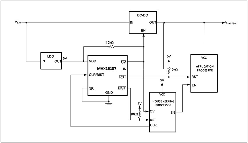
此時便是 Maxim Integrated 的 MAX16137 發揮功用之時。這款低電壓、高準確度的監控電路,可監控單一系統電源電壓軌是否有欠壓和過壓故障,特別鎖定汽車電動車窗及其介面/控制器 IC 的需求,但也能用於車輛其他地方的類似監控需求 (圖 5)。
圖 5:MAX16137 電源監控 IC 與馬達控制管理器共同運作以監控電軌。(圖片來源:Maxim Integrated)
當受監控的電源電壓下降至低於欠壓閾值時,或升高至高於過壓閾值時,IC 的重置輸出會降低;一旦電源電壓回到欠壓閾值和過壓閾值窗口內,此輸出便會在重置逾時期間後回到「正常」值。1% 的準確度可提供監控一致性,而欠壓/過壓窗口值可以是原廠設定值,即目標電壓的 ±4% 至 ±11% 之間。
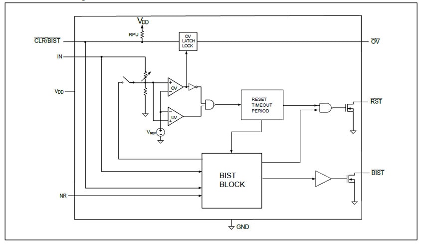
這不過是 MAX16137 的功能之一。此外,本產品獨特的內建自我測試 (BIST) 診斷功能,可在啟動期間監控內部重置電路的健全狀態 (圖 6)。若 BIST 失敗,MAX16137 會將其 BIST 輸出拉低,以警示相關的處理器。
圖 6:除了嚴密的電源管理功能,MAX16137 還擁有 BIST 區塊,可在啟動期間監控內部重置電路的健全狀態。(圖片來源:Maxim Integrated Products)
車門內的空間非常有限,因此具有 8 條引線 2 x 2 mm 封裝的 MAX16137 相當適合置入,當然也已獲得 AEC-Q100 認證。晶片層級的進階診斷功能可以協助開發人員達到系統級功能性安全需求,並大幅縮減電路板空間。
結論
如果設計中包含實體分散的處理器和智慧型處理器,特別是用於汽車之類的嚴苛電氣環境中,務必要有局部專屬的 PMIC,以確保電源問題和突波不會造成暫態或永久性系統故障。使用者期望一致、可靠的效能,不想看到「檢查引擎」燈亮起,提示排查是否存在與分散在車內各處的眾多處理器/控制器有關的問題。當這些分散各處的多個節點,對車輛基本功能並無重大影響時更是如此。MAX16137 等 IC 提供的解決方案,即使在最極端的狀況下,也能確保可靠性。
參考資料:
1.GoMechanic, “Power Windows In Cars and the Interesting History Behind Them”
https://gomechanic.in/blog/history-behind-power-windows/
2.Wikipedia, “Power Window”
https://en.wikipedia.org/wiki/Power_window
3.Samarins, “Power window regulator, window motor: problems, testing, replacement”
Have questions or comments? Continue the conversation on TechForum, Digi-Key's online community and technical resource.
Visit TechForum

