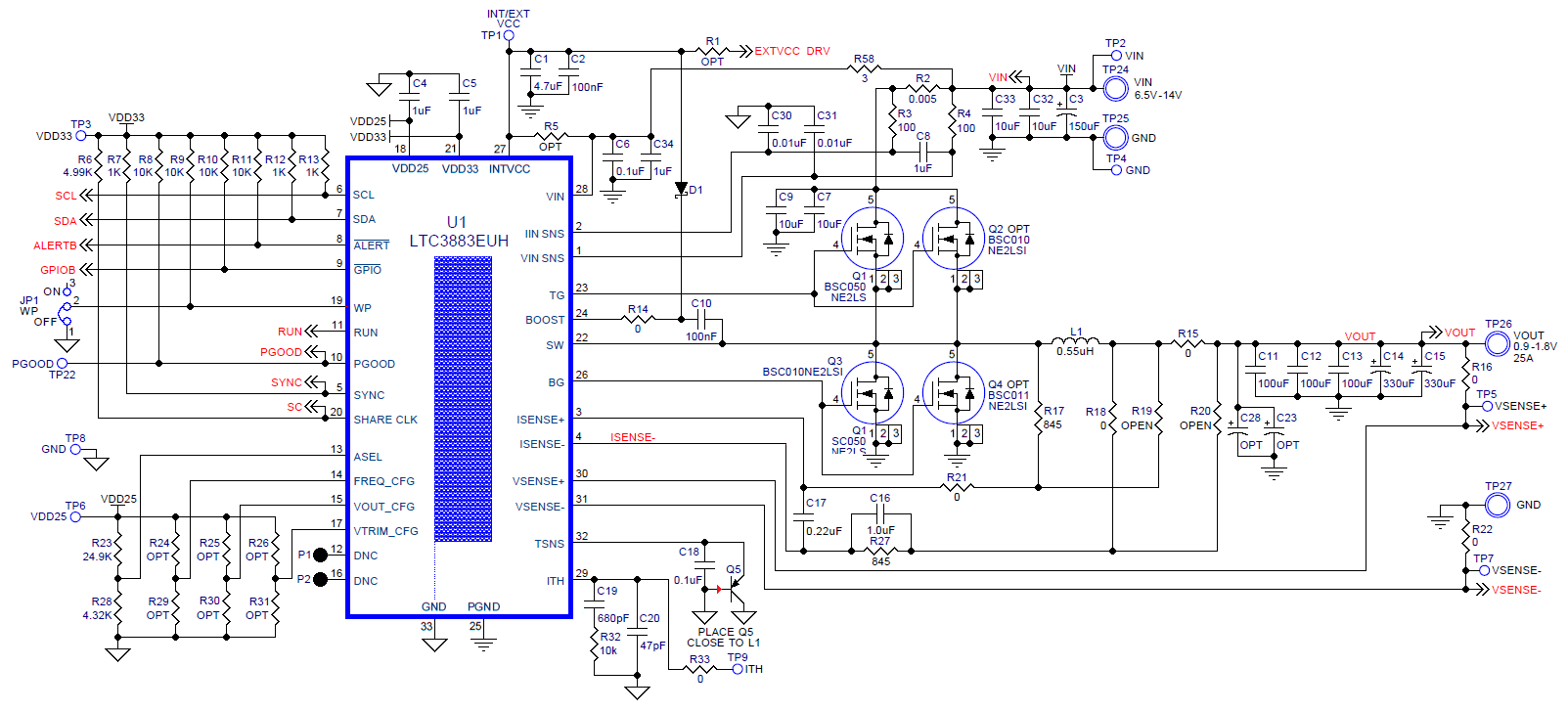
Demonstration circuit 1778B-A is a single-output, synchronous buck converter featuring the LTC3883EUH, a single-output current mode controller with digital power management and input current sense capability. It senses output inductor current across a sense resistor.
The board can be populated with the LTC3883EUH-1, which allows the user to provide bias power to the IC from an external power supply to save on-board LDO power loss.
The output voltage of the board can be programmed from 0.5V to 5V, with output current up to 20A. The factory default setting for the output is 1.8V.
The DC1778B-A powers up to default settings and produces power based on configuration resistors, or NVM, without the need for any serial bus communication. This allows easy evaluation of the DC/DC converter aspects of the LTC3883. To fully explore the extensive digital power management features of the part, download the LTpowerPlay® GUI software onto your PC and use LTC’s I2C/SMBus/PMBus dongle DC1613A to connect to the board. LTpowerPlay allows the user to reconfigure the part on-the-fly and store the configuration in EEPROM, view telemetry of voltage, current, temperature and fault status.
| Manufacturer | Analog Devices Inc. |
|---|---|
| Category | AC/DC and DC/DC Conversion |
| Sub-Category | DC/DC SMPS - Single Output |
| Eval Board Part Number | 505-DC1778B-A-ND |
| Eval Board Supplier | Analog Devices Inc. |
| Eval Board |
Board not Stocked
|
| Topology |
Step Down
|
| Outputs and Type |
1 Non-Isolated
|
| Voltage Out: Factory Set |
1.8 V
|
| Current Out |
20 A
|
| Voltage In |
6.5 ~ 24 V
|
| Efficiency @ Conditions |
>90%, 12V in, 1.8V @ 9 ~ 20 A
>89%, 12V in, 1.5V @ 8 ~ 20 A >88%, 12V in, 1.2V @ 8 ~20 A >86%, 12V in, 1.0V @ 9 ~ 20 A |
| Voltage Out Range |
0.5 ~ 5 V
|
| Features |
Current Limit (Adj. or Fixed)
I²C Interface Memory Available On-Board PMBus Interface Power Good Output Shutdown, Enable, Standby Soft Start Synchronizable Temperature Compensation Under Voltage Protection, Brown-Out |
| Switching Frequency |
425 kHz
|
| Standby Current [Typical] |
- Not Given
|
| Quiescent Current [Typical] |
20 mA
|
| Component Count + Extras |
92 + 42
|
| Internal Switch |
No
|
| Design Author |
Linear Technology
|
| Application / Target Market |
Power: Auxiliary Power Supply
Telecom |
| Standby Current [Maximum] |
- Not Given
|
| Quiescent Current [Maximum] |
30 mA
|
| Main I.C. Base Part |
LTC3883
|
| Date Created By Author | 2012-05 |
| Date Added To Library | 2016-12 |