Particle Boron: nRF52840 with Mesh Networking and LTE Cellular Modem

Summary

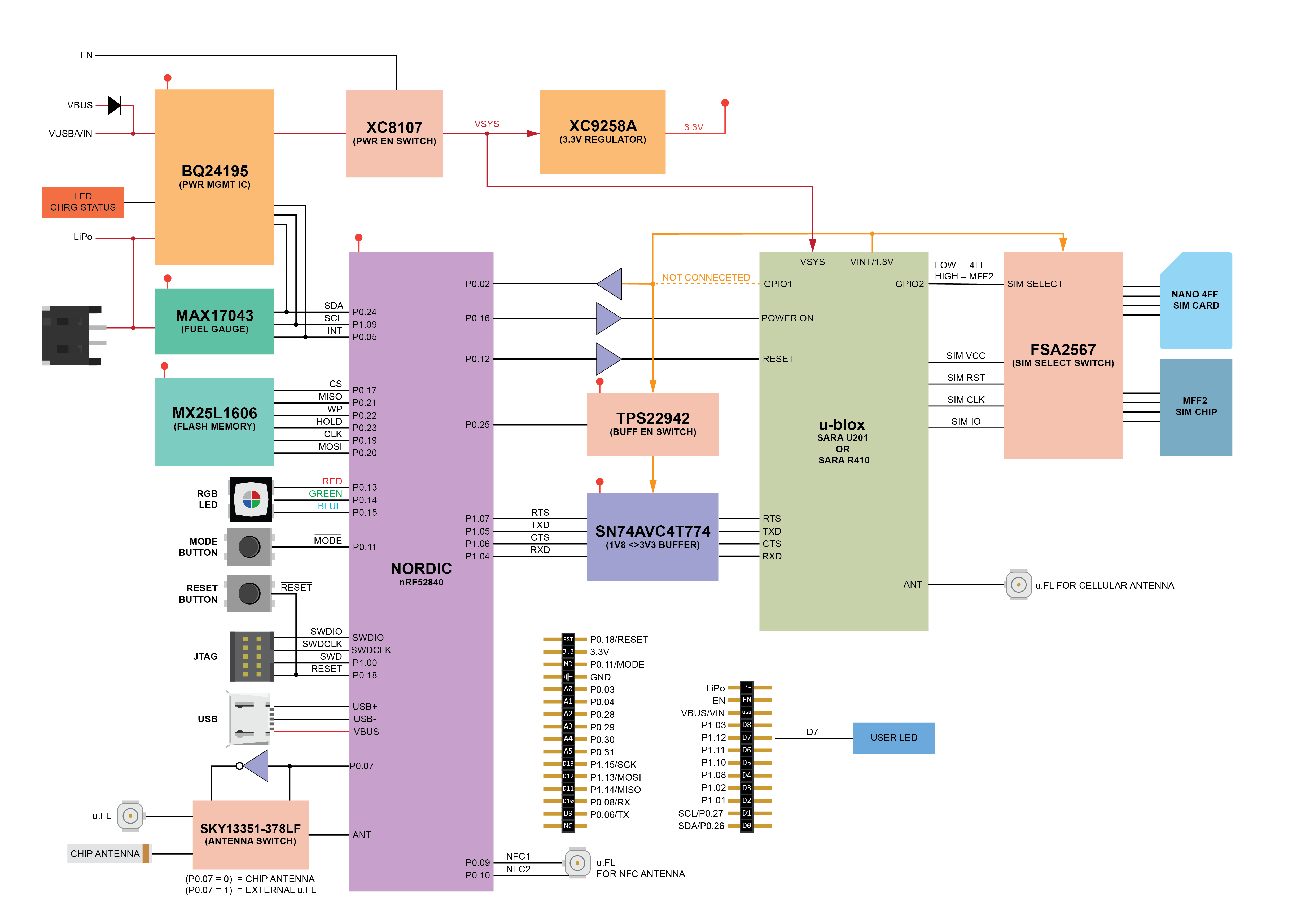
The Boron LTE is a powerful LTE CAT-M1/NB1 enabled development board that can act as either a standalone cellular endpoint or LTE enabled gateway for Particle Mesh networks. It is based on the Nordic nRF52840 and has built-in battery charging circuitry so it’s easy to connect a Li-Po and deploy your local network in minutes.

The Boron is great for connecting existing projects to the Particle Device Cloud or as a gateway to connect an entire group of local endpoints where Wi-Fi is missing or unreliable.

All Particle hardware is designed from the ground up to work with the Device Cloud; a powerful set of tools and infrastructure to build, connect, and manage your IoT fleet. The Device Cloud for Particle Mesh is priced by network. All Particle customers get 3 free months of Device Cloud access for micro networks using a cellular gateway. A micro network is defined as a network with 10 total devices and a single gateway.

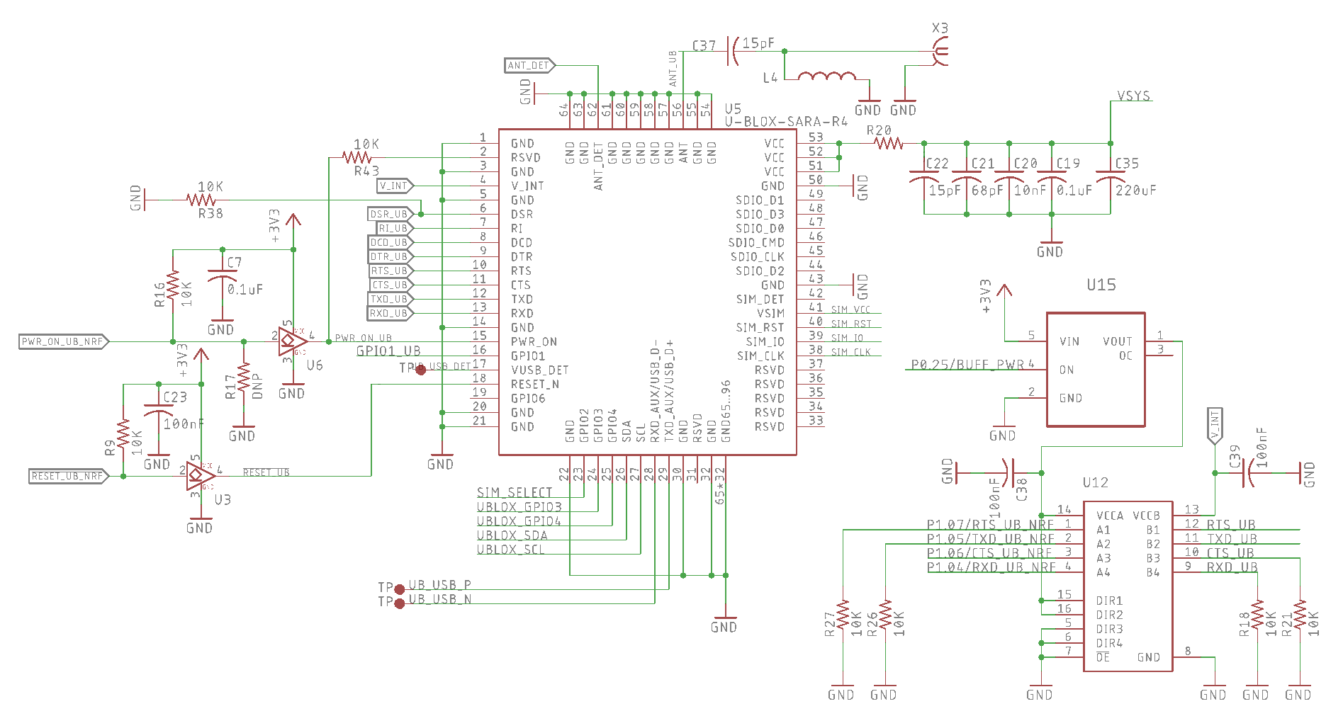
  • u-blox SARA R410 LTE modem LTE CAT M1/ NB1 module with global hardware support (MVNO support for US only)

  • Nordic Semiconductor nRF52840 SoC

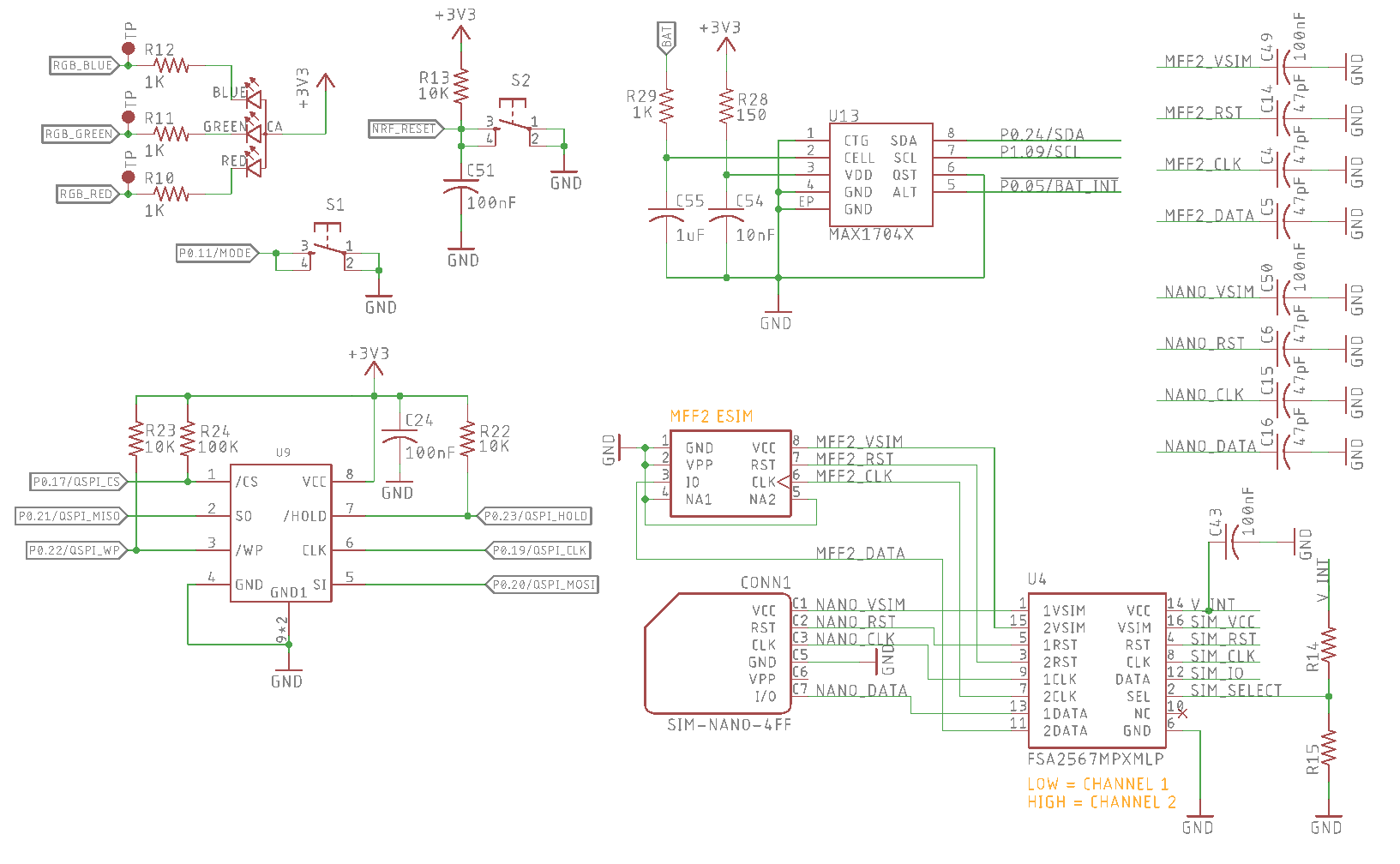
  • Dual SIM support: Nano 4FF (unpopulated) and MFF2

  • U.FL connector for external antenna

  • Meets the Feather specification in dimensions and pinout

Specifications

Manufacturer Particle Industries, Inc.
Category Open Source MCU Platforms
Eval Board Part Number 1878-1023-ND
Eval Board Supplier Particle Industries, Inc.
IDE Online Based
Speed 64 MHz
Bits 32 Bit
Memory, Flash/RAM 5 MB / 256 kB
Digital I/O 20 I/O, 8 PWM
Interface I²C x1
SPI x1
UART x1
USB Device
Analog Outputs (DACs) 0
Analog Inputs (ADCs) 6 x 12 Bit
DMA Channels 0
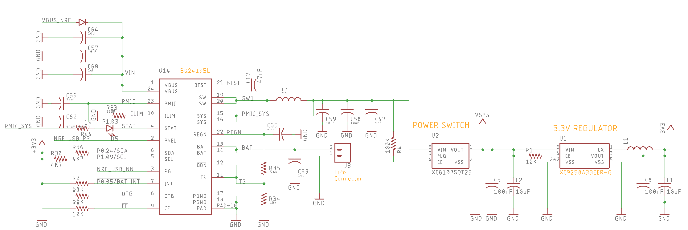
Features Battery Charger, LiPo
Cryptographic Acceleration Unit
Feather Compatible
On-Board Antenna
Power/Enable Pin
Random Number Generator
Watch Dog Timers
Radio Bluetooth 5
IEEE 802.15.4
LTE CAT M1
NFC - A
Interrupt Pins 0
I/O Voltage 3.3 V
Voltage In 3 ~ 6.2 V
Touch Sensing Pins 0
Program/Debug Interface JTAG (ICDI)
USB Type-Micro B
Area 1161² mm, 1.8² In
Main I.C. Base Part nRF52840
SARA-R410M
Design Author Particle Industries, Inc.
Date Created By Author 2018-10
Date Added To Library 2019-04

Eval Board

Order a fully assembled board:

Quantity Available: 0

Quantity: